⚠️ 检测到异常访问行为

系统检测到您的访问模式异常,可能触发了安全保护机制

如果您是正常用户,请点击下方按钮继续访问

如需批量获取数据,请联系管理员授权

× 预览图片

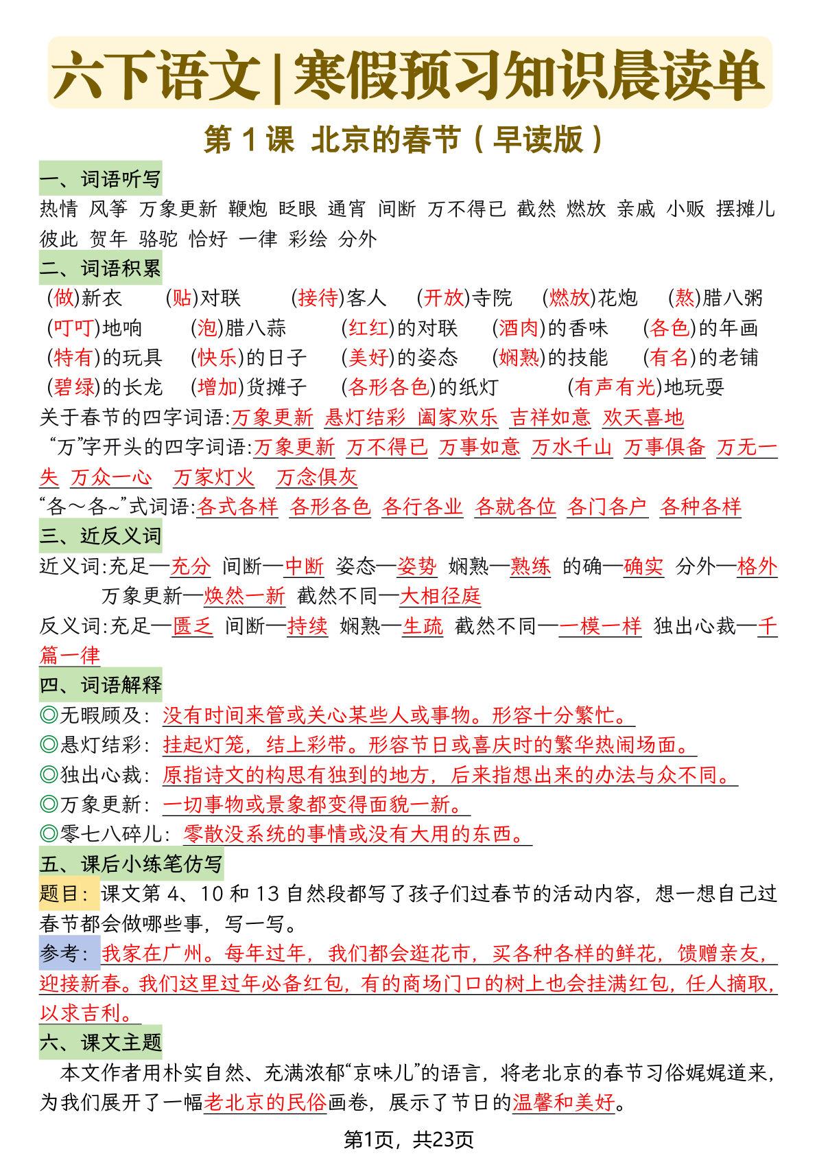
25春六年级下册语文《单元知识梳理》(16页)

更新时间:
25春六年级下册语文《单元知识梳理》(16页)-鸡娃题库官网-永久免费分享小学教辅资源

资源详情(下滑见下载按钮)

**掌握核心考点 高效备战升学——六年级下册语文《单元知识梳理》深度解析**

面对小学毕业的关键阶段,系统梳理知识体系至关重要。鸡娃题库(www.jiwatiku.cn)为广大六年级学生免费分享的【25春六年级下册语文《单元知识梳理》(16页)】电子资源,正是助力高效复习的得力工具。这份资料将整册教材的核心知识点进行浓缩与整合,旨在帮助学生构建清晰的知识网络,为升学打下坚实基础。

**资料结构与内容概览**

这份《单元知识梳理》共16页,严格依据最新春季学期教材单元顺序编排。每个单元的梳理都涵盖了字词基础、重点句段解析、课文主旨归纳以及语文园地要点。资料并非简单罗列,而是将散落在各课的知识点,如多音字、形近字、成语典故、关键修辞手法等,以单元为单位进行归类对比,极大提升了复习的针对性与效率。学生通过这份提纲挈领的文档,能快速回顾单元全貌,明确学习重点与难点。

**核心价值与使用场景**

其核心价值在于“梳理”与“提炼”。对于毕业班学生而言,时间尤为宝贵。自主翻书总结耗时费力,这份现成的系统化资料节省了大量时间。它适用于多个学习场景:课前预习时,可作为导航图,提前把握单元框架;单元学习后,是巩固记忆、查漏补缺的备忘录;进入总复习阶段,它更是不可或缺的速查手册,能帮助学生迅速唤醒记忆,将厚书读薄。家长亦可借助此资料,有的放矢地辅助孩子进行复习检测。

**高效运用方法建议**

要最大化发挥这份资料的作用,建议采取“三步法”。第一步,独立回顾单元内容,尝试自我回忆知识点;第二步,结合《单元知识梳理》进行对照,用彩色笔标注出遗忘或模糊的部分,这些便是个人的薄弱环节;第三步,针对标注部分回归课本原文或进行专项练习,实现精准强化。切忌死记硬背,应理解知识间的关联,例如将同一单元中运用了类似写作手法的课文进行对比体会。

**助力语文能力全面提升**

系统使用这份梳理资料,带来的益处是全面的。在基础知识层面,能确保字词掌握牢固,减少低级错误;在阅读层面,通过对课文主旨与写法的再度聚焦,深化理解力与鉴赏力;在写作层面,积累的精彩句段与写作技巧可直接转化为素材库。更重要的是,这个过程本身就在培养学生归纳总结的学习能力,这种能力将使他们在未来的学习中持续受益。

毕业冲刺阶段,一份精炼高效的复习资料如同一位无声的良师。鸡娃题库(www.jiwatiku.cn)提供的这份《单元知识梳理》,正是这样一位助力学子扎实前行、自信应考的伙伴。立即下载,开启你的高效复习之旅吧。

#六年级语文 #单元复习 #知识点梳理 #小学教辅 #升学备考
⬇️ 下载资源