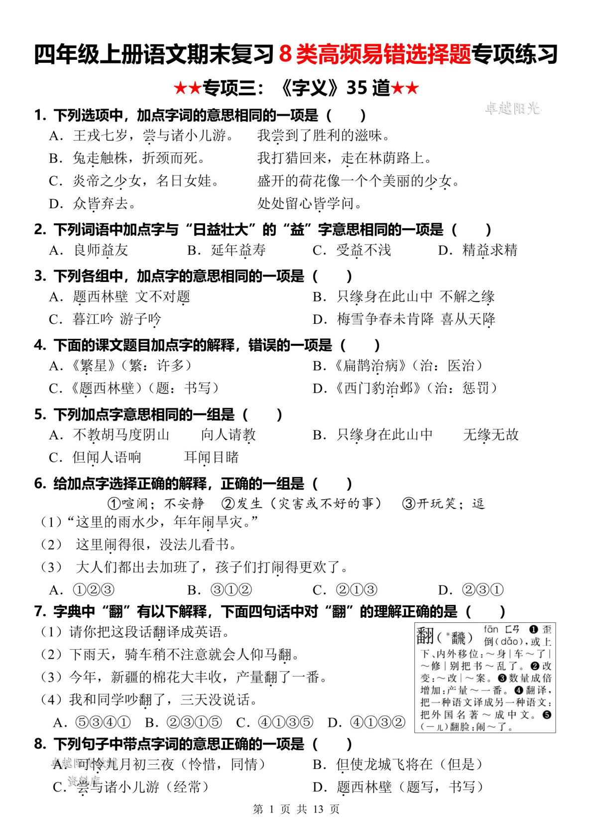
⚠️ 检测到异常访问行为

系统检测到您的访问模式异常,可能触发了安全保护机制

如果您是正常用户,请点击下方按钮继续访问

如需批量获取数据,请联系管理员授权

× 预览图片

四年级上册语文【期末《课内阅读理解》押题汇总(空白)】

更新时间:
四年级上册语文【期末《课内阅读理解》押题汇总(空白)】-鸡娃题库官网-永久免费分享小学教辅资源

资源详情(下滑见下载按钮)

**四年级上册语文期末《课内阅读理解》押题汇总(空白)助力高效复习**

期末考试临近,四年级语文复习进入关键阶段。课内阅读理解作为语文试卷的重要构成,直接考察学生对教材文本的理解与掌握程度。为帮助孩子们系统梳理考点、精准提升应考能力,鸡娃题库(www.jiwatiku.cn)特别整理并免费分享这份《四年级上册语文期末【课内阅读理解】押题汇总(空白版)》资源。本资料紧扣教材重点篇章,以空白练习形式呈现,旨在引导学生自主回顾、查漏补缺,实现复习效率的最大化。

**课内阅读理解的核心考查方向**

课内阅读题目通常围绕本学期精读课文展开。考查重点并非简单记忆,而是对文章内容、人物形象、中心思想及关键写法的深入理解。题目类型涵盖解释词语在语境中的含义、分析重点句子的作用与含义、概括段落或文章主要内容、体会人物情感与品质、领悟文章揭示的道理等。学生需结合具体文本,运用所学方法进行准确作答。

**押题汇总资源的特色与使用建议**

鸡娃题库提供的这份押题汇总(空白)具有鲜明特色。它严格依据四年级上册语文教材单元主题与教学重点,筛选出最可能出现在考卷中的经典课文片段。资源以空白形式呈现,未附答案,这促使学生必须独立回顾课文、思考问题,而非被动对照答案。建议家长引导孩子按以下步骤使用:首先,独立完成空白练习题,回顾相关课文;其次,对照课本自我检查,修正理解偏差;最后,针对薄弱环节,重新精读原文,巩固理解。

**高效利用资源提升阅读得分能力**

提升课内阅读得分,关键在于将平时的课文学习与期末的考点复习紧密结合。使用本资源时,应超越“做题”本身,将每个问题视为复习提示。例如,遇到分析人物形象的题目,需系统回忆该人物在全文中的相关描写;遇到理解含义深刻句子的题目,需结合文章主旨与上下文语境反复推敲。通过这份押题练习,学生能清晰感知考查重点,将零散的知识点串联成网络,从而在考场中从容应对各类变式提问。

系统性的专项练习是期末备考的有效途径。这份《四年级上册语文期末课内阅读理解押题汇总(空白)》正是为巩固课内知识、强化阅读能力而精心设计。欢迎访问鸡娃题库 www.jiwatiku.cn,免费下载这份高清可打印的教辅资源,获取更多小学全年级全学科学习资料,为孩子的扎实复习提供有力支持。

#四年级上册语文 #课内阅读 #期末复习 #阅读理解 #小学教辅
⬇️ 下载资源