⚠️ 检测到异常访问行为
系统检测到您的访问模式异常,可能触发了安全保护机制
如果您是正常用户,请点击下方按钮继续访问
如需批量获取数据,请联系管理员授权
继续访问网站
×
🏠
首页
/
五下数学
/
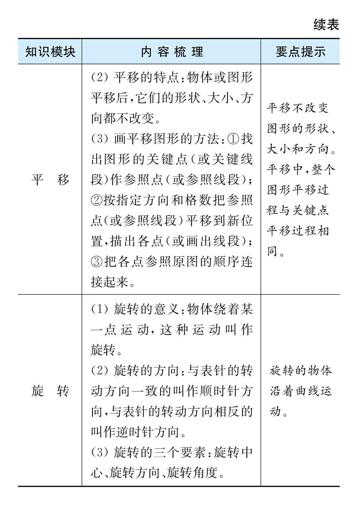
五年级下册数学冀教版知识清单
五年级下册数学冀教版知识清单
更新时间:
2026-03-28 14:44
⬇️
下载资源
🔗
分享资源
资源分享链接
http://www.jiwatiku.cn/resource.php?id=17775
复制
复制上面的链接发送给朋友,他们就可以直接访问这个资源页面了
相关资源推荐
五年级数学《寒假作业》每天一练15页
五年级 > 五下数学
2026-02-01
五年级下册苏教版数学【口算题卡】
五年级 > 五下数学
2026-01-17
人教版26春五年级数学下册思维通关《小学学霸作业本》
五年级 > 五下数学
2026-03-24
五年级下册苏教版数学【第三单元:因数与倍数·单元复习篇(原卷版)】
五年级 > 五下数学
2026-01-17
五年级下册数学思维导图人教版
五年级 > 五下数学
2026-02-07
北师版26春五年级数学下册易错通关《小学学霸作业本》
五年级 > 五下数学
2026-03-29
相关资源推荐
五年级数学《寒假作业》每天一练15页
五年级 > 五下数学
2026-02-01
五年级下册苏教版数学【口算题卡】
五年级 > 五下数学
2026-01-17
人教版26春五年级数学下册思维通关《小学学霸作业本》
五年级 > 五下数学
2026-03-24
五年级下册苏教版数学【第三单元:因数与倍数·单元复习篇(原卷版)】
五年级 > 五下数学
2026-01-17
五年级下册数学思维导图人教版
五年级 > 五下数学
2026-02-07
北师版26春五年级数学下册易错通关《小学学霸作业本》
五年级 > 五下数学
2026-03-29