⚠️ 检测到异常访问行为

系统检测到您的访问模式异常,可能触发了安全保护机制

如果您是正常用户,请点击下方按钮继续访问

如需批量获取数据,请联系管理员授权

× 预览图片

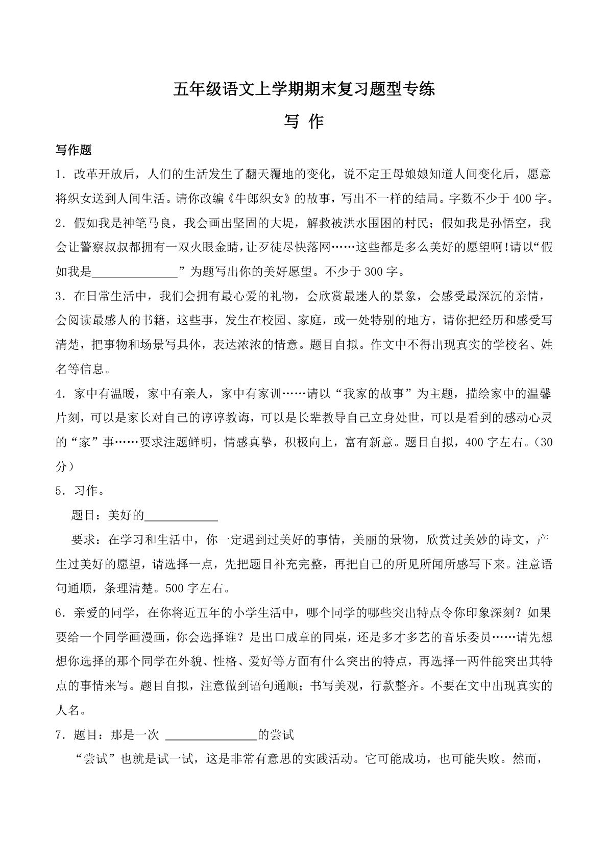
五年级上册语文【期末复习语文园地专项训练(空白)】

更新时间:
五年级上册语文【期末复习语文园地专项训练(空白)】-鸡娃题库官网-永久免费分享小学教辅资源

资源详情(下滑见下载按钮)

五年级上册语文期末复习:语文园地专项训练助力高效备考

期末考试临近,五年级的语文复习进入关键阶段。系统梳理教材知识,进行针对性专项训练,是巩固基础、提升能力的重要途径。鸡娃题库(www.jiwatiku.cn)为广大师生及家长精心整理了【五年级上册语文期末复习语文园地专项训练(空白)】资源,这份高清可打印的练习材料,紧扣教材单元语文园地核心知识点,旨在帮助学生查漏补缺,实现期末冲刺。

语文园地知识点梳理与复习要点

语文园地是每个单元知识的精华汇总,涵盖字词句运用、日积月累、书写提示、交流平台等多个板块。期末复习时,需对全册八个单元的语文园地进行系统回顾。字词部分,需重点掌握易错字音字形、词语的感情色彩与搭配;句子部分,应熟练运用各种修辞手法并修改病句;日积月累中的古诗、名言警句及俗语,务必做到准确背诵与理解运用。通过专项训练,能将零散知识系统化,构建清晰的知识网络。

专项训练的价值与使用建议

使用空白专项训练资源进行复习,具有显著优势。空白格式的设计,便于学生自主作答与反复练习,也方便教师和家长进行检测。建议复习时分两步走:第一步,回归课本,重新温习每个语文园地的具体内容,理解记忆核心知识点;第二步,利用鸡娃题库(www.jiwatiku.cn)提供的专项训练题进行实战演练,独立完成后再对照课本检查,从而精准定位薄弱环节。这种“回顾-练习-检验”的闭环学习法,能极大提升复习效率。

高效利用资源备战期末考试

要想让复习效果最大化,需要制定合理的计划并持之以恒。建议将整册语文园地的复习任务分解到考前的每一天,每天集中攻克一至两个园地。完成专项练习后,务必建立错题本,将反复出错的字词、诗句或句型分类记录,考前重点翻阅。此外,可以模拟考试环境,限时完成整套练习,以训练答题速度与应试心态。扎实掌握语文园地,能为阅读理解和写作打下坚实基础。

充分利用优质复习资源,进行有的放矢的练习,是期末取得优异成绩的可靠保障。希望每位五年级学生都能通过系统训练,巩固知识,增强信心。更多如【五年级上册语文期末复习语文园地专项训练(空白)】之类的优质小学教辅资源,欢迎持续访问鸡娃题库www.jiwatiku.cn免费下载使用。

#五年级上册语文 #期末复习 #语文园地 #专项训练 #小学教辅
⬇️ 下载资源