⚠️ 检测到异常访问行为
系统检测到您的访问模式异常,可能触发了安全保护机制
如果您是正常用户,请点击下方按钮继续访问
如需批量获取数据,请联系管理员授权
继续访问网站
首页
视频区
幼小衔接
▼
拼音启蒙
162
数学启蒙
144
学前检测
56
一年级
▼
一上语文
507
一下语文
369
一上数学
691
一下数学
366
二年级
▼
二上语文
271
二下语文
554
二上数学
572
二下数学
739
三年级
▼
三上语文
240
三下语文
540
三上数学
515
三下数学
594
三上英语
292
三下英语
329
四年级
▼
四上语文
763
四下语文
526
四上数学
842
四下数学
534
四上英语
310
四下英语
241
五年级
▼
五上语文
788
五下语文
599
五上数学
849
五下数学
506
五上英语
297
五下英语
325
六年级
▼
六上语文
750
六下语文
510
六上数学
853
六下数学
571
六上英语
397
六下英语
169
搜索
本站已收录 16,771 条资源
📢
鸡娃题库:永久免费分享小学1-6年级语文、数学、英语等教辅资源!
member_x***n
下载了
数学练习|凑十法20以内加法练习册
member_6***c
下载了
六年级下册语文【2024-2025学年期末学情检测(五)】
user_r***h
下载了
五年级上册数学暑假作业每日一练60天(含答案70页)
user_3***0
下载了
【1-4单元类文阅读小纸条】六年级上册语文
visitor_0***u
下载了
【每课问答题汇总(第8单元)】四年级下册语文
student_7***8
下载了
五年级下册通用版英语【常考现在进行时+时态综合练习】
member_n***b
下载了
【2023学年要素归类(20个系列)测试-有答案】四年级下册语文
user_4***8
下载了
五年级下册人教精通版英语【Unit 4 知识清单】
user_p***b
下载了
四年级下册闽教版英语【一线调研卷】
visitor_c***r
下载了
五年级上册语文【25年新-单元习作导学单+范文】
五下语文 (599条资源)
全部资源
【语文园地词句段小纸条练习(共24页)】五年级下册语文
五年级 > 五下语文
2026-01-18
【第六单元习作《神奇的探险之旅》习作范文和名师点评(14篇)】五年级下册语文
五年级 > 五下语文
2026-01-18
五年级下册语文全册必背知识点
五年级 > 五下语文
2026-01-18
【1-8单元金句仿写】五年级下册语文
五年级 > 五下语文
2026-01-18
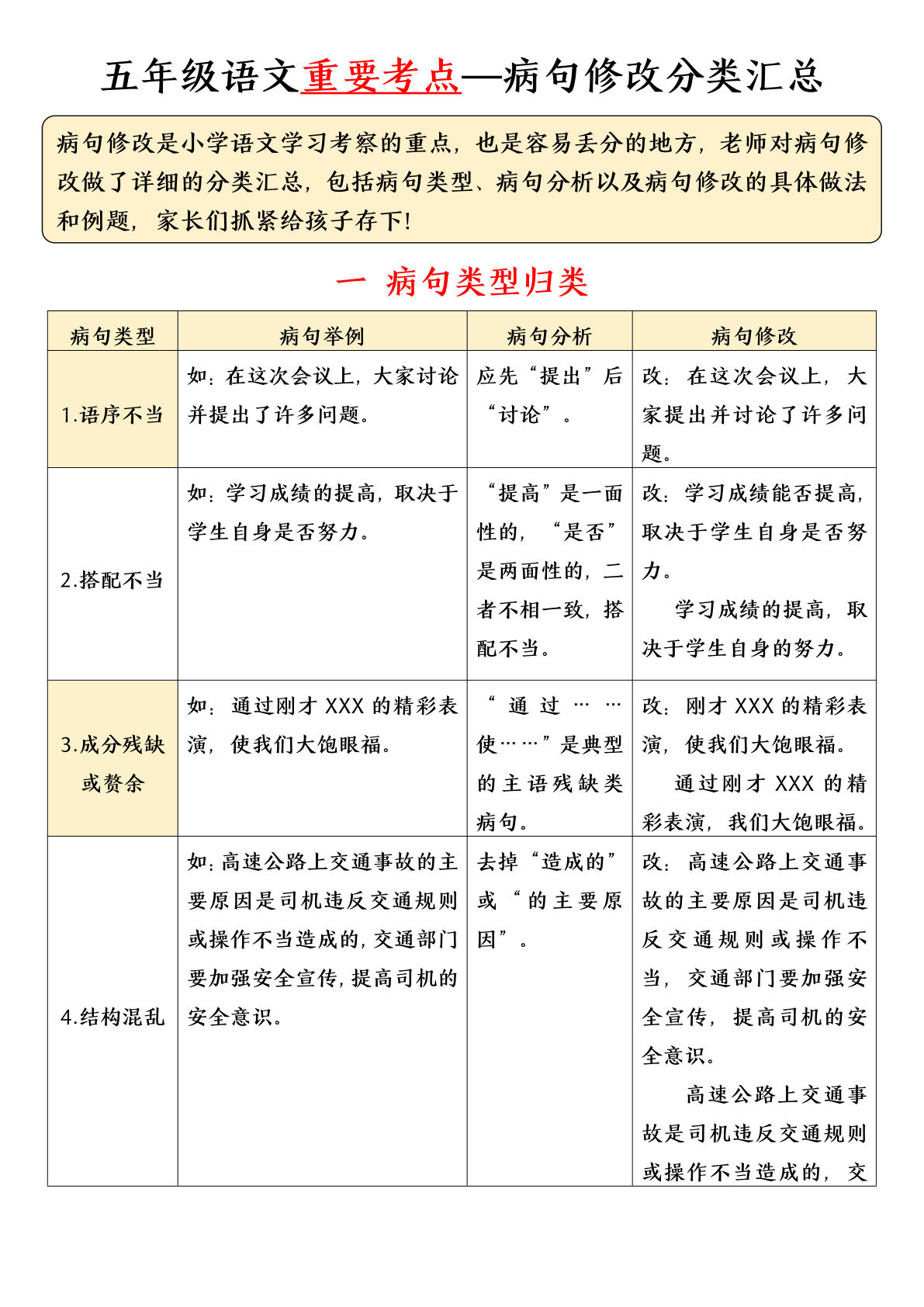
【重要考点病句修改分类汇总】五年级下册语文
五年级 > 五下语文
2026-01-18
【2024-2025学年期末情境联考卷】五年级下册语文
五年级 > 五下语文
2026-01-18
【期中必考情景式默写】五年级下册语文
五年级 > 五下语文
2026-01-18
【识字表 写字表 词语表】五年级下册语文
五年级 > 五下语文
2026-01-18
【《关联句》专练,八大常考题集训】五年级下册语文
五年级 > 五下语文
2026-01-18
【中心思想-早读晚默】五年级下册语文
五年级 > 五下语文
2026-01-18
【常考重点句型专项拔尖训练】五年级下册语文
五年级 > 五下语文
2026-01-18
【默写小纸条】五年级下册语文
五年级 > 五下语文
2026-01-18
五年级下册语文四大专项考点精(专题四:课文内容与积累运用)
五年级 > 五下语文
2026-03-14
2025五年级语文第二学期第二单元试题
五年级 > 五下语文
2026-01-18
【第五单元情境题单元自测单(有答案)】五年级下册语文
五年级 > 五下语文
2026-01-18
【第五单元习作《形形色色的人 》名师指导和佳作点评】五年级下册语文
五年级 > 五下语文
2026-01-18
26春五年级下册语文生字课课贴7页
五年级 > 五下语文
2026-01-18
【《课文回顾与积累背诵》专项练习卷】五年级下册语文
五年级 > 五下语文
2026-01-18
【期中专项《课文积累填空》整合归类卷,考查1-4单元】五年级下册语文
五年级 > 五下语文
2026-01-18
【四大名著知识点填空】五年级下册语文
五年级 > 五下语文
2026-03-06
首页
上一页
...
27
28
29
30
下一页
末页
共 30 页
跳转
×