⚠️ 检测到异常访问行为
系统检测到您的访问模式异常,可能触发了安全保护机制
如果您是正常用户,请点击下方按钮继续访问
如需批量获取数据,请联系管理员授权
继续访问网站
首页
视频区
幼小衔接
▼
拼音启蒙
162
数学启蒙
144
学前检测
56
一年级
▼
一上语文
507
一下语文
369
一上数学
691
一下数学
366
二年级
▼
二上语文
271
二下语文
554
二上数学
572
二下数学
739
三年级
▼
三上语文
240
三下语文
540
三上数学
515
三下数学
594
三上英语
292
三下英语
329
四年级
▼
四上语文
763
四下语文
526
四上数学
842
四下数学
534
四上英语
310
四下英语
241
五年级
▼
五上语文
788
五下语文
599
五上数学
849
五下数学
506
五上英语
297
五下英语
325
六年级
▼
六上语文
750
六下语文
510
六上数学
853
六下数学
571
六上英语
397
六下英语
169
搜索
本站已收录 16,771 条资源
📢
鸡娃题库:永久免费分享小学1-6年级语文、数学、英语等教辅资源!
member_8***b
下载了
四上册??学英语【30天学会自然拼读】
guest_4***4
下载了
【口语交际和小练笔及课内仿写】六年级下册语文
member_2***h
下载了
三年级下册数学课内每日应用题小纸条
student_n***f
下载了
【1-8单元考点梳理】二年级下册语文
guest_3***y
下载了
四年级上册语文第14课《普罗米修斯》重点及主题归纳
visitor_5***s
下载了
四年级上册北师版数学【一线调研卷】
guest_0***7
下载了
【1-8单元课文重点句子仿写(14页)】二年级下册语文
visitor_7***b
下载了
三年级上册北师大版数学【第三单元模拟测试卷2】
visitor_0***k
下载了
五年级下册西师版数学第三单元测试卷.2
user_u***x
下载了
三年级下册《译林版》英语分层练习Unit 3.3 Wrap:up time & Assessment time分层练习《译林版》
六下数学 (571条资源)
全部资源
六年级下册苏教版数学(提高卷01)(答题卡)
六年级 > 六下数学
2026-01-18
六年级下册数学【高分压轴题综合密卷】
六年级 > 六下数学
2026-01-18
六年级下册数学【常考易错综合密卷】
六年级 > 六下数学
2026-01-18
六年级数学下册第二单元圆柱与圆锥检测卷(基础卷)(含答案)苏教版
六年级 > 六下数学
2026-01-18
六年级下册北师版数学【教材习题答案】
六年级 > 六下数学
2026-01-18
六年级下册人教版数学【黄冈名卷】
六年级 > 六下数学
2026-01-18
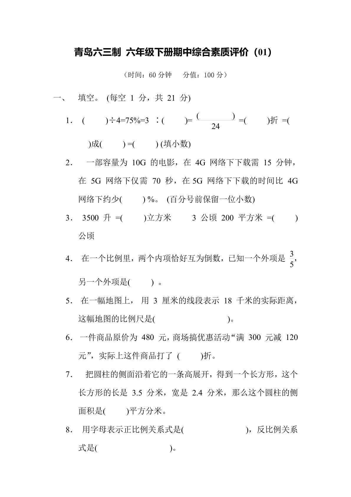
期中综合测试卷(01)青岛63版六年级数学下册(含答案)
六年级 > 六下数学
2026-01-18
六下册年级第二学期数学名校期末测试卷 (01)含答案 人教版
六年级 > 六下数学
2026-01-18
六年级下册数学解答题专项 历年真题每日一练(人教版)
六年级 > 六下数学
2026-01-18
六年级下册人教版数学【计算《星级口算题》】
六年级 > 六下数学
2026-01-18
六年级下册数学【计算题强化训练】
六年级 > 六下数学
2026-01-18
首页
上一页
...
27
28
29
下一页
末页
共 29 页
跳转
×