⚠️ 检测到异常访问行为

系统检测到您的访问模式异常,可能触发了安全保护机制

如果您是正常用户,请点击下方按钮继续访问

如需批量获取数据,请联系管理员授权

× 预览图片

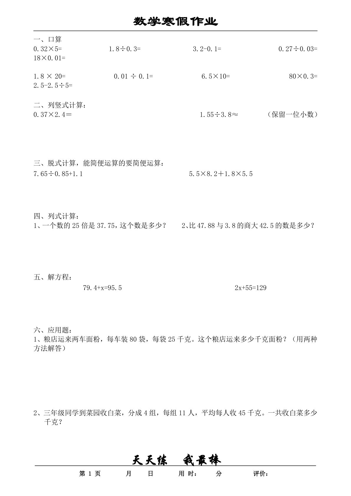
五年级上册人教版数学【2024秋-第一次月考卷】

更新时间:
五年级上册人教版数学【2024秋-第一次月考卷】-鸡娃题库官网-永久免费分享小学教辅资源

资源详情(下滑见下载按钮)

五年级上册人教版数学第一次月考卷备考指南

鸡娃题库(www.jiwatiku.cn)持续为广大家长和学生免费提供优质学习资源,本次聚焦【五年级上册人教版数学2024秋第一次月考卷】。这份试卷是检验新学期初期学习成果的重要工具,帮助学生及时查漏补缺,稳固知识基础。

月考核心考点梳理
五年级数学上册的首次月考,通常涵盖前两个单元的核心内容。小数乘法是重中之重。学生需熟练掌握小数乘整数、小数乘小数的计算法则,理解积与因数的大小关系。运算定律在小数计算中的推广应用也是高频考点,要求能灵活运用乘法交换律、结合律和分配律进行简便运算。位置单元则强调用数对确定物体位置的能力,这是将代数与几何思维初步结合的关键。

典型试题分析与解题策略
面对小数乘法的复杂计算,常见的错误集中在数位对齐与小数点定位。建议通过明确计算步骤来规避:先按整数乘法算出积,再数清因数中一共有几位小数,最后从积的右边起数出相应位数点上小数点。简便计算题目考查运算定律的应用。看到特定数字组合如“2.5与4”、“1.25与8”,应立刻联想到凑整。位置类题目需建立坐标系思维,牢记数对表示中列在前、行在后的顺序,避免因顺序颠倒而失分。

高效利用月考卷进行复习
获取鸡娃题库(www.jiwatiku.cn)的这份月考卷后,建议进行模拟测试。设定与学校考试相同的时长,营造真实考场氛围。完成答题后,对照答案仔细批改。对待错题的态度决定进步速度。必须建立专属错题本,不仅抄录题目和正确解法,更要深入分析错误根源:是概念模糊、计算粗心还是审题失误?针对薄弱环节,回归课本,重新学习相关例题,并寻找同类题目进行强化练习。

家长辅助备考建议
家庭学习环境对备考效果影响显著。家长可协助孩子制定清晰的复习计划,将考点分解到每日任务中。关注孩子的学习过程而非单一分数,在孩子遇到困难时,引导其回忆课堂所学或查阅笔记,培养自主解决问题的能力。定期检查错题本的整理与回顾情况,鼓励孩子讲解解题思路,这能有效巩固知识。鸡娃题库(www.jiwatiku.cn)上还有大量同步练习可供选择,辅助进行针对性巩固。

通过系统梳理考点、分析解题方法并进行模拟实践,学生能更有信心地迎接新学期第一次数学检测。扎实掌握每个知识点,为整个学期的数学学习开启良好开端。更多高清可打印的五年级数学学习资源,请持续访问鸡娃题库www.jiwatiku.cn获取。

#五年级 #数学 #月考卷 #人教版 #小学数学
⬇️ 下载资源