⚠️ 检测到异常访问行为
系统检测到您的访问模式异常,可能触发了安全保护机制
如果您是正常用户,请点击下方按钮继续访问
如需批量获取数据,请联系管理员授权
继续访问网站
首页
视频区
幼小衔接
▼
拼音启蒙
162
数学启蒙
144
学前检测
56
一年级
▼
一上语文
507
一下语文
363
一上数学
691
一下数学
366
二年级
▼
二上语文
271
二下语文
554
二上数学
572
二下数学
739
三年级
▼
三上语文
240
三下语文
539
三上数学
515
三下数学
594
三上英语
292
三下英语
329
四年级
▼
四上语文
763
四下语文
526
四上数学
842
四下数学
534
四上英语
310
四下英语
241
五年级
▼
五上语文
788
五下语文
599
五上数学
849
五下数学
506
五上英语
297
五下英语
325
六年级
▼
六上语文
750
六下语文
510
六上数学
853
六下数学
571
六上英语
397
六下英语
169
搜索
📢
鸡娃题库:永久免费分享小学1-6年级语文、数学、英语等教辅资源!
student_7***o
下载了
幼小衔接描红系列-20以内加减法
guest_0***l
下载了
二年级下册数学课时《典中点》青岛54版
guest_7***1
下载了
【25新三年级上册语文1-8单元知识点归纳(精华版)九大考点17页
member_9***2
下载了
五年级上册青岛63制数学【期中测试卷】
guest_a***3
下载了
二年级上册西师版数学【第二单元测试卷1】
visitor_o***5
下载了
三年级上册英语第四单元测试卷《译林版》
visitor_e***z
下载了
四年级下册湘少版英语【单词默写】
user_3***0
下载了
一年级上册数学分类口算每日练10道(13页)
guest_r***m
下载了
三年级下册外研版三起点英语【单词表(音标版)】
guest_j***1
下载了
一年级下册数学【补砖问题专项练习】
五上数学 (849条资源)
全部资源
五年级上册苏教版数学【第2练 多边形的面积 解答题常考易错题专项汇编(试题)】
五年级 > 五上数学
2026-01-17
五年级上册北师版数学【活页1+1】
五年级 > 五上数学
2026-01-17
五年级上册北师版数学【课堂练习测试卷+答案】
五年级 > 五上数学
2026-01-17
五年级上册数学第四单元测试卷《冀教版》
五年级 > 五上数学
2026-01-17
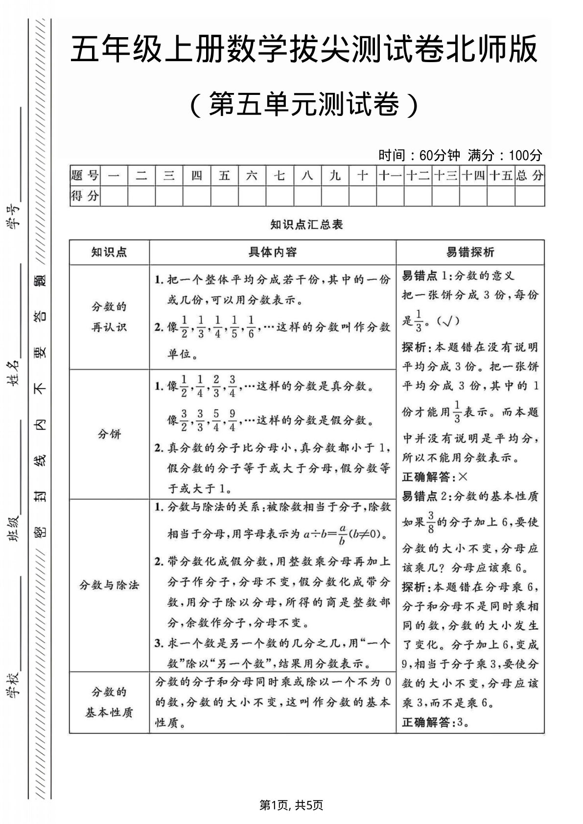
五年级上册数学第五单元测试卷1《北师版》
五年级 > 五上数学
2026-01-17
五年级上册人教版数学【期中专项:填空题提高篇(含答案)】
五年级 > 五上数学
2026-01-17
五年级上册人教版数学【25秋-各单元知识点归纳整理】
五年级 > 五上数学
2026-01-17
五年级上册人教版数学【专项特训:小数乘除法竖式计算(含答案)】
五年级 > 五上数学
2026-01-17
【西师大版】五年级上册数学知识点
五年级 > 五上数学
2026-01-17
五年级上册通用版数学【每日一练(竖式计算、简便方法计算)
五年级 > 五上数学
2026-01-17
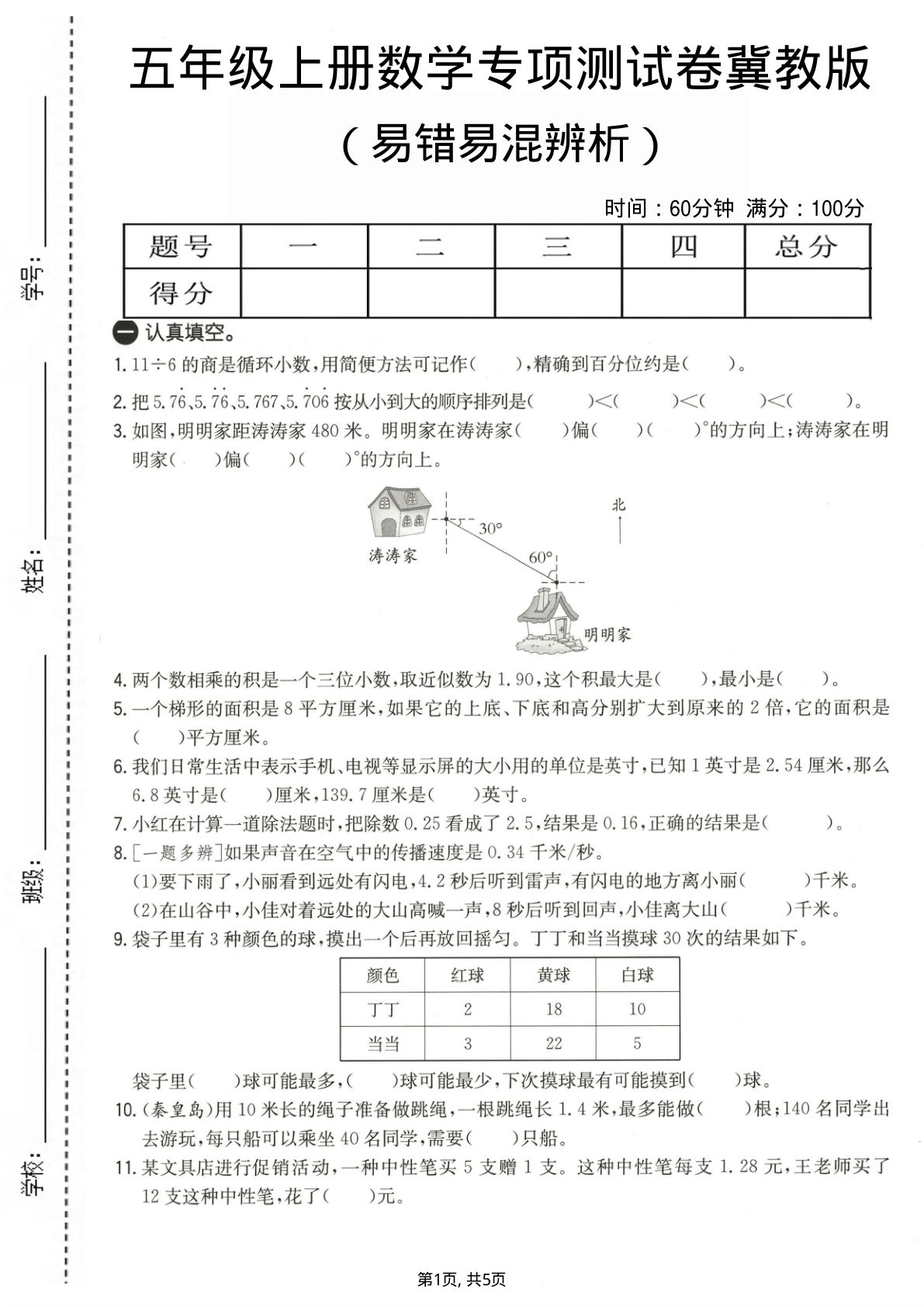
五年级上册数学易错易混辩护专项测试卷《冀教版》
五年级 > 五上数学
2026-01-17
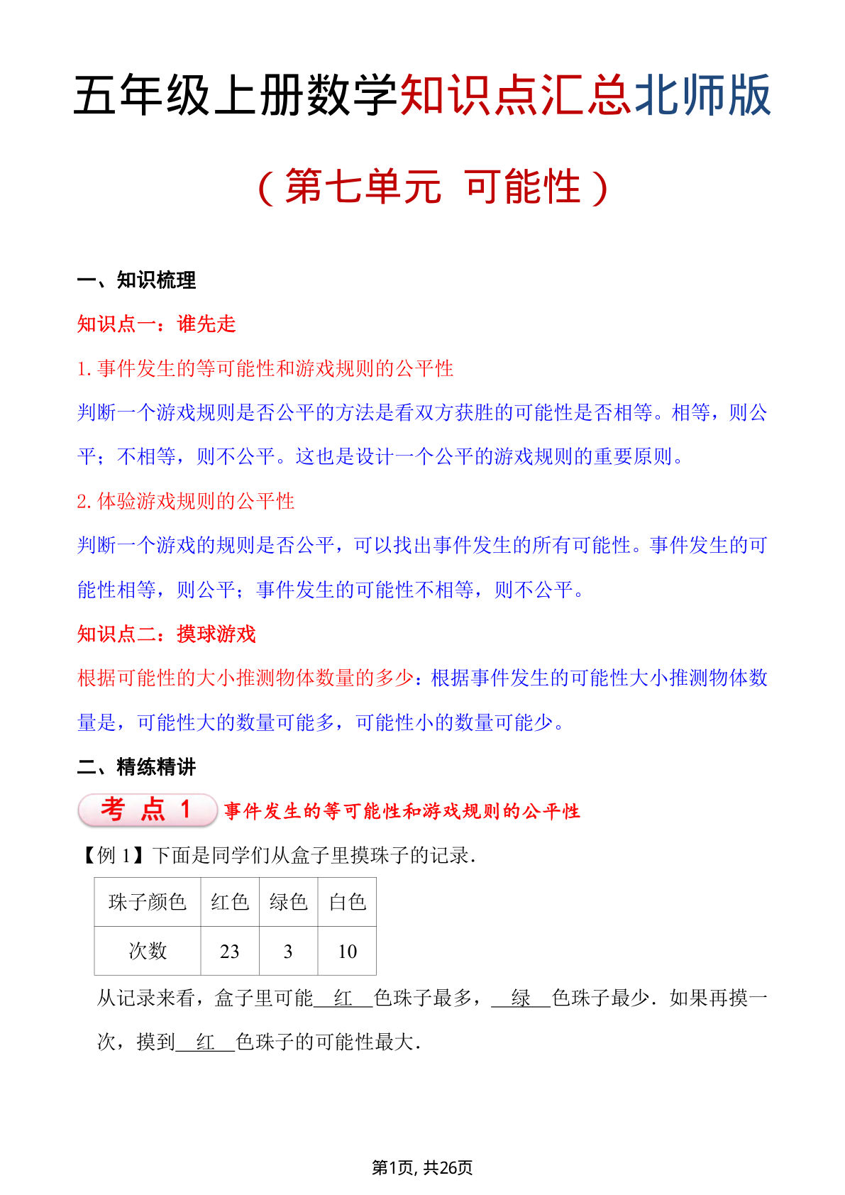
五年级上册数学重点知识汇总第七单元《北师版》
五年级 > 五上数学
2026-01-17
五年级上册苏教版数学【第一次月考拔尖检测卷】
五年级 > 五上数学
2026-01-17
五年级上册青岛63制数学【24秋-练习帮】
五年级 > 五上数学
2026-01-17
五年级上册通用版数学【暑假衔接-简便运算专项练习题】
五年级 > 五上数学
2026-01-17
五年级上册数学暑假思维应用题训练90题
五年级 > 五上数学
2026-01-17
五年级上册冀教版数学【应用题口算《口算题卡+应用题》】
五年级 > 五上数学
2026-01-17
五年级上册苏教版数学【(答案)期末复习·终极压轴版】
五年级 > 五上数学
2026-01-17
五年级上册青岛54制数学【期末试卷(1)】
五年级 > 五上数学
2026-01-17
五年级上册人教版数学【第四单元检测卷二】
五年级 > 五上数学
2026-01-17
首页
上一页
1
2
3
...
下一页
末页
共 43 页
跳转
×