⚠️ 检测到异常访问行为

系统检测到您的访问模式异常,可能触发了安全保护机制

如果您是正常用户,请点击下方按钮继续访问

如需批量获取数据,请联系管理员授权

× 预览图片

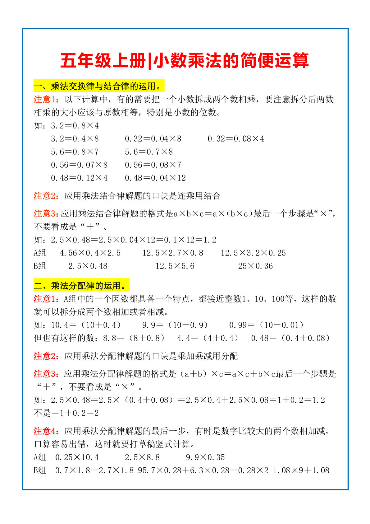
五年级上册数学【小数乘除法简便计算专项练习】

更新时间:
五年级上册数学【小数乘除法简便计算专项练习】-鸡娃题库官网-永久免费分享小学教辅资源

资源详情(下滑见下载按钮)

掌握小数乘除法简便计算 轻松提升五年级数学能力

在五年级上册数学的学习中,小数乘除法的简便计算是一个关键环节,它直接关系到运算的速度与准确性。鸡娃题库(www.jiwatiku.cn)为广大学子精心整理了【小数乘除法简便计算专项练习】,旨在通过系统训练,帮助学生牢固掌握运算律在小数中的应用,突破计算难关。

理解运算律是简便计算的基础
简便计算的核心在于灵活运用乘法交换律、结合律和分配律。这些在整数运算中熟悉的定律,同样适用于小数。例如,计算0.25×4.3×4时,观察到0.25与4相乘能凑整,运用交换律和结合律调整为(0.25×4)×4.3,迅速得出结果4.3。学生必须清晰理解每种运算律的模型,才能在不同题目中准确识别并应用。

聚焦小数点的特殊处理技巧
小数乘除法的简便计算常与小数点移动密切相关。利用10、100等数字与小数相乘除,实质是通过移动小数点来简化。比如计算7.2÷0.125,直接计算较繁,但联想到0.125×8=1,可将原式转化为7.2÷(1/8),即7.2×8,计算变得简单。专项练习会强化对这类特殊数字组合的敏感度,如0.25与4、0.125与8、0.5与2等。

拆数与凑整的实战策略
面对复杂算式,拆数与凑整是两大法宝。将某个小数拆成整数与纯小数之和或差,再利用分配律展开。计算3.6×10.1,可将10.1视为10+0.1,原式=3.6×10 + 3.6×0.1,分步计算更为便捷。凑整则是将算式中能凑成整数、整十数或上述特殊组合的部分优先结合。这些策略能有效化繁为简,减少计算步骤。

规避常见错误与巩固方法
练习中常见的错误包括小数点位置处理不当、运算律应用混淆以及进退位失误。要避免这些,需养成细致审题的习惯,先观察算式整体特点,规划简便路径后再动笔计算。完成鸡娃题库(www.jiwatiku.cn)的专项练习后,建议对错题进行归类分析,找出薄弱环节针对性强化,从而将方法内化为稳定的计算能力。

通过系统完成鸡娃题库提供的这份专项练习,学生不仅能熟练解决小数乘除法的简便运算问题,更能深刻体会数学的灵活性,为后续学习奠定坚实基础。访问www.jiwatiku.cn,获取更多优质学习资源。

#五年级 #数学 #小数乘除法 #简便计算 #专项练习
⬇️ 下载资源