⚠️ 检测到异常访问行为

系统检测到您的访问模式异常,可能触发了安全保护机制

如果您是正常用户,请点击下方按钮继续访问

如需批量获取数据,请联系管理员授权

× 预览图片

六年级上册青岛版数学【试卷《名师面对面》】

更新时间:
六年级上册青岛版数学【试卷《名师面对面》】-鸡娃题库官网-永久免费分享小学教辅资源

资源详情(下滑见下载按钮)

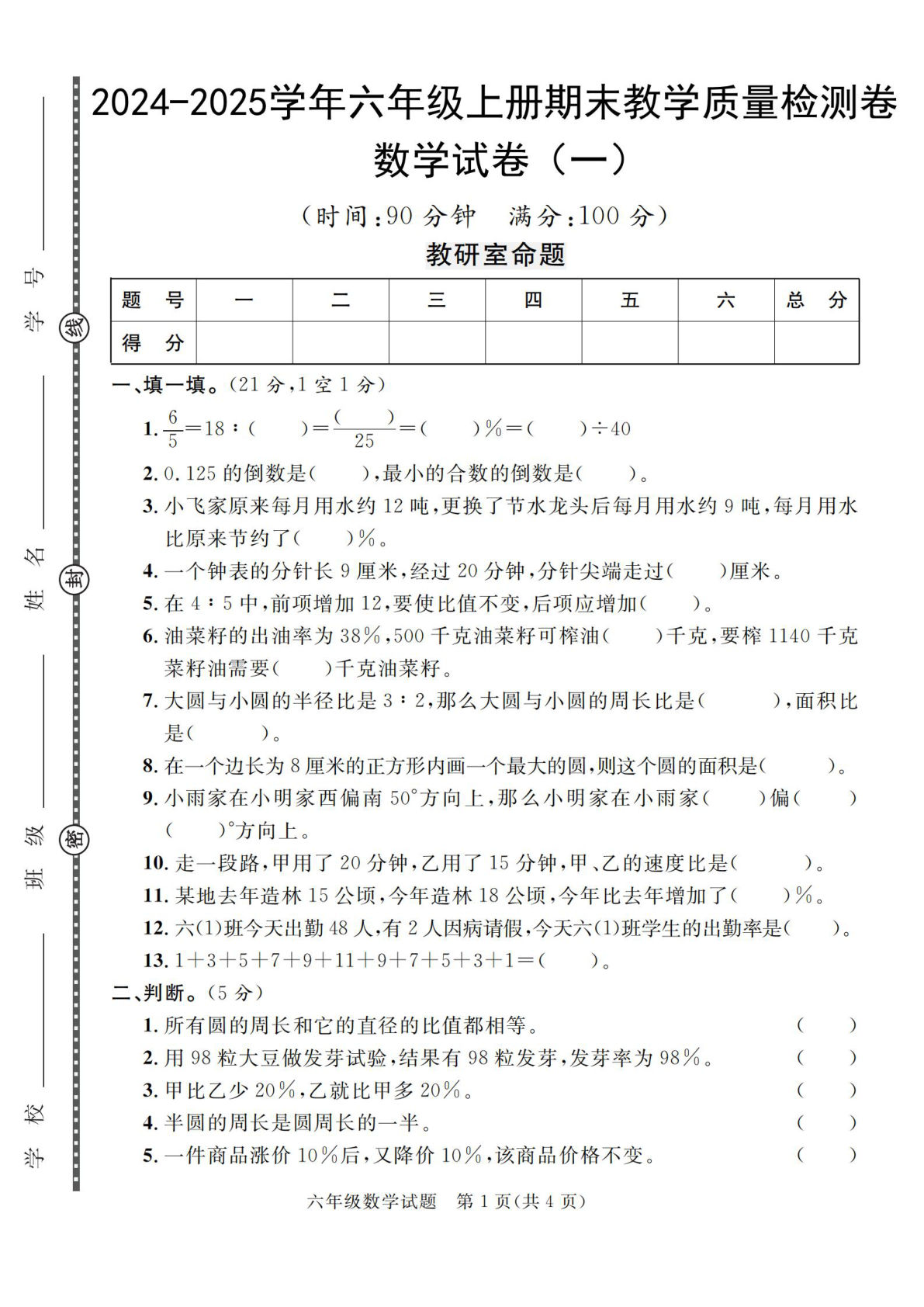
**六年级上册青岛版数学《名师面对面》试卷解析与资源获取**

在小学六年级的数学学习过程中,一套优质的试卷对于巩固知识、查漏补缺至关重要。青岛版数学教材因其系统性和地域适用性,受到许多学校与家庭的青睐。与之配套的《名师面对面》试卷,以其贴近教学、难度梯度合理的特点,成为许多学生课后练习的首选。鸡娃题库(www.jiwatiku.cn)致力于为广大家长和学生免费分享包括此类优质资源在内的小学全科教辅,助力学习提升。

**《名师面对面》试卷结构与特点**

这套试卷紧密围绕青岛版六年级上册数学教材编写,单元划分清晰。内容覆盖分数乘法、位置与方向、分数除法、比、圆、百分数等核心章节。试卷结构通常分为基础达标、能力提升和拓展探究部分,旨在全面检验学生对概念的理解、计算技能的掌握以及解决实际问题的能力。题目设计注重与生活情境结合,引导学生学以致用。

**核心知识点与备考策略**

分数乘除法的灵活运用是本册重点,也是试卷考查的焦点。学生需熟练掌握运算规则,并能解决诸如工程进度、商品折扣等实际问题。比的化简与应用常与分数知识联动出现,理解比的意义是正确解题的关键。

关于圆的认识,周长与面积的计算公式必须牢固记忆。试卷中常出现组合图形或涉及实际测量的题目,要求学生具备一定的空间想象与图形分割能力。百分数单元则侧重于与分数、小数的互化,以及关于利率、税率、成活率等现实问题的计算。

备考时,建议学生以教材为本,先梳理每个单元的知识脉络。使用《名师面对面》试卷进行练习时,应模拟考试环境,限时完成。对错题必须建立专属记录,分析错误根源是概念不清、计算粗心还是审题失误,并进行针对性强化。

**高效使用试卷资源的方法**

获取试卷资源后,切忌盲目刷题。建议分阶段使用:单元学习后做对应测试,用于即时巩固;期中期末前,进行综合模拟,用于整体复习。家长可以借助试卷了解孩子的学习薄弱环节,鸡娃题库(www.jiwatiku.cn)提供的清晰电子版资源方便打印,便于反复练习。

对于试卷中的难题和拓展题,应鼓励孩子独立思考,尝试多种解法。这些题目往往综合多个知识点,是锻炼数学思维的良好素材。理解解题过程比单纯记住答案更重要。

数学学习离不开持之以恒的练习与科学的工具。《名师面对面》试卷作为青岛版教材的优质配套练习,其价值在于提供了一条规范化的检测路径。希望同学们能善用此类资源,夯实基础,稳步前进。更多高清可打印的六年级上册数学教辅及全套学习资料,欢迎访问鸡娃题库www.jiwatiku.cn免费下载获取。

#六年级上册数学 #青岛版数学 #名师面对面 #小学数学试卷 #教辅资源
⬇️ 下载资源