⚠️ 检测到异常访问行为
系统检测到您的访问模式异常,可能触发了安全保护机制
如果您是正常用户,请点击下方按钮继续访问
如需批量获取数据,请联系管理员授权
继续访问网站
首页
视频区
幼小衔接
▼
拼音启蒙
162
数学启蒙
144
学前检测
56
一年级
▼
一上语文
507
一下语文
363
一上数学
691
一下数学
366
二年级
▼
二上语文
271
二下语文
554
二上数学
572
二下数学
739
三年级
▼
三上语文
240
三下语文
539
三上数学
515
三下数学
594
三上英语
292
三下英语
329
四年级
▼
四上语文
763
四下语文
526
四上数学
842
四下数学
534
四上英语
310
四下英语
241
五年级
▼
五上语文
788
五下语文
599
五上数学
849
五下数学
506
五上英语
297
五下英语
325
六年级
▼
六上语文
750
六下语文
510
六上数学
853
六下数学
571
六上英语
397
六下英语
169
搜索
📢
鸡娃题库:永久免费分享小学1-6年级语文、数学、英语等教辅资源!
user_x***1
下载了
三年级上册英语第六单元拔尖测试卷1《人教版》
visitor_3***7
下载了
四年级下册语文单元通关训练
guest_u***6
下载了
第4讲 应用题(一)—四年级下册奥数
member_4***s
下载了
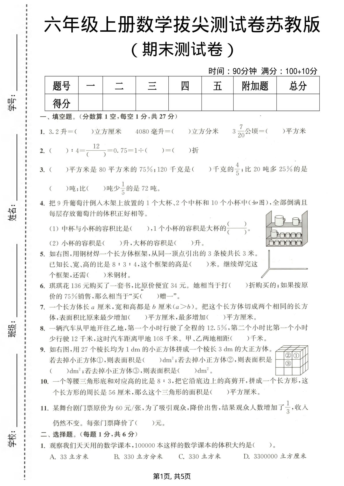
六年级上册苏教版数学【期末真题卷.10】
guest_3***6
下载了
【习字格+方格+章法练习(全50页)】四年级下册语文
member_b***5
下载了
四年级上册英语第二单元综合测试卷1《PEP版》
user_r***6
下载了
25春冀教版一年级下册数学期中提优检测卷 (1)
user_w***n
下载了
六年级下册西师版数学【预习卡】
member_7***1
下载了
六年级上册数学必背公式
visitor_7***a
下载了
【青岛54】三年级下册数学期末测试(2)
六上数学 (853条资源)
全部资源
六年级上册数学【期末复习30类黄金母题汇总】
六年级 > 六上数学
2026-01-18
六年级上册人教版数学【第三单元:分数除法四则混合运算和简便计算“基础型”专项练习-典型例题系列(原卷版)】
六年级 > 六上数学
2026-01-17
六年级上册北师大版数学【百分数的四则混合运算计算】
六年级 > 六上数学
2026-01-18
六年级上册数学期中测试卷1
六年级 > 六上数学
2026-01-17
六年级上册苏教版数学【期末真题卷.2】
六年级 > 六上数学
2026-01-18
六上册升六数学【暑假思维应用题训练100题(答案)】
六年级 > 六上数学
2026-01-18
六年级上册人教版数学【第一单元:分数乘法简便计算“拓展型”专项练习-典型例题系列(原卷版)】
六年级 > 六上数学
2026-01-17
六年级上册人教版数学【国庆七天打卡(解析版)】
六年级 > 六上数学
2026-01-17
六年级上册必背公式大全》
六年级 > 六上数学
2026-01-17
六年级上册青岛63制数学【期末拔尖测试卷4】 (1)
六年级 > 六上数学
2026-01-17
冀教版六年级上册数学电子书电子课本
六年级 > 六上数学
2026-01-18
六年级上册北师版数学【2024-2025学年期末重难点真题检测卷】
六年级 > 六上数学
2026-01-18
六年级上册西师版数学【期末测试卷7】
六年级 > 六上数学
2026-01-17
六年级上册青岛版数学【期末测试卷1】
六年级 > 六上数学
2026-01-17
六年级上册人教版数学【期末必考题型30道】
六年级 > 六上数学
2026-01-17
六年级上册苏教版数学【期末测试卷3】
六年级 > 六上数学
2026-01-17
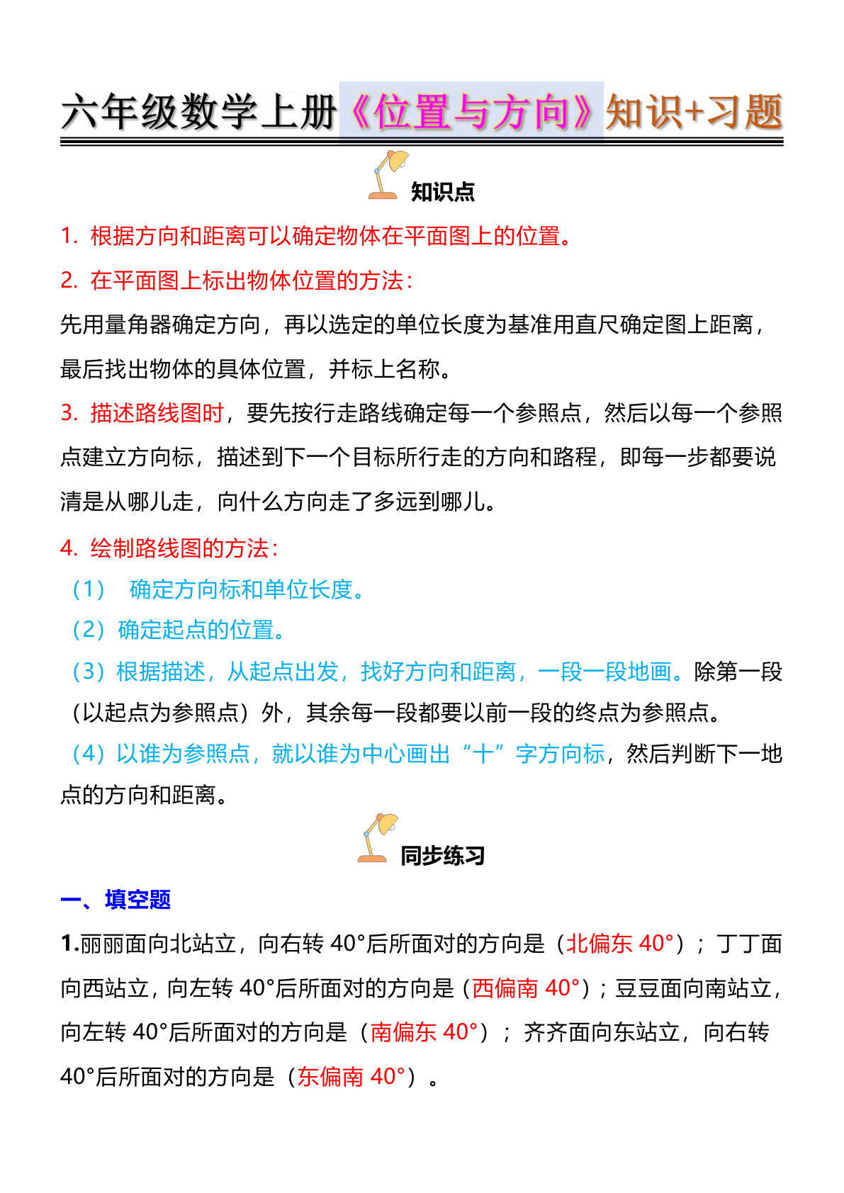
六年级上册人教版数学【位置与方向知识点+练习题(答案)】
六年级 > 六上数学
2026-01-17
六上册升六数学【暑假作业每日一练60天(附答案)】
六年级 > 六上数学
2026-01-18
六年级上册北师版数学【名校期末试卷.5】
六年级 > 六上数学
2026-01-18
六年级上册数学期中测试卷《人教版》
六年级 > 六上数学
2026-01-17
首页
上一页
1
2
3
...
下一页
末页
共 43 页
跳转
×