⚠️ 检测到异常访问行为

系统检测到您的访问模式异常,可能触发了安全保护机制

如果您是正常用户,请点击下方按钮继续访问

如需批量获取数据,请联系管理员授权

× 预览图片

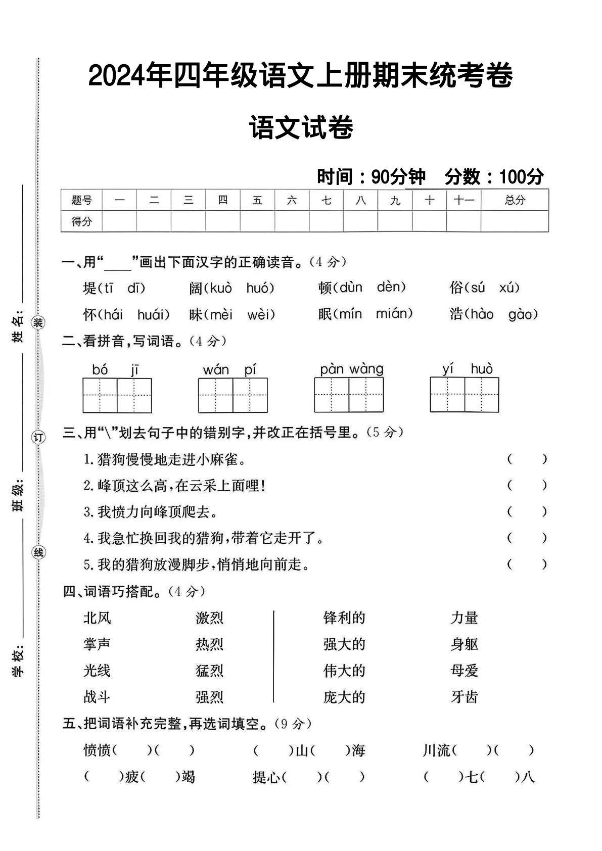
【全册知识点总结测试题】四年级上册语文

更新时间:
【全册知识点总结测试题】四年级上册语文-鸡娃题库官网-永久免费分享小学教辅资源

资源详情(下滑见下载按钮)

掌握四年级上册语文全册知识点 高效复习迎战测试

在小学语文学习的关键阶段,四年级上册的内容承上启下,系统梳理与巩固至关重要。为帮助广大家长与学生高效复习,鸡娃题库(www.jiwatiku.cn)精心整理了【全册知识点总结测试题】四年级上册语文资源,涵盖教材核心要点与针对性练习,助力学子扎实基础,提升语文综合能力。

核心单元知识点系统梳理

四年级上册语文教材每个单元都围绕特定主题展开,知识点环环相扣。字词部分,学生需熟练掌握每课要求会认、会写的生字,理解重点词语的含义并能在语境中运用。课文理解方面,需把握文章主要内容,体会作者表达的思想感情,特别是写景、叙事、说明等不同文体文章的阅读方法。积累与背诵也不可忽视,教材中要求背诵的经典段落、古诗文是语言积累的宝贵素材。

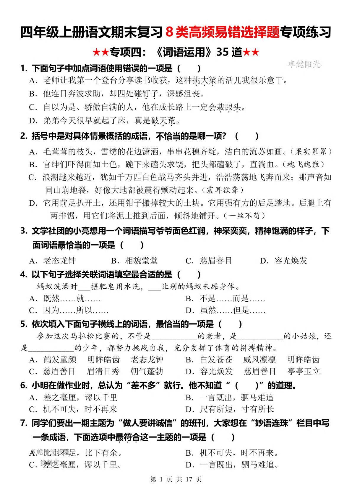
重点难点突破与能力提升

本册学习难点集中于阅读理解深度与写作表达的提升。阅读理解题常考查对关键词句的品析、文章结构的把握以及信息提取与概括能力。写作上,需重点练习写清楚一件事、介绍一处地方、写观察日记等常见题材,做到内容具体、语句通顺、有条理。鸡娃题库提供的总结测试题,正是针对这些重点难点设计,通过典型例题解析与专项训练,帮助学生突破瓶颈。

全册知识点综合测试应用

完成分单元复习后,进行全册知识点的综合测试是检验学习成果的有效方式。综合测试题能全面考查学生对字词基础、课文内容、阅读策略及写作知识的掌握程度。通过模拟测试,学生可以熟悉题型,查漏补缺,调整复习策略。家长可借助鸡娃题库(www.jiwatiku.cn)的测试资源,了解孩子的真实学习水平,进行有针对性的辅导。

利用优质资源规划复习路径

高效的复习需要科学的规划。建议学生以单元为序,结合知识点总结,先回顾课本,再完成对应练习,最后进行综合模拟。遇到薄弱环节,应回归课本,反复巩固。鸡娃题库分享的这套四年级上册语文资源,结构清晰,紧扣教材,是自主复习与家庭辅导的得力工具。充分利用这些高质量、可打印的教辅材料,能让复习事半功倍。

希望这份针对四年级上册语文的【全册知识点总结测试题】能成为同学们学习路上的好帮手。更多小学1-6年级全科高清可打印教辅资源,请持续关注鸡娃题库官网www.jiwatiku.cn。

#四年级上册语文 #知识点总结 #单元测试 #小学教辅 #期末复习
⬇️ 下载资源