⚠️ 检测到异常访问行为
系统检测到您的访问模式异常,可能触发了安全保护机制
如果您是正常用户,请点击下方按钮继续访问
如需批量获取数据,请联系管理员授权
继续访问网站
首页
视频区
幼小衔接
▼
拼音启蒙
162
数学启蒙
144
学前检测
56
一年级
▼
一上语文
507
一下语文
369
一上数学
691
一下数学
366
二年级
▼
二上语文
271
二下语文
554
二上数学
572
二下数学
739
三年级
▼
三上语文
240
三下语文
540
三上数学
515
三下数学
594
三上英语
292
三下英语
329
四年级
▼
四上语文
763
四下语文
526
四上数学
842
四下数学
534
四上英语
310
四下英语
241
五年级
▼
五上语文
788
五下语文
599
五上数学
849
五下数学
506
五上英语
297
五下英语
325
六年级
▼
六上语文
750
六下语文
510
六上数学
853
六下数学
571
六上英语
397
六下英语
169
搜索
本站已收录 16,771 条资源
📢
鸡娃题库:永久免费分享小学1-6年级语文、数学、英语等教辅资源!
guest_1***1
下载了
【预习古诗情境默写专题30道】六年级下册语文
student_b***0
下载了
四年级下册数学【期末复习《三角形》重难考点+突破+冲刺卷,提分必备】
user_m***9
下载了
☆幼小衔接拼音测试卷
user_1***5
下载了
五年级上册青岛63制数学【期末质量检测卷3】
guest_r***a
下载了
二年级上册数学期中拔尖测试卷1《青岛63版》
visitor_c***a
下载了
24秋冀教版一年级数学上册第一单元试卷 含答案8页
user_3***n
下载了
【名校闯关梳理卷】六年级下册语文
member_1***2
下载了
【第八单元习作《漫画的启示》习作范文和名师点评(12篇)】五年级下册语文
member_h***3
下载了
【每1-2单元课文同步仿写,续写】四年级上册语文
guest_8***9
下载了
五年级下册通用版英语【重点句型及语法专项练习】
全部资源
【2024-2025学年期末随堂模拟测试(卷一)】六年级下册语文
六年级 > 六下语文
2026-01-17
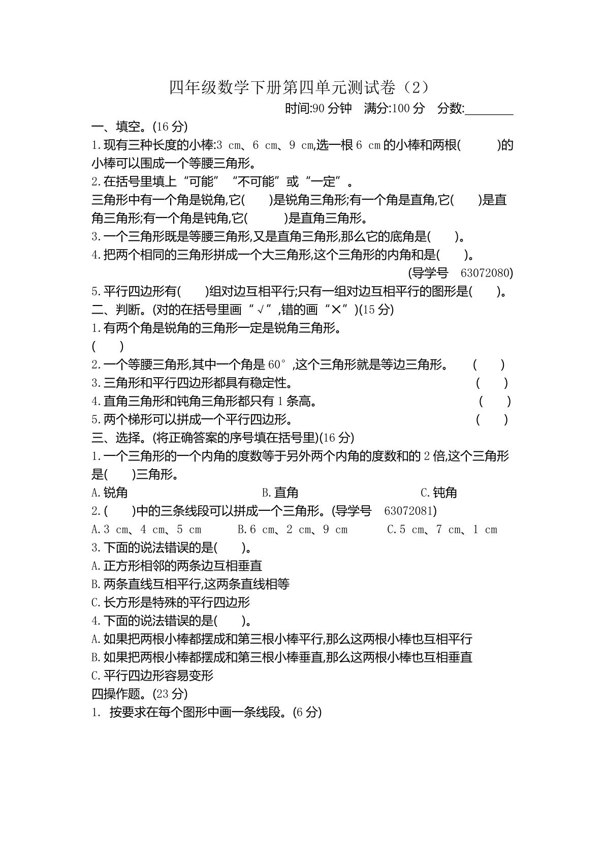
四年级下册青岛63制数学【第四单元测试卷.2】
四年级 > 四下数学
2026-01-16
五年级下册数学【每天10分钟应用题专项】
五年级 > 五下数学
2026-01-17
二年级上册数学易错题专项测试卷《青岛54版》
二年级 > 二上数学
2026-01-14
四年级上册数学【求角的度数专项训练1】
四年级 > 四上数学
2026-01-16
三年级上册人教PEP版英语【2024秋-阅读理解】
三年级 > 三上英语
2026-01-15
【词语专项练习】五年级下册语文 (1)
五年级 > 五下语文
2026-01-18
【期中真题测试卷.7】四年级下册语文
四年级 > 四下语文
2026-01-16
四年级上册数学【口算题 (除法) 2000题】
四年级 > 四上数学
2026-01-16
六年级上册语文课时练:20 三黑和土地
六年级 > 六上语文
2026-01-17
六年级下册语文之谚语、名言警句填空题
六年级 > 六下语文
2026-01-17
2026春外研版英语四年级下册 艾宾浩斯记忆法背单词
四年级 > 四下英语
2026-02-11
六年级数学下册第三单元圆柱与圆锥检测卷(拓展卷)(含答案)人教版
六年级 > 六下数学
2026-01-18
【四字词语整理】五年级下册语文
五年级 > 五下语文
2026-01-18
三年级下册语文第三单元中国传统节日作业单(12页)
三年级 > 三下语文
2026-01-15
六年级上册西师版数学【第六单元测试卷1】
六年级 > 六上数学
2026-01-17
五年级下册牛津(试用本)英语【《一课一练》华东师大版(增强版)】
五年级 > 五下英语
2026-01-17
六年级上册西师版数学【期中考试卷3(含答案)】
六年级 > 六上数学
2026-01-18
2024-2025一年级下册数学期末押题卷 北师大
一年级 > 一下数学
2026-01-14
四年级上册语文【看拼音写词语】
四年级 > 四上语文
2026-01-15
首页
上一页
...
4
5
6
7
8
...
下一页
末页
共 839 页
跳转
×