⚠️ 检测到异常访问行为
系统检测到您的访问模式异常,可能触发了安全保护机制
如果您是正常用户,请点击下方按钮继续访问
如需批量获取数据,请联系管理员授权
继续访问网站
首页
视频区
幼小衔接
▼
拼音启蒙
162
数学启蒙
144
学前检测
56
一年级
▼
一上语文
507
一下语文
363
一上数学
691
一下数学
366
二年级
▼
二上语文
271
二下语文
554
二上数学
572
二下数学
739
三年级
▼
三上语文
240
三下语文
539
三上数学
515
三下数学
594
三上英语
292
三下英语
329
四年级
▼
四上语文
763
四下语文
526
四上数学
842
四下数学
534
四上英语
310
四下英语
241
五年级
▼
五上语文
788
五下语文
599
五上数学
849
五下数学
506
五上英语
297
五下英语
325
六年级
▼
六上语文
750
六下语文
510
六上数学
853
六下数学
571
六上英语
397
六下英语
169
搜索
📢
鸡娃题库:永久免费分享小学1-6年级语文、数学、英语等教辅资源!
guest_4***p
下载了
【25秋二年级上册语文期末复习知识点(押题考点)28页
user_q***z
下载了
25年一年级上册人教版数学期中达标检测卷
member_t***z
下载了
六年级上册语文【暑假预习必背全册重点知识点梳理】
guest_v***5
下载了
四年级上册人教版数学【必背知识点总结填空】
member_1***3
下载了
【期中地毯式复习重点】四年级下册语文
student_9***9
下载了
六年级下册英语试卷好卷冀教版
student_3***r
下载了
六年级下册数学【期末综合复习卷】
student_a***2
下载了
【期末必背十大重难知识点归纳】三年级下册语文
visitor_p***k
下载了
四年级上册通用版数学【历年期末常考(40题)】
member_g***0
下载了
六年级上册语文每日词语默写单1-8单元含答案17页
最近更新
三年级下册英语第一单元质量检测卷《冀教版》
三年级 > 三下英语
2026-03-31
三年级下册英语第一单元质量检测卷《外研版》
三年级 > 三下英语
2026-03-31
三年级下册英语第一单元名校真题卷《译林版》
三年级 > 三下英语
2026-03-31
六年级下册《英语单元默写单》译林版
六年级 > 六下英语
2026-03-31
26春六年级下册外研英语拔尖特训读写攻略
六年级 > 六下英语
2026-03-31
六年级下册英语试卷好卷冀教版
六年级 > 六下英语
2026-03-31
【冀教版】六年级下册英语全册知识归纳整理
六年级 > 六下英语
2026-03-31
六年级英语下册人教版26春《小学学霸作业本》知识背诵与默写训练
六年级 > 六下英语
2026-03-31
全部资源
【1-8单元习作仿写填空(答案)】四年级上册语文
四年级 > 四上语文
2026-01-16
五年级上册青岛63制数学【期末试卷(4)】
五年级 > 五上数学
2026-01-17
25秋五年级上册苏教数学单元测试卷( 典中点 )
五年级 > 五上数学
2026-01-17
三年级下册苏教版数学【第八单元基础达标卷】
三年级 > 三下数学
2026-01-15
【1-8单元基础小测】五年级下册语文
五年级 > 五下语文
2026-01-18
三年级下册人教版数学【第五单元达标测评卷】
三年级 > 三下数学
2026-01-15
四年级下册苏教版数学【第三单元三位数乘两位数·计算篇【十六大考点】(解析版)】
四年级 > 四下数学
2026-01-16
二年级上册数学八大题型应用题小纸条(14天7页)
二年级 > 二上数学
2026-01-14
五年级下册译林版英语【Unit 5知识点】
五年级 > 五下英语
2026-01-17
四年级下册数学第六、七单元测试卷《西师版》4页
四年级 > 四下数学
2026-01-16
【每课看拼音写词语】四年级下册语文
四年级 > 四下语文
2026-01-16
三年级下册语文期末基础知识分类总复习(练习)
三年级 > 三下语文
2026-01-15
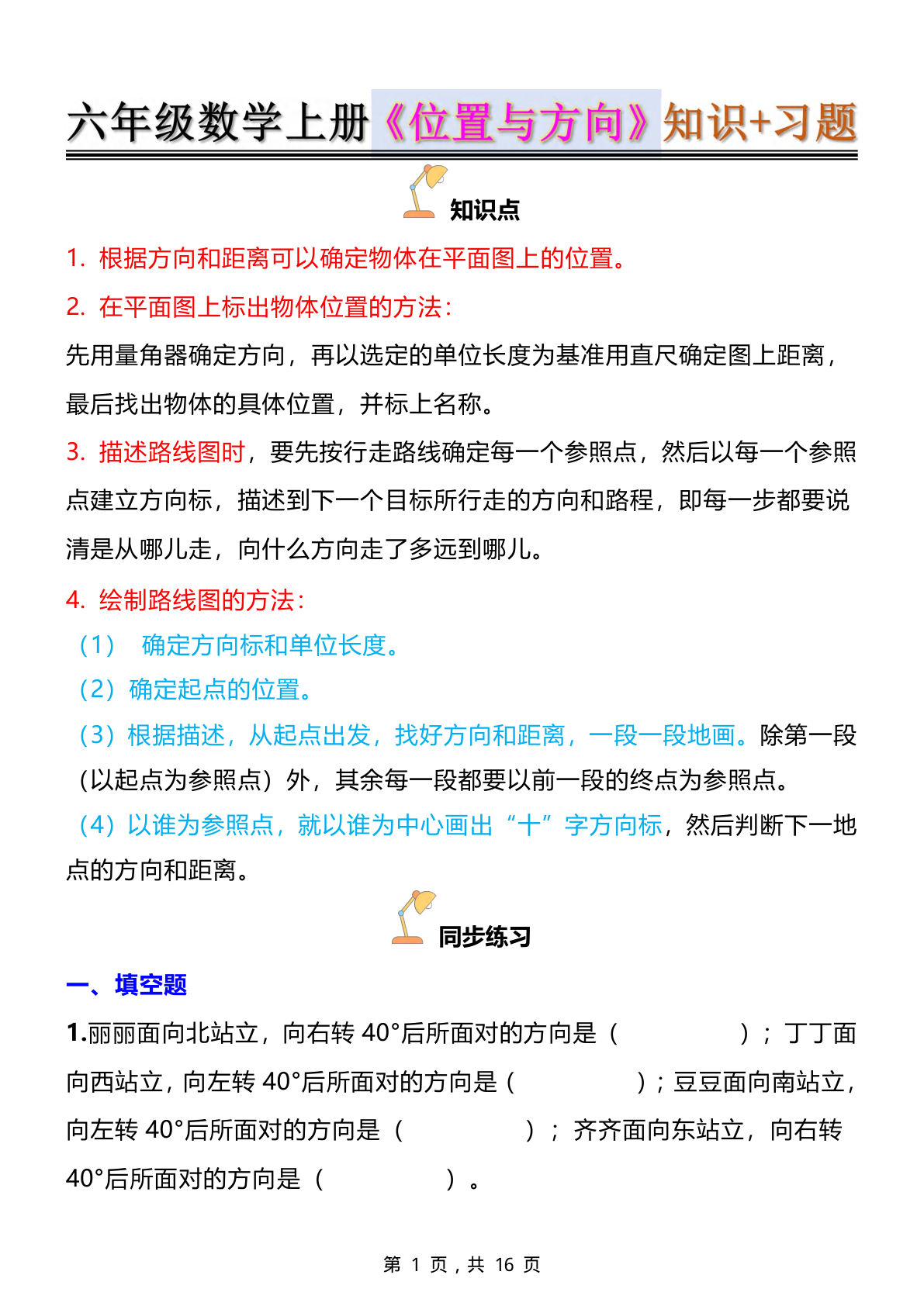
六上册年级位置与方向知识点?练习题(含答案16页)
六年级 > 六上数学
2026-01-17
【第一单元拔尖测试卷】一年级下册语文
一年级 > 一下语文
2026-01-14
三年级上册苏教版数学【第六单元拔尖测试卷1】
三年级 > 三上数学
2026-01-15
【海豚试卷】三年级上册语文期末课文内容填空专项训练
三年级 > 三上语文
2026-01-14
24-25四年级下册数学(人教版)期末试卷3
四年级 > 四下数学
2026-01-16
六年级下册译林版英语【单词默写】
六年级 > 六下英语
2026-01-18
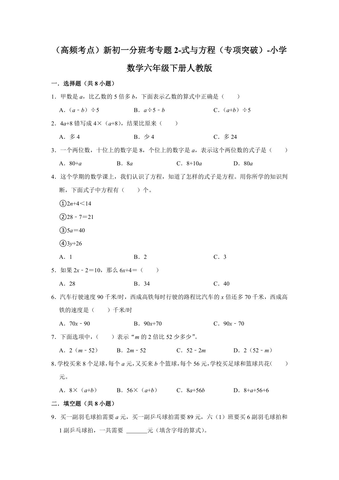
专题02-式与方程(专项突破)-小学数学六年级下册人教版
六年级 > 六下数学
2026-01-18
四年级下册人教PEP版英语【同步教材预习卡】
四年级 > 四下英语
2026-01-16
首页
上一页
1
2
3
...
下一页
末页
共 839 页
跳转
×