⚠️ 检测到异常访问行为
系统检测到您的访问模式异常,可能触发了安全保护机制
如果您是正常用户,请点击下方按钮继续访问
如需批量获取数据,请联系管理员授权
继续访问网站
首页
视频区
幼小衔接
▼
拼音启蒙
162
数学启蒙
144
学前检测
56
一年级
▼
一上语文
507
一下语文
372
一上数学
691
一下数学
366
二年级
▼
二上语文
271
二下语文
555
二上数学
572
二下数学
739
三年级
▼
三上语文
240
三下语文
541
三上数学
515
三下数学
594
三上英语
292
三下英语
329
四年级
▼
四上语文
763
四下语文
528
四上数学
842
四下数学
534
四上英语
310
四下英语
241
五年级
▼
五上语文
788
五下语文
599
五上数学
849
五下数学
506
五上英语
297
五下英语
325
六年级
▼
六上语文
750
六下语文
511
六上数学
853
六下数学
571
六上英语
397
六下英语
169
搜索
本站已收录 16,779 条资源
📢
鸡娃题库:永久免费分享小学1-6年级语文、数学、英语等教辅资源!
user_e***n
下载了
【2025年春-期中模拟试卷】六年级下册语文
visitor_4***s
下载了
人教版二年级下册数学期中测试卷 (1)
student_5***1
下载了
2025学年一年级上册语文名校期末真题卷--早上
guest_3***1
下载了
一年级下册人教版数学【25春-期末拔尖综合测试卷(含答案5页)】
member_s***a
下载了
五年级上册语文【第六单元情景卷+答案】
guest_c***p
下载了
四年级上册语文【暑假词语表字帖练习】
visitor_0***v
下载了
一年级语文下册写字表每日打卡练字字帖
member_u***s
下载了
【1-27课后练习选择题专项】四年级上册语文
user_4***8
下载了
新外研三年级下册英语分层练习Unit 2.3 Hit it big & Wrap up分层练习《外研版》
guest_d***4
下载了
三年级数学下册苏教版25春《小学生数学报》
全部资源
一下册25年一年级数学下北师版第三单元3】测试卷
一年级 > 一下数学
2026-01-14
【2024秋-第一次月考测试卷】五年级上册语文
五年级 > 五上语文
2026-01-16
2024-2025学年五年级下语文期中综合素养评估卷
五年级 > 五下语文
2026-01-18
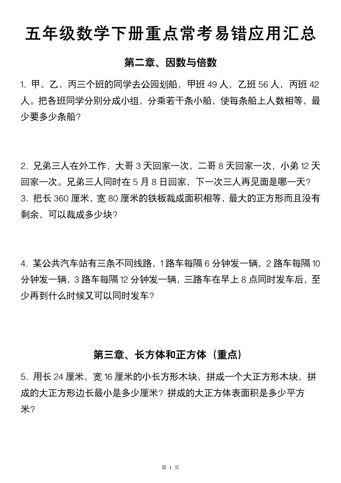
五年级下册人教版数学【重点常考易错应用题汇总】
五年级 > 五下数学
2026-01-17
25年一年级上册语文名校真题期末测试卷--草莓
一年级 > 一上语文
2026-01-13
六年级下册英语【一般过去时测试100道】
六年级 > 六下英语
2026-01-18
2.3 0的认识(分层作业)-一年级上册数学同步练习(青岛版63学制·2024秋)
一年级 > 一上数学
2026-01-14
一年级上册每日晨读--21天打卡内容(1)
一年级 > 一上语文
2026-01-14
二年级下 数学口算竖式脱式应用题每日一练_扫描件
二年级 > 二下数学
2026-03-27
四年级上册通用版数学【思维训练题 5年龄问题+答案】
四年级 > 四上数学
2026-01-16
【第一单元素养评估卷(暂无答案)】二年级下册语文
二年级 > 二下语文
2026-01-18
六年级上册英语【连词成句50道】
六年级 > 六上英语
2026-01-18
六年级上册英语(译林版)实验班期末闯关必刷卷
六年级 > 六上英语
2026-01-18
四年级上册青岛版数学三单元测试卷.1
四年级 > 四上数学
2026-01-16
【1-8单元语文园地练习-含答案】四年级上册语文
四年级 > 四上语文
2026-01-16
人教版三年级下册语文第八单元测试卷2
三年级 > 三下语文
2026-01-15
六年级下册北师版数学【查缺补漏】
六年级 > 六下数学
2026-01-18
六年级上册数学【正方体长方体计算】
六年级 > 六上数学
2026-01-18
【素养提升手册-预习单+课课练】六年级下册语文
六年级 > 六下语文
2026-01-17
六年级下册译林版英语【期末易错题分类汇编-情景交际(答案版)】
六年级 > 六下英语
2026-01-18
首页
上一页
...
806
807
808
809
810
...
下一页
末页
共 839 页
跳转
×