⚠️ 检测到异常访问行为
系统检测到您的访问模式异常,可能触发了安全保护机制
如果您是正常用户,请点击下方按钮继续访问
如需批量获取数据,请联系管理员授权
继续访问网站
首页
视频区
幼小衔接
▼
拼音启蒙
162
数学启蒙
144
学前检测
56
一年级
▼
一上语文
507
一下语文
363
一上数学
691
一下数学
366
二年级
▼
二上语文
271
二下语文
554
二上数学
572
二下数学
739
三年级
▼
三上语文
240
三下语文
539
三上数学
515
三下数学
594
三上英语
292
三下英语
329
四年级
▼
四上语文
763
四下语文
526
四上数学
842
四下数学
534
四上英语
310
四下英语
241
五年级
▼
五上语文
788
五下语文
599
五上数学
849
五下数学
506
五上英语
297
五下英语
325
六年级
▼
六上语文
750
六下语文
510
六上数学
853
六下数学
571
六上英语
397
六下英语
169
搜索
📢
鸡娃题库:永久免费分享小学1-6年级语文、数学、英语等教辅资源!
user_5***i
下载了
人教版一年级下册数学第六单元测试卷 (3)
guest_3***8
下载了
四年级上册54制青岛版数学十单元课时.1
student_n***8
下载了
五年级下册人教版数学【2024-2025学年期末真题检测卷】
guest_0***r
下载了
四年级上册语文期末质量调研试卷(含答案6页)
user_1***2
下载了
【每课看拼音写词语.1】三年级下册语文
guest_7***6
下载了
二年级上册数学第四单元模拟测试卷1《青岛63版》
guest_d***1
下载了
四年级上册数学期末复习·终极压轴版解析版(北师大)
member_q***9
下载了
六年级下册人教精通版英语【期末全真模拟培优卷】
user_u***h
下载了
三年级下册冀教版数学【第四单元检测卷.1】
user_0***1
下载了
三年级下册冀教版英语【2025春-单词默写练习】
全部资源
六年级上册通用版数学【必背公式汇总】
六年级 > 六上数学
2026-01-18
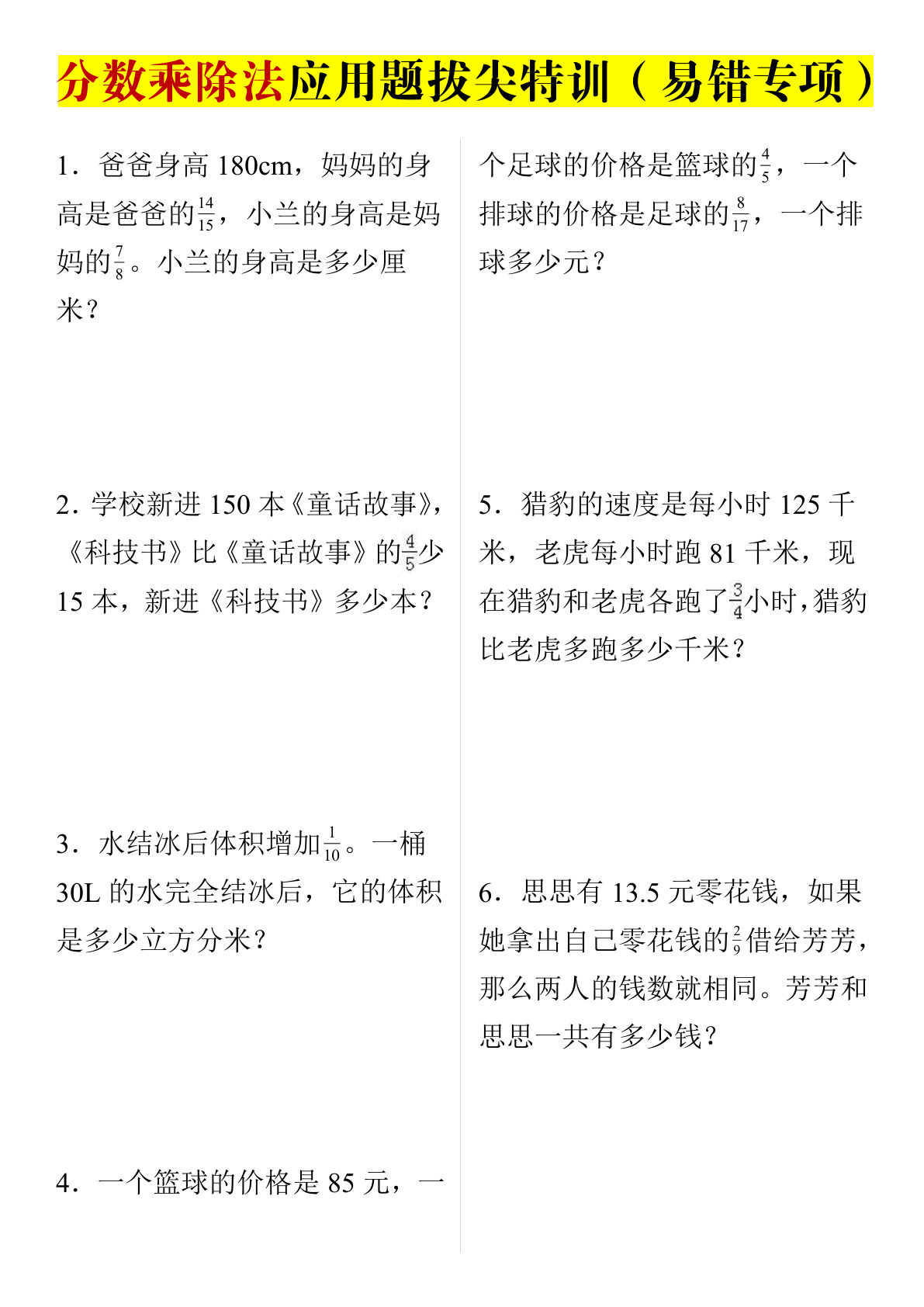
六年级上册数学【分数乘除法应用题拔尖特训(易错专项)】
六年级 > 六上数学
2026-01-17
0602【25二年级下册数学期末拔尖测试卷(人教)含答案5页
二年级 > 二下数学
2026-01-14
4.3【满分必刷应用题《三角形》专项训练】四年级下册数学(1)
四年级 > 四下数学
2026-01-16
一年级下册数学【必会八大专项】
一年级 > 一下数学
2026-01-14
【识字表字帖】四年级下册语文
四年级 > 四下语文
2026-01-16
四年级下册青岛54版数学【课前预习单】
四年级 > 四下数学
2026-01-16
一年级上册青岛五四制数学【第一单元测试卷1】
一年级 > 一上数学
2026-01-14
六年级下册数学【期末总复习图形与几何专项小纸条(附带答案)】
六年级 > 六下数学
2026-01-18
二年级下册数学【表内除法应用题+空白版】
二年级 > 二下数学
2026-01-14
三年级下册人教PEP版英语【2025春新版-Unit1-6单词默写练习(中译英)】
三年级 > 三下英语
2026-01-15
四年级下册人教版数学【期中测试卷.1】
四年级 > 四下数学
2026-01-16
【期中真题测试卷.4】四年级下册语文
四年级 > 四下语文
2026-01-16
五年级上册北师版数学【2024秋第四单元学情考查卷】
五年级 > 五上数学
2026-01-17
四年级上册语文【基础知识默写单】
四年级 > 四上语文
2026-01-15
24-25学年一年级上册数学期末全真模拟卷基础卷1(北师大版含答案9页)
一年级 > 一上数学
2026-01-14
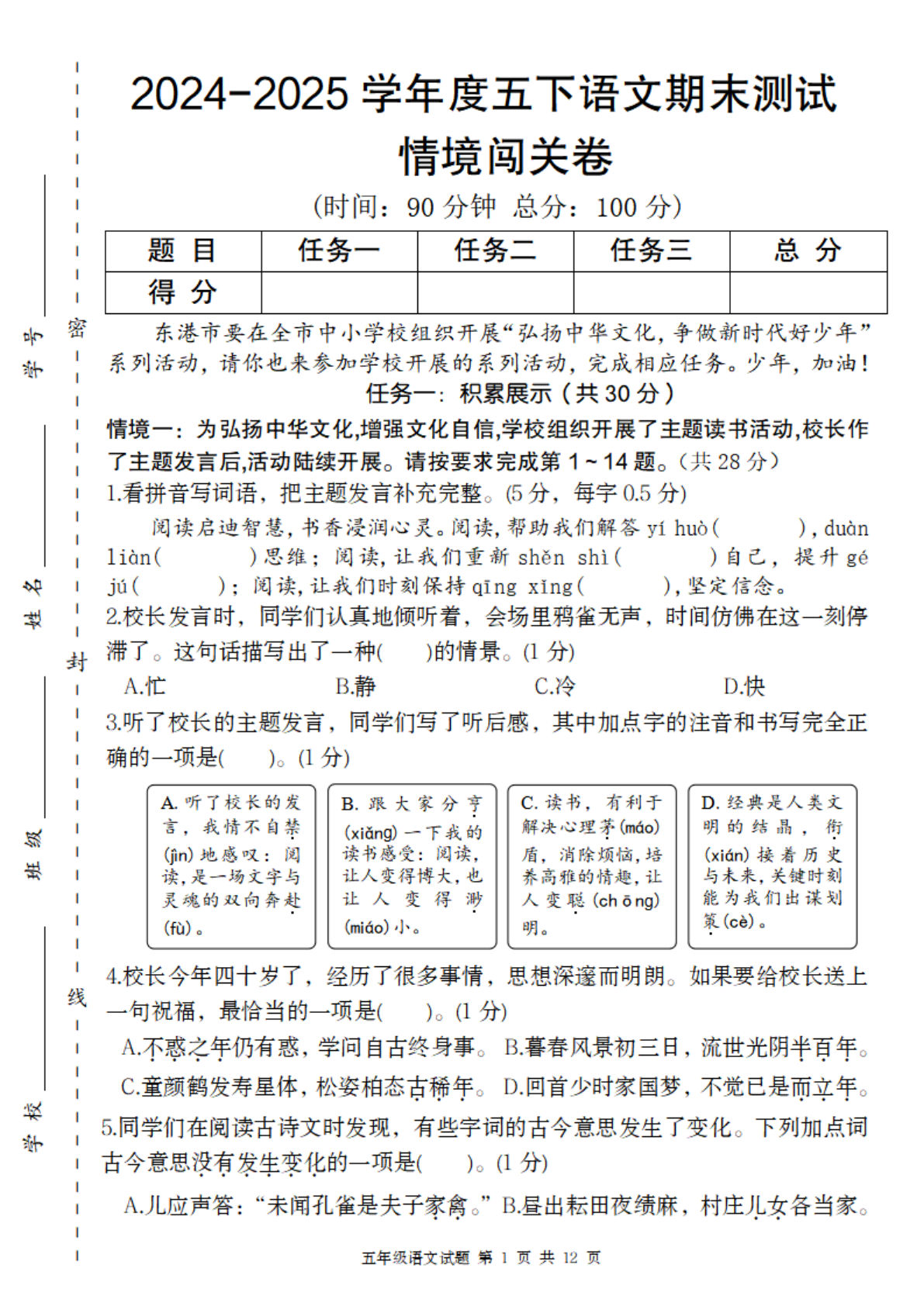
【2024-2025学年度期末情境闯关卷】五年级下册语文
五年级 > 五下语文
2026-01-18
24秋冀教版一年级上册数学同步课时练第二单元2.3 玩泥巴
一年级 > 一上数学
2026-01-14
2025秋六年级上册数学期末试卷人教版
六年级 > 六上数学
2026-01-17
二年级上册苏教版数学期中质量检测卷2
二年级 > 二上数学
2026-01-14
首页
上一页
...
835
836
837
838
839
下一页
末页
共 839 页
跳转
×