⚠️ 检测到异常访问行为
系统检测到您的访问模式异常,可能触发了安全保护机制
如果您是正常用户,请点击下方按钮继续访问
如需批量获取数据,请联系管理员授权
继续访问网站
首页
视频区
幼小衔接
▼
拼音启蒙
162
数学启蒙
144
学前检测
56
一年级
▼
一上语文
507
一下语文
363
一上数学
691
一下数学
366
二年级
▼
二上语文
271
二下语文
554
二上数学
572
二下数学
739
三年级
▼
三上语文
240
三下语文
539
三上数学
515
三下数学
594
三上英语
292
三下英语
329
四年级
▼
四上语文
763
四下语文
526
四上数学
842
四下数学
534
四上英语
310
四下英语
241
五年级
▼
五上语文
788
五下语文
599
五上数学
849
五下数学
506
五上英语
297
五下英语
325
六年级
▼
六上语文
750
六下语文
510
六上数学
853
六下数学
571
六上英语
397
六下英语
169
搜索
📢
鸡娃题库:永久免费分享小学1-6年级语文、数学、英语等教辅资源!
member_6***0
下载了
五年级上册语文【2025学年-第八单元情境题自测卷】
guest_w***b
下载了
二年级上册数学口算计算专项练习
guest_d***2
下载了
四年级上册英语第二单元课时练《冀教版》
user_r***v
下载了
五上册秋节好词好句好段好诗
user_m***f
下载了
期末综合测试卷(01)青岛63版六年级数学下册(含答案)
guest_t***e
下载了
五年级下册冀教版数学【期中检测卷1】
student_f***d
下载了
二年级下册北师版数学【期末拔尖测试卷(4页)】
user_p***r
下载了
四年级下册苏教版数学【第二单元认识多位数·提高篇【八大考点】(解析版)】
user_r***k
下载了
第二三单元月考综合检测(月考)六年级下册数学常考易错题(人教版)
user_9***g
下载了
三年级下册北师版数学【25春-期中测试卷(5套)】
六下数学 (571条资源)
全部资源
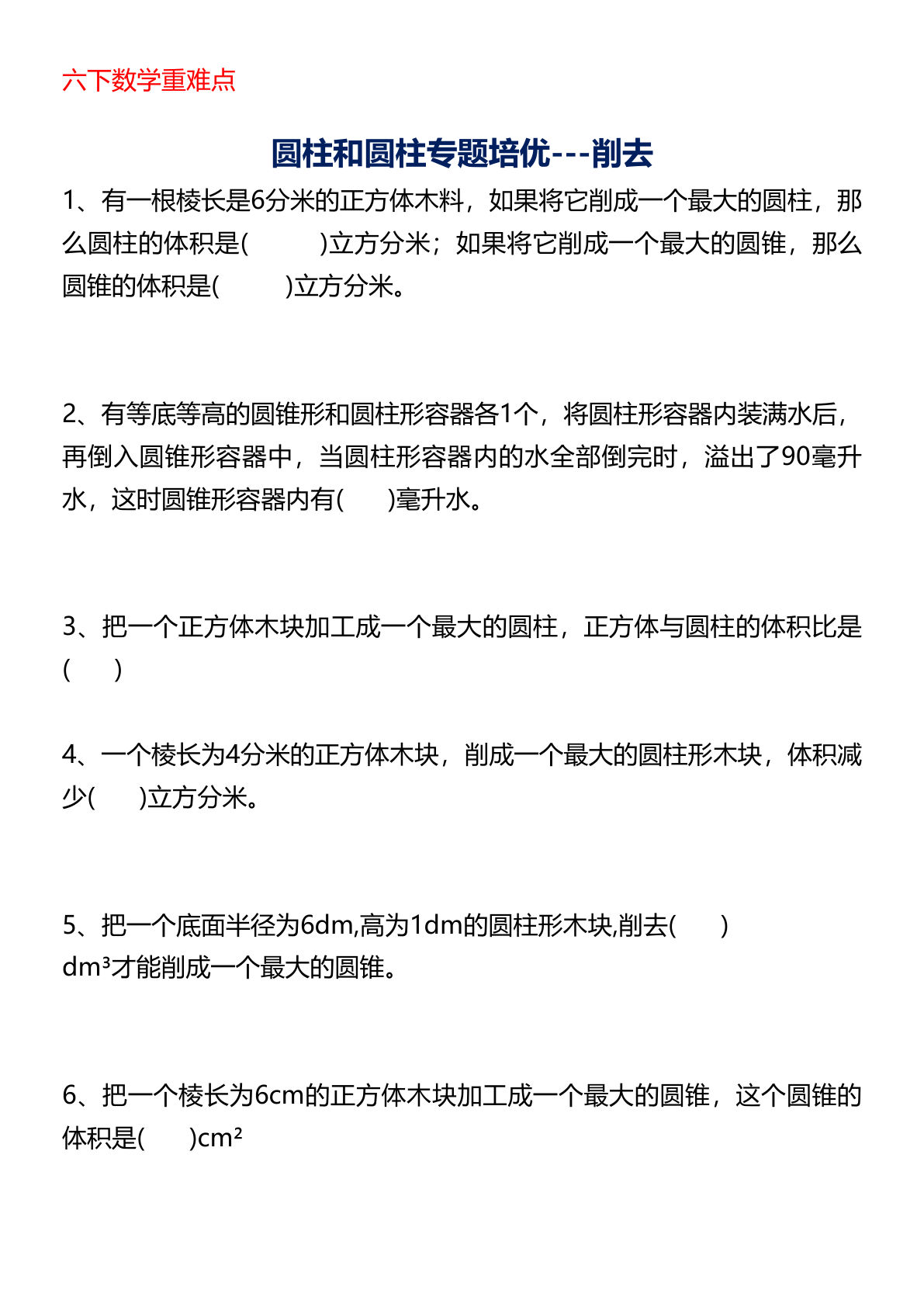
六年级下册数学【圆柱专题培优】
六年级 > 六下数学
2026-01-18
六年级数学下册第三单元解决问题的策略检测卷(提高卷)(含答案)苏教版
六年级 > 六下数学
2026-01-18
六年级下册数学解答题专项 历年真题每日一练(北师大版)
六年级 > 六下数学
2026-01-18
六年级下册人教版数学【负数七大考点小纸条】
六年级 > 六下数学
2026-01-18
【满分冲刺】冀教版六年级数学下册期中综合素质评价(一)含答案
六年级 > 六下数学
2026-01-18
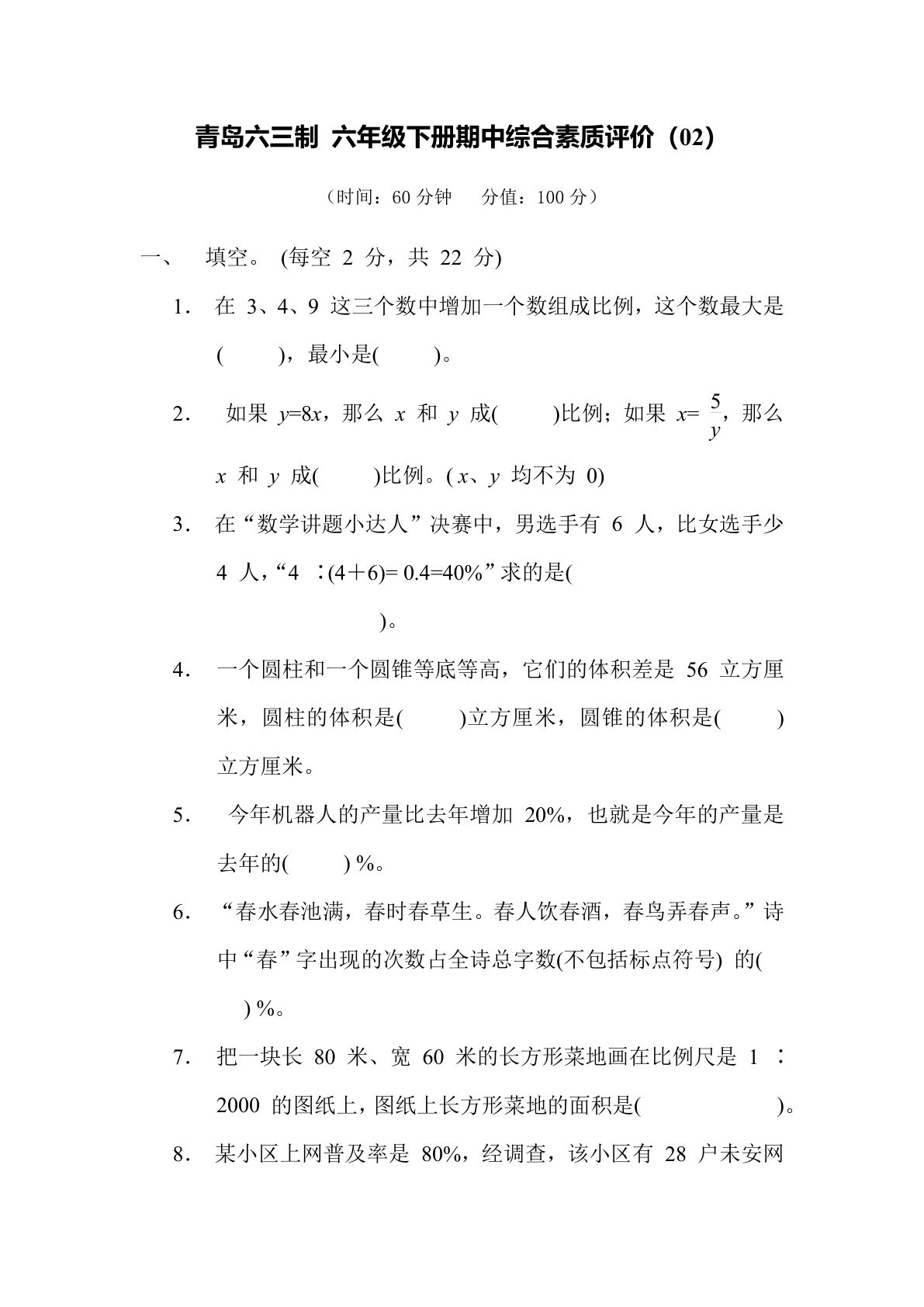
期中综合测试卷(02)青岛63版六年级数学下册(含答案)
六年级 > 六下数学
2026-01-18
六年级下册数学【圆柱与圆锥六大题型+解题技巧】
六年级 > 六下数学
2026-01-18
六年级下册冀教版数学【第五单元测试卷.1】
六年级 > 六下数学
2026-01-18
六年级下册人教版数学【2024-2025学年六年级下册全真模拟试卷(提高03)】
六年级 > 六下数学
2026-01-18
【精品优选】冀教版六年级下册数学期中测试卷B卷(含答案)
六年级 > 六下数学
2026-01-18
六年级下册数学【期末综合复习卷】
六年级 > 六下数学
2026-01-18
六年级下册数学真题易错题--六年级下册考前冲刺培优卷2(人教版 含答案)
六年级 > 六下数学
2026-01-18
六年级下册数学真题易错题--六年级下册考前冲刺提高卷3(人教版 含答案)
六年级 > 六下数学
2026-01-18
六年级下册数学【计算专题突破:解方程或比例】
六年级 > 六下数学
2026-01-18
六年级下册苏教版数学【第四单元测试卷.1】
六年级 > 六下数学
2026-01-18
六年级下册青岛六三制数学【预习卡】
六年级 > 六下数学
2026-01-18
六年级下册人教版数学【真题汇编:判断题】
六年级 > 六下数学
2026-01-18
六年级下册真题汇编:解方程或比例(专项训练)-小学数学六年级下册青岛版
六年级 > 六下数学
2026-01-18
六年级下册数学预习《教材习题答案》北师版
六年级 > 六下数学
2026-02-25
数与代数---六年级数学下册高频考点专项测试(人教版)
六年级 > 六下数学
2026-01-18
首页
上一页
1
2
3
...
下一页
末页
共 29 页
跳转
×