⚠️ 检测到异常访问行为
系统检测到您的访问模式异常,可能触发了安全保护机制
如果您是正常用户,请点击下方按钮继续访问
如需批量获取数据,请联系管理员授权
继续访问网站
首页
视频区
幼小衔接
▼
拼音启蒙
162
数学启蒙
144
学前检测
56
一年级
▼
一上语文
507
一下语文
363
一上数学
691
一下数学
366
二年级
▼
二上语文
271
二下语文
554
二上数学
572
二下数学
739
三年级
▼
三上语文
240
三下语文
539
三上数学
515
三下数学
594
三上英语
292
三下英语
329
四年级
▼
四上语文
763
四下语文
526
四上数学
842
四下数学
534
四上英语
310
四下英语
241
五年级
▼
五上语文
788
五下语文
599
五上数学
849
五下数学
506
五上英语
297
五下英语
325
六年级
▼
六上语文
750
六下语文
510
六上数学
853
六下数学
571
六上英语
397
六下英语
169
搜索
📢
鸡娃题库:永久免费分享小学1-6年级语文、数学、英语等教辅资源!
guest_8***n
下载了
五年级上册数学【列式计算文字题】
student_8***u
下载了
【看图写话专项练习多图版(30页)】二年级上册语文
user_a***g
下载了
五年级上册数学【全册重点公式】
member_d***b
下载了
三年级下册人教版数学【第五单元基础测评卷】
visitor_a***q
下载了
【1-8单元八大考点默写单】三年级下册语文
guest_b***6
下载了
一年级上册数学人教期末试卷(4页)无答案
guest_3***y
下载了
六年级上册英语期末拔尖测试卷3《人教版》
visitor_r***u
下载了
25年二年级下册北师版数学期末测试卷 (4)
member_6***a
下载了
二年级下册数学试卷-《黄冈学霸A+》人教RJ版(单元期中期末末全册)
guest_2***y
下载了
五年级上册青岛63制数学【第二单元测试卷1】
全部资源
【1-8单元考点练习】二年级下册语文
二年级 > 二下语文
2026-01-18
三年级下册译林版英语【2025春-单词晨读晚默小纸条】
三年级 > 三下英语
2026-01-15
六年级下册英语PEP版默写英语天天练
六年级 > 六下英语
2026-02-14
【期末复习考点:1-8单元易错选择题专项(共30题)含答案11页】一年级下册语文
一年级 > 一下语文
2026-01-14
幼小衔接拼音篇
幼小衔接 > 拼音启蒙
2026-01-13
【1-8单元语文园地考点总结】三年级下册语文
三年级 > 三下语文
2026-01-15
一年级上册人教版数学【25新-单元知识点+易错专练(含答案15页)】
一年级 > 一上数学
2026-01-14
二年级上册人教版数学【第五单元拔尖测试卷2】
二年级 > 二上数学
2026-01-14
三年级上册冀教版英语【期中测试卷】
三年级 > 三上英语
2026-01-15
25年三年级下册北师版数学期末测试卷 (5)
三年级 > 三下数学
2026-01-15
六年级上册北师大版数学【期末复习·终极压轴版·预测命题(空白版)】
六年级 > 六上数学
2026-01-17
六年级上册语文+语文园地重点归纳
六年级 > 六上语文
2026-01-17
三年级上册数学时分秒专项训练(10页) (2)
三年级 > 三上数学
2026-01-15
【期末阅读通关15天】五年级下册语文
五年级 > 五下语文
2026-01-18
六年级上册数学【思维练习 全国通用版 含答案】
六年级 > 六上数学
2026-01-18
五年级上册英语期末测试卷3《冀教版》
五年级 > 五上英语
2026-01-17
一下册25年一年级数学下人教版第三单元2】测试卷
一年级 > 一下数学
2026-01-14
四上册??八单元测试卷(A)
四年级 > 四上数学
2026-01-16
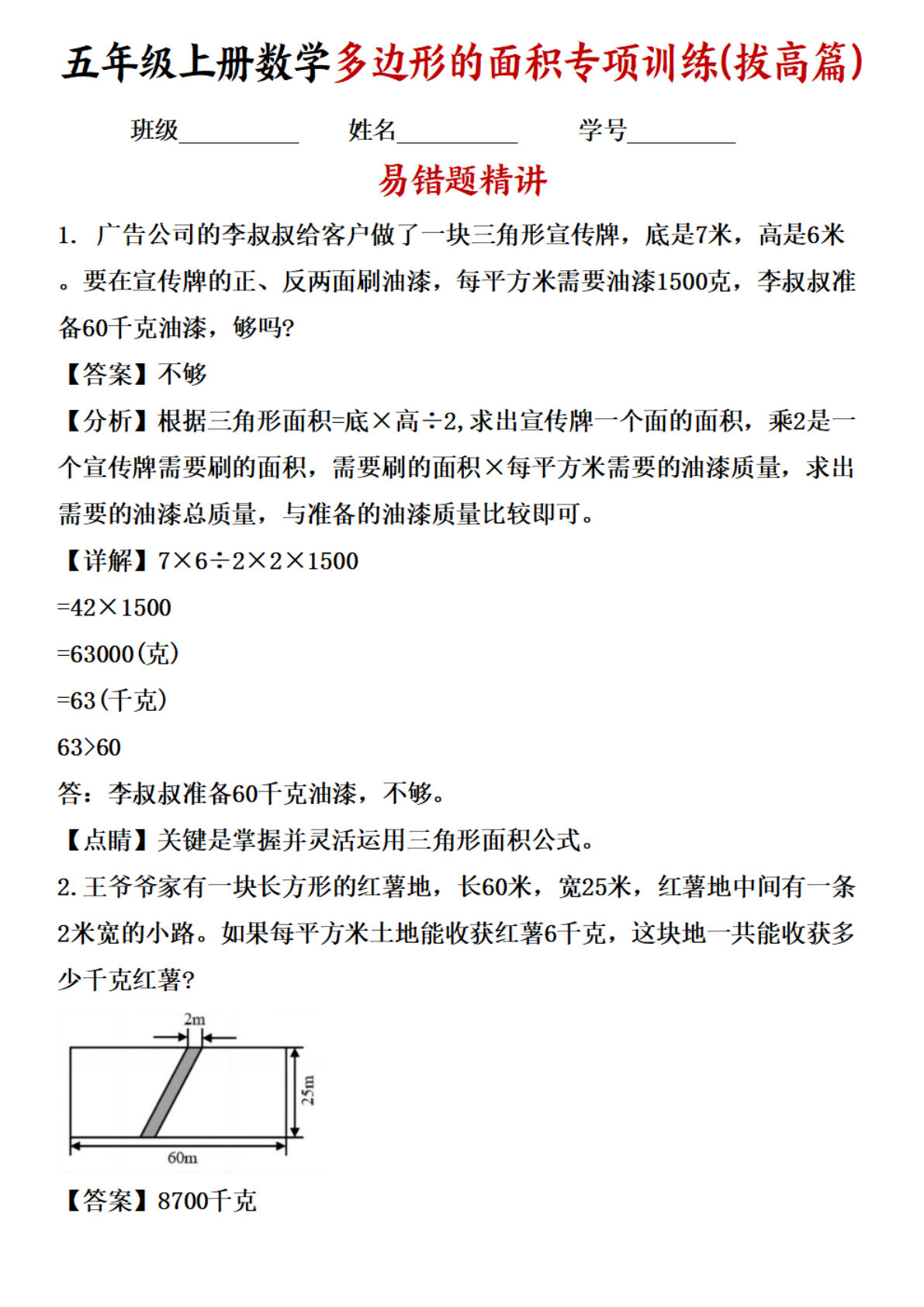
五年级上册数学 多边形的面积应用题专项训练(拔高篇)苏教版
五年级 > 五上数学
2026-01-17
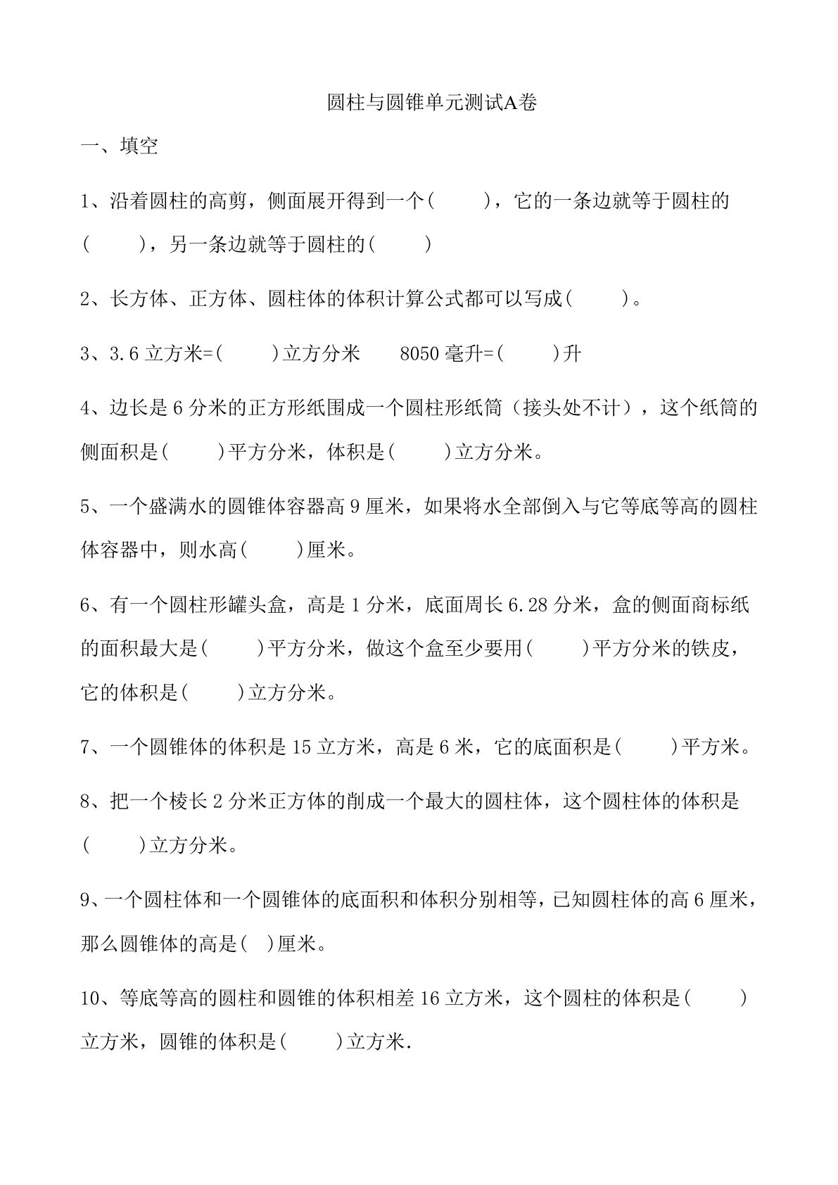
六年级下册冀教版数学【第四单元测试卷.1】
六年级 > 六下数学
2026-01-18
首页
上一页
...
8
9
10
11
12
...
下一页
末页
共 839 页
跳转
×