⚠️ 检测到异常访问行为
系统检测到您的访问模式异常,可能触发了安全保护机制
如果您是正常用户,请点击下方按钮继续访问
如需批量获取数据,请联系管理员授权
继续访问网站
首页
视频区
幼小衔接
▼
拼音启蒙
162
数学启蒙
144
学前检测
56
一年级
▼
一上语文
507
一下语文
363
一上数学
691
一下数学
366
二年级
▼
二上语文
271
二下语文
554
二上数学
572
二下数学
739
三年级
▼
三上语文
240
三下语文
539
三上数学
515
三下数学
594
三上英语
292
三下英语
329
四年级
▼
四上语文
763
四下语文
526
四上数学
842
四下数学
534
四上英语
310
四下英语
241
五年级
▼
五上语文
788
五下语文
599
五上数学
849
五下数学
506
五上英语
297
五下英语
325
六年级
▼
六上语文
750
六下语文
510
六上数学
853
六下数学
571
六上英语
397
六下英语
169
搜索
📢
鸡娃题库:永久免费分享小学1-6年级语文、数学、英语等教辅资源!
user_7***2
下载了
【全册知识点归纳】四年级下册语文
user_o***8
下载了
【期末复习专项练习语文园地与口语交际-含答案】四年级下册语文
visitor_3***4
下载了
一年级上册年级数学作业试卷试题常用字(必备含拼音版6页)
student_p***2
下载了
【第三单元核心要点摸底检测练习(空白)】六年级上册语文
user_o***1
下载了
六年级上册通用版英语【完形填空每日一练】
guest_5***2
下载了
教你写好(写人作文)讲义
guest_8***7
下载了
四年级上册北师大版数学【第八单元测试卷】
guest_y***g
下载了
【每日词语默写单】四年级上册语文
member_2***9
下载了
五年级上册数学苏教版知识要点
user_q***r
下载了
识字游戏互动书
二下语文 (554条资源)
全部资源
二年级下册语文期末复习日积月累及按课文内容填空专项练习
二年级 > 二下语文
2026-01-18
【生字组词音序】二年级下册语文
二年级 > 二下语文
2026-01-18
小学期末考试常用词语搭配合集带练习题_
二年级 > 二下语文
2026-01-18
【1-8单元八大考点默写单-答案】二年级下册语文
二年级 > 二下语文
2026-01-18
【多音字汇总+练习】二年级下册语文
二年级 > 二下语文
2026-01-18
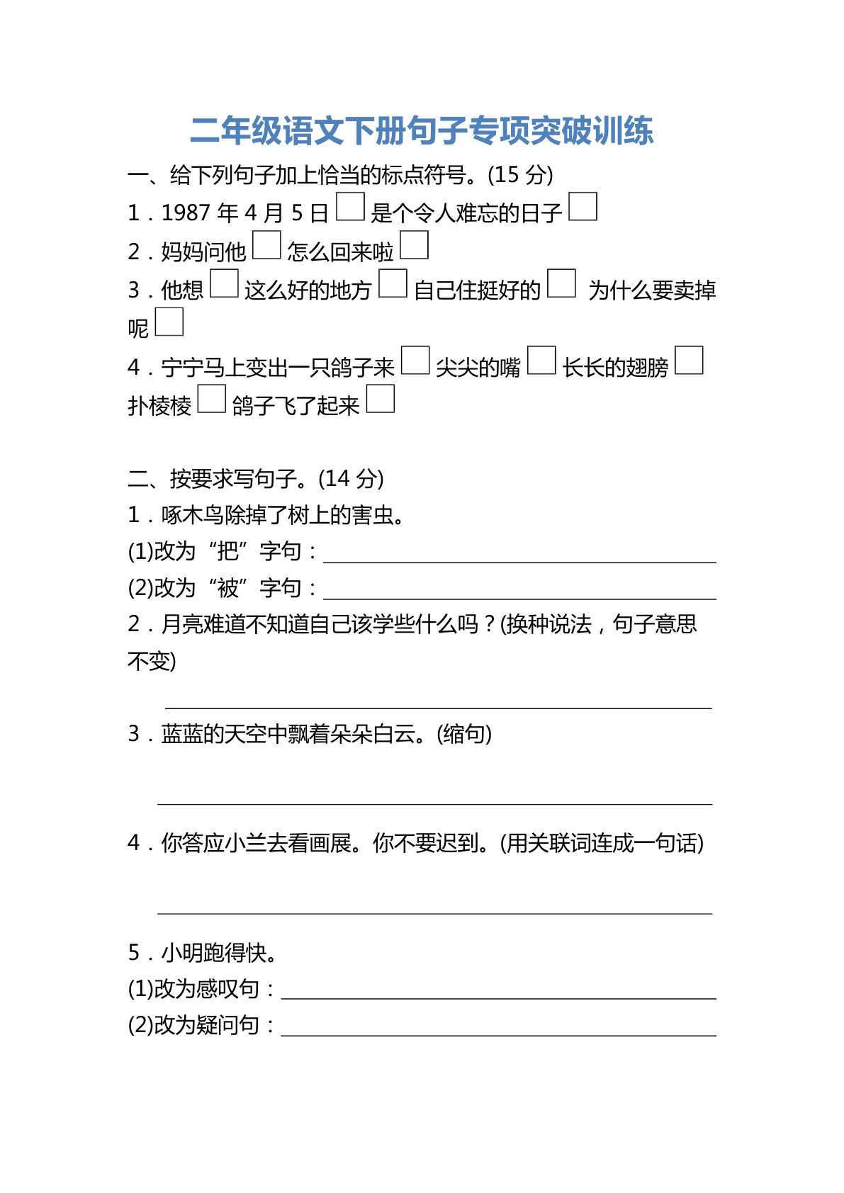
【句子专项突破训练】二年级下册语文
二年级 > 二下语文
2026-01-18
【25春-期中押题卷5套】二年级下册语文
二年级 > 二下语文
2026-01-18
26春二年级下册语文课前预习单一课一默(答案版36页)
二年级 > 二下语文
2026-03-12
【课内阅读专项练习题汇总】二年级下册语文
二年级 > 二下语文
2026-01-18
【每日系列-笔顺默写卡】二年级下册语文
二年级 > 二下语文
2026-01-18
【1-8单元基础知识闯关赛(答案)】二年级下册语文
二年级 > 二下语文
2026-01-18
2025二年级下册语文期末情景试卷(含答案) (4)
二年级 > 二下语文
2026-01-18
【近义词反义词汇总】二年级下册语文
二年级 > 二下语文
2026-01-18
每日晨读不带拼音版(全)
二年级 > 二下语文
2026-01-18
二年级下册语文课内知识同步一课一练
二年级 > 二下语文
2026-01-18
【1-8单元习作范文大全】二年级下册语文
二年级 > 二下语文
2026-01-18
二年级下册语文期中复习押题六大专项(22页)
二年级 > 二下语文
2026-01-18
二年级下册语文第四单元综合素养卷(2套)9页
二年级 > 二下语文
2026-01-18
【25学年二年级下册语文第一次月考阶段质量检测卷-小朋友迈着(含答案8页)
二年级 > 二下语文
2026-01-18
二年级下册语文单元全册八大高频考点归纳
二年级 > 二下语文
2026-01-18
首页
上一页
...
8
9
10
11
12
...
下一页
末页
共 28 页
跳转
×