⚠️ 检测到异常访问行为
系统检测到您的访问模式异常,可能触发了安全保护机制
如果您是正常用户,请点击下方按钮继续访问
如需批量获取数据,请联系管理员授权
继续访问网站
首页
视频区
幼小衔接
▼
拼音启蒙
162
数学启蒙
144
学前检测
56
一年级
▼
一上语文
507
一下语文
369
一上数学
691
一下数学
366
二年级
▼
二上语文
271
二下语文
554
二上数学
572
二下数学
739
三年级
▼
三上语文
240
三下语文
540
三上数学
515
三下数学
594
三上英语
292
三下英语
329
四年级
▼
四上语文
763
四下语文
526
四上数学
842
四下数学
534
四上英语
310
四下英语
241
五年级
▼
五上语文
788
五下语文
599
五上数学
849
五下数学
506
五上英语
297
五下英语
325
六年级
▼
六上语文
750
六下语文
510
六上数学
853
六下数学
571
六上英语
397
六下英语
169
搜索
📢
鸡娃题库:永久免费分享小学1-6年级语文、数学、英语等教辅资源!
member_2***9
下载了
五年级上册数学公式、单位换算进率大全(五年级上册暑假预习必背)输出_nowatermark
student_7***e
下载了
新版三年级上册语文【课后小练笔】
guest_m***p
下载了
四年级上册青岛版大数学期末真题测试卷.3
student_c***1
下载了
【第五单元课课练】二年级下册语文
student_f***5
下载了
五年级上册英语期末测试卷3《冀教版》
student_m***w
下载了
计算小能手
user_1***e
下载了
【25春-(1-23课)预习词语默写单】五年级下册语文
visitor_x***1
下载了
五年级下册数学【重难点易错题专项练习】
visitor_1***4
下载了
【2024-2025学年期末模拟试卷题】六年级上册语文
user_v***u
下载了
六年级下册真题汇编:四则混合运算(专项训练)-小学数学六年级下册青岛版
二下语文 (554条资源)
全部资源
二年级下册语文第一次月考名校梳理卷-5 (1)
二年级 > 二下语文
2026-01-18
二年级下册语文第七单元2】
二年级 > 二下语文
2026-01-18
【期末三轮复习法闯关表】二年级下册语文
二年级 > 二下语文
2026-01-18
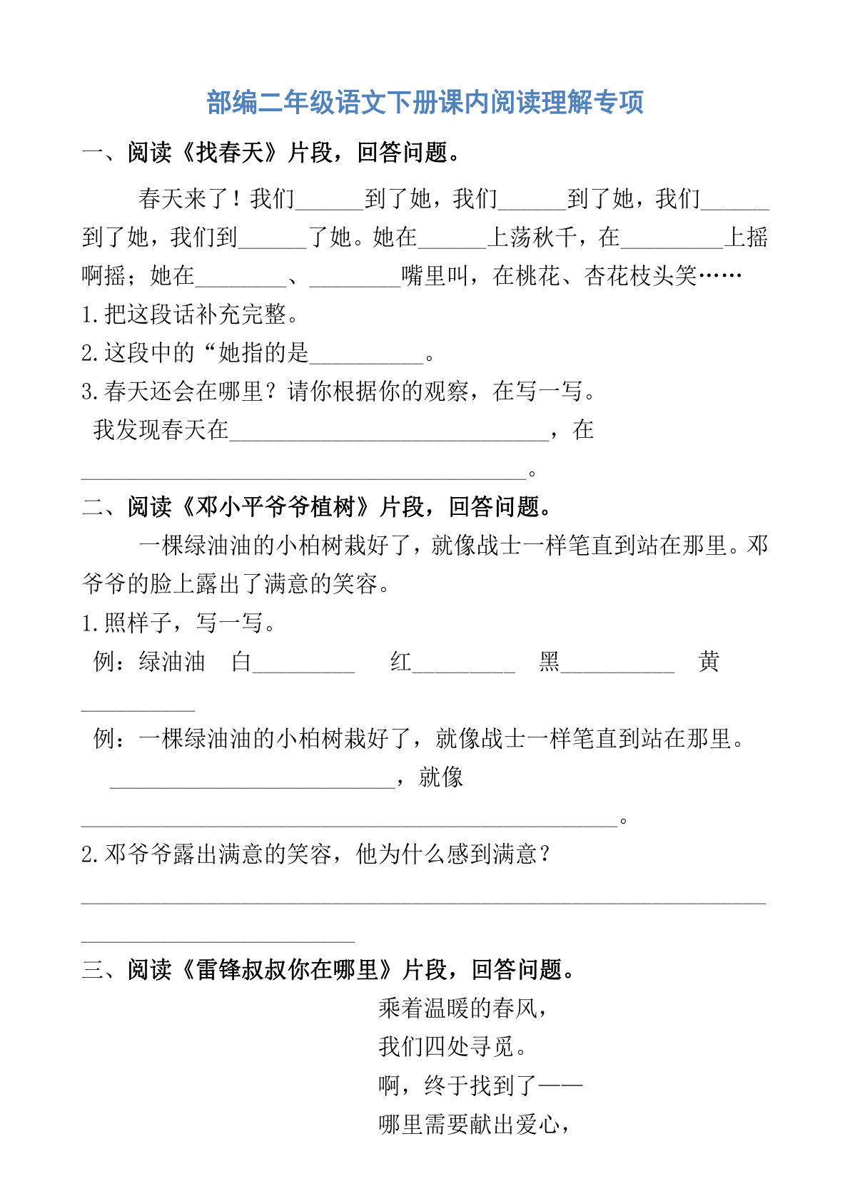
【课内阅读专项练习题汇总】二年级下册语文
二年级 > 二下语文
2026-01-18
二年级下册语文期末常考七大重点题型专项训练(含答案31页)
二年级 > 二下语文
2026-01-18
六一儿童节-参考范文
二年级 > 二下语文
2026-01-18
二年级下册数学期末复习每日一练小纸条15天
二年级 > 二下语文
2026-01-18
【加偏旁部首组新字并组词】二年级下册语文
二年级 > 二下语文
2026-01-18
【1-8单元课文重点句子仿写(14页)】二年级下册语文
二年级 > 二下语文
2026-01-18
【1-8单元八大考点默写单-空白】二年级下册语文
二年级 > 二下语文
2026-01-18
【常考形容词搭配】二年级下册语文
二年级 > 二下语文
2026-01-18
【课内阅读专项训练】二年级下册语文
二年级 > 二下语文
2026-01-18
25-25学年二年级下册语文期末试卷二(含答案9页)
二年级 > 二下语文
2026-01-18
【每日词语默写小纸条】二年级下册语文
二年级 > 二下语文
2026-01-18
【全册课内同步知识学习单(25课)】二年级下册语文
二年级 > 二下语文
2026-01-18
【二类生字注音】二年级下册语文
二年级 > 二下语文
2026-01-18
【全册课后20分钟过关练】二年级下册语文
二年级 > 二下语文
2026-01-18
二年级下册每日晨读-扩句写作练习(3)
二年级 > 二下语文
2026-01-18
【把字句与被字句互换】二年级下册语文
二年级 > 二下语文
2026-01-18
2.11【二年级下册语】第一单元检测卷③
二年级 > 二下语文
2026-01-18
首页
上一页
...
13
14
15
16
17
...
下一页
末页
共 28 页
跳转
×