⚠️ 检测到异常访问行为
系统检测到您的访问模式异常,可能触发了安全保护机制
如果您是正常用户,请点击下方按钮继续访问
如需批量获取数据,请联系管理员授权
继续访问网站
首页
视频区
幼小衔接
▼
拼音启蒙
162
数学启蒙
144
学前检测
56
一年级
▼
一上语文
507
一下语文
363
一上数学
691
一下数学
366
二年级
▼
二上语文
271
二下语文
554
二上数学
572
二下数学
739
三年级
▼
三上语文
240
三下语文
539
三上数学
515
三下数学
594
三上英语
292
三下英语
329
四年级
▼
四上语文
763
四下语文
526
四上数学
842
四下数学
534
四上英语
310
四下英语
241
五年级
▼
五上语文
788
五下语文
599
五上数学
849
五下数学
506
五上英语
297
五下英语
325
六年级
▼
六上语文
750
六下语文
510
六上数学
853
六下数学
571
六上英语
397
六下英语
169
搜索
📢
鸡娃题库:永久免费分享小学1-6年级语文、数学、英语等教辅资源!
guest_l***c
下载了
【开学预习全册必背知识点】五年级下册语文
student_2***0
下载了
一年级下册数学【全册重难点知识汇总】
student_7***m
下载了
新一年级下册数学思维拔高每日一练小卡片30天(15页)
visitor_n***9
下载了
【2025新版-生字笔顺课课贴(250字)】二年级下册语文
member_y***8
下载了
五年级下册外研版三起点英语【单词及句型默写】
user_6***t
下载了
位置与方向---六年级数学下册高频考点专项测试(人教版)
user_t***o
下载了
【1-8单元知识点巩固篇(含答案16页)】三年级下册语文
guest_7***h
下载了
二年级上册数学必练40道思维应用题
student_y***o
下载了
三年级上册数学里程表常考易错题训练
visitor_q***f
下载了
2369一年级上册语文第五单元拔尖检测卷1(含答案5页)
四下语文 (526条资源)
全部资源
【期末复习专项集训】四年级下册语文
四年级 > 四下语文
2026-01-16
【形近字填空+组词专项练习(答案)】四年级下册语文
四年级 > 四下语文
2026-01-16
【晨读晚默每日一练】四年级下册语文
四年级 > 四下语文
2026-01-16
【期末园地词句段运用专项汇总】四年级下册语文
四年级 > 四下语文
2026-01-16
四年级下册语文 第五单元检测试卷二
四年级 > 四下语文
2026-01-16
四年级下册语文情境式命题真题精选
四年级 > 四下语文
2026-03-19
【1-8单元课内必会字词(含答案)】四年级下册语文
四年级 > 四下语文
2026-01-16
【按课文内容填空及相关知识拓展】四年级下册语文
四年级 > 四下语文
2026-01-16
【第二单元情景卷+答案】四年级下册语文
四年级 > 四下语文
2026-01-16
【组词造句】四年级下册语文
四年级 > 四下语文
2026-01-16
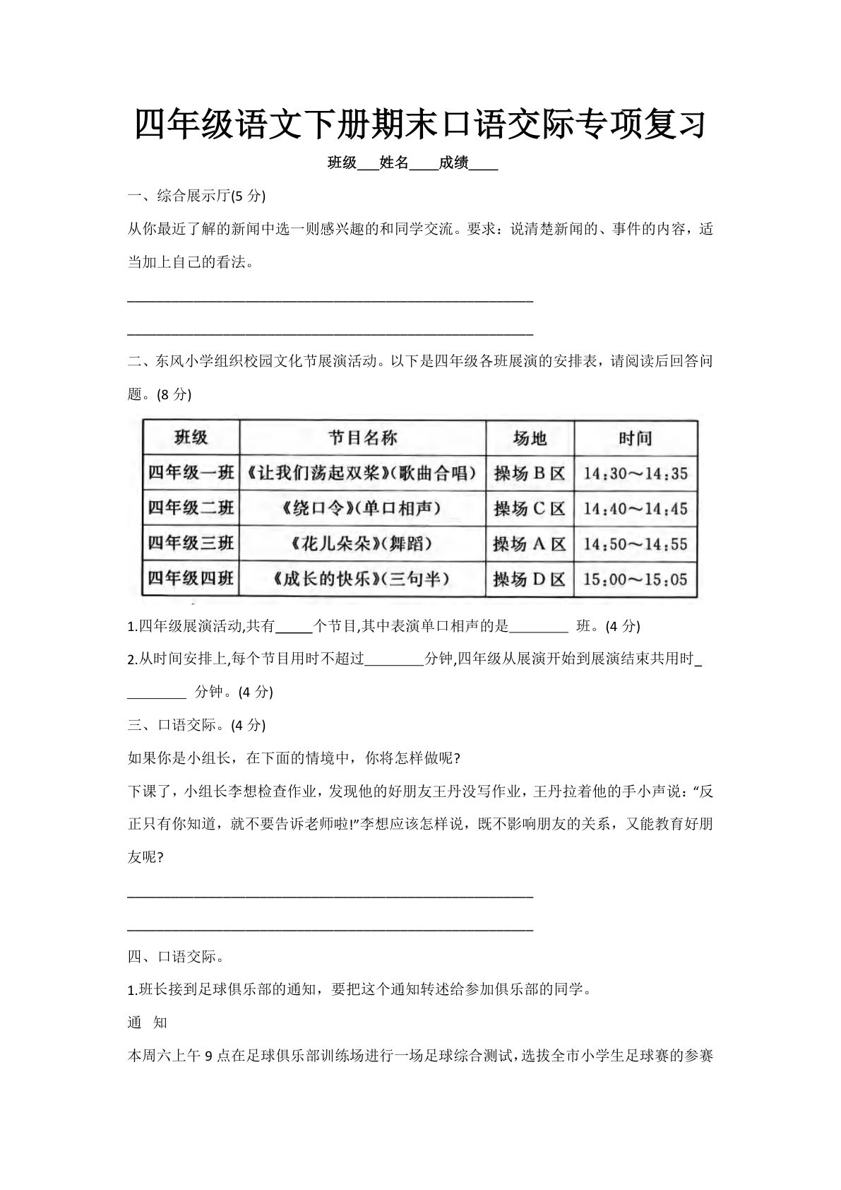
【期末口语交际专项复习】四年级下册语文
四年级 > 四下语文
2026-01-16
四年级下册语文彩色一课一贴(课课贴)14页
四年级 > 四下语文
2026-01-18
【 期末冲刺押题试卷(一)】四年级下册语文
四年级 > 四下语文
2026-01-16
四年级下册语文同步作文分句仿写 36页
四年级 > 四下语文
2026-02-11
【句式练习-九大专项拔高训练】四年级下册语文
四年级 > 四下语文
2026-01-16
26春四年级下册语文单元归类知识汇总《53天天练》
四年级 > 四下语文
2026-03-08
【必考重点句子仿写】四年级下册语文
四年级 > 四下语文
2026-01-16
【第一单元检测试卷(三)】四年级下册语文
四年级 > 四下语文
2026-01-16
【期末1-8单元复习必考知识点】四年级下册语文
四年级 > 四下语文
2026-01-16
【2024-2025学年第一次月考测试卷】四年级下册语文
四年级 > 四下语文
2026-01-16
首页
上一页
...
16
17
18
19
20
...
下一页
末页
共 27 页
跳转
×