⚠️ 检测到异常访问行为
系统检测到您的访问模式异常,可能触发了安全保护机制
如果您是正常用户,请点击下方按钮继续访问
如需批量获取数据,请联系管理员授权
继续访问网站
首页
视频区
幼小衔接
▼
拼音启蒙
162
数学启蒙
144
学前检测
56
一年级
▼
一上语文
507
一下语文
363
一上数学
691
一下数学
366
二年级
▼
二上语文
271
二下语文
554
二上数学
572
二下数学
739
三年级
▼
三上语文
240
三下语文
539
三上数学
515
三下数学
594
三上英语
292
三下英语
329
四年级
▼
四上语文
763
四下语文
526
四上数学
842
四下数学
534
四上英语
310
四下英语
241
五年级
▼
五上语文
788
五下语文
599
五上数学
849
五下数学
506
五上英语
297
五下英语
325
六年级
▼
六上语文
750
六下语文
510
六上数学
853
六下数学
571
六上英语
397
六下英语
169
搜索
📢
鸡娃题库:永久免费分享小学1-6年级语文、数学、英语等教辅资源!
member_v***r
下载了
天天小练笔 第1辑 看图写一句话1-100
member_f***c
下载了
三下册??一单元:两位数乘两位数——课后打卡(空白)苏教版 (1)
visitor_i***0
下载了
如何写好作文开头(二)讲义
user_2***r
下载了
四年级上册语文写字表练字帖25页(楷体)
guest_l***1
下载了
五年级下册人教PEP版英语【各单元作文范文】
student_f***8
下载了
四年级上册数学知识点汇总《苏教版》2
student_5***s
下载了
三年级上册数学【应用题-类型5 长方形和正方形周长的应用 14页】
student_9***1
下载了
25秋三年级上册苏教版数学课时作业本核心考点精练
user_o***a
下载了
二下册2.7【计算题】两三位数加减法2000题
student_t***w
下载了
一年级上册数学附加题思维专项练习(含答案14页)
全部资源
六年级下册英语阅读理解真题每日一练45题
六年级 > 六下英语
2026-01-18
【25秋新二年级上册语文生字预习卡(11页)
二年级 > 二上语文
2026-01-14
2025学年六年级下册语文试卷专项训练背诵积累与课文理解
六年级 > 六下语文
2026-01-17
四年级上册英语第三单元拔尖测试卷2《冀教版》
四年级 > 四上英语
2026-01-16
五年级上册湘少版英语【复习资料2】
五年级 > 五上英语
2026-01-17
【阳光同学预习单】四年级上册语文
四年级 > 四上语文
2026-01-16
四上册年级数学【必练100题(有答案)】
四年级 > 四上数学
2026-01-16
六年级下册数学【经典常考易错专项训练】
六年级 > 六下数学
2026-01-18
【期中真题模拟卷.3】三年级下册语文
三年级 > 三下语文
2026-01-15
二年级下册冀教版数学【第四单元测试卷.1】
二年级 > 二下数学
2026-01-14
三年级上册数学【应用题-类型9 集合问题 21页】
三年级 > 三上数学
2026-01-15
三年级下册英语期末模拟测试卷《人教pep版》 (2)
三年级 > 三下英语
2026-01-15
25春一年级下册苏教版数学第一单元《进位加法和退位减法》测试卷4页
一年级 > 一下数学
2026-01-14
三年级上册数学【历年期末各考场应用题汇总】
三年级 > 三上数学
2026-01-15
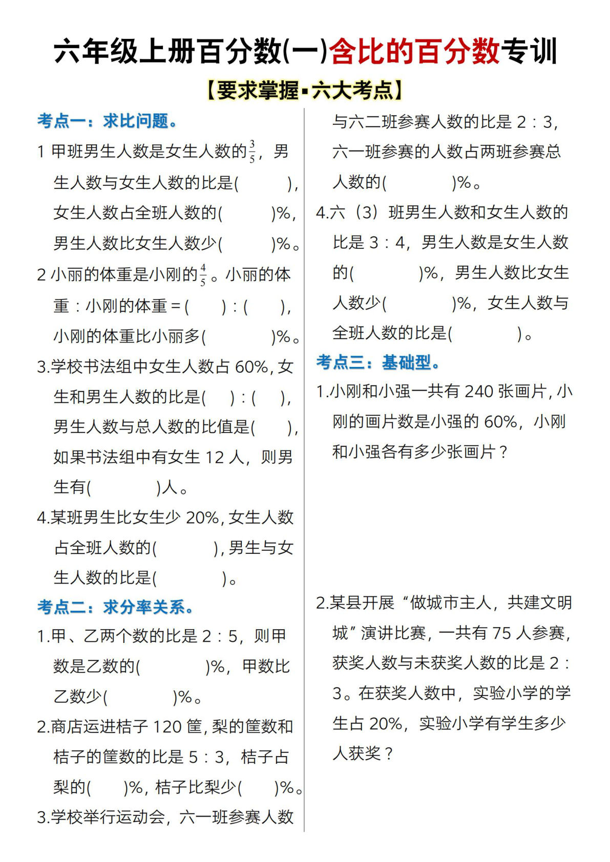
六年级上册通用版数学【百分数专训】
六年级 > 六上数学
2026-01-17
二年级下册北师大版数学【第八单元测试卷.2】
二年级 > 二下数学
2026-01-14
二年级上册冀教版数学【25秋-53天天练测评卷】
二年级 > 二上数学
2026-01-14
六下册【小学阶段必须掌握的40个语法知识】
六年级 > 六下英语
2026-01-18
六年级上册北京版数学【知识要点】
六年级 > 六上数学
2026-01-18
五年级下册数学第六单元测试卷.1冀教版
五年级 > 五下数学
2026-01-17
首页
上一页
1
2
3
4
...
下一页
末页
共 839 页
跳转
×