⚠️ 检测到异常访问行为
系统检测到您的访问模式异常,可能触发了安全保护机制
如果您是正常用户,请点击下方按钮继续访问
如需批量获取数据,请联系管理员授权
继续访问网站
首页
视频区
幼小衔接
▼
拼音启蒙
162
数学启蒙
144
学前检测
56
一年级
▼
一上语文
507
一下语文
363
一上数学
691
一下数学
366
二年级
▼
二上语文
271
二下语文
554
二上数学
572
二下数学
739
三年级
▼
三上语文
240
三下语文
539
三上数学
515
三下数学
594
三上英语
292
三下英语
329
四年级
▼
四上语文
763
四下语文
526
四上数学
842
四下数学
534
四上英语
310
四下英语
241
五年级
▼
五上语文
788
五下语文
599
五上数学
849
五下数学
506
五上英语
297
五下英语
325
六年级
▼
六上语文
750
六下语文
510
六上数学
853
六下数学
571
六上英语
397
六下英语
169
搜索
📢
鸡娃题库:永久免费分享小学1-6年级语文、数学、英语等教辅资源!
guest_4***3
下载了
四年级上册苏教版数学【培优口算卡】
visitor_x***k
下载了
2025春新版三年级下册外研版英语单词默写练习(背诵单)-Words and expressions in plays
student_g***9
下载了
【25春-期中押题卷5套】一年级下册语文
member_6***x
下载了
四年级上册语文第7课《呼风唤雨的世纪》课文详解知识
user_6***3
下载了
识字卡一页20个字
visitor_7***7
下载了
五年级上册苏教版数学【课堂练习测试卷+答案】
member_3***m
下载了
六下册【小学阶段必须掌握的40个语法知识】
student_p***5
下载了
五年级上册数学【计算题每日一练(共28套)】
user_6***5
下载了
二年级下册数学【三位数进退位加减法竖式计算30套】
visitor_y***6
下载了
六年级下册北师版数学【图形与几何14大考点全汇总】
六上语文 (750条资源)
全部资源
六年级上册语文全册课后习题参考答案(15页)
六年级 > 六上语文
2026-01-17
六年级上册人教版一起点英语【单元过关卷】
六年级 > 六上语文
2026-01-17
【期末情景默写练习】六年级上册语文
六年级 > 六上语文
2026-01-17
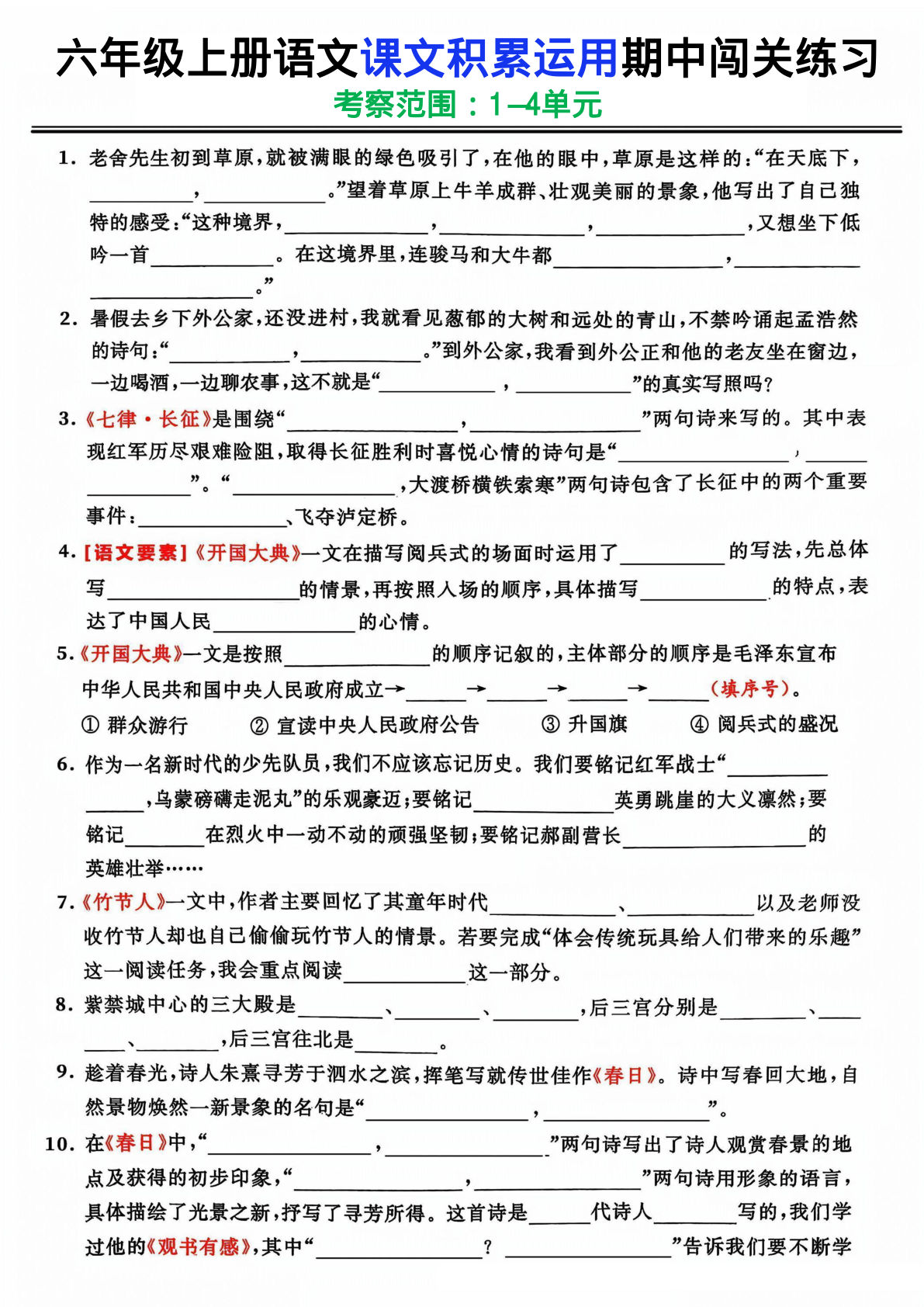
六年级上册语文【期中课文积累运用闯关练习】
六年级 > 六上语文
2026-01-17
六年级上册语文【期末专项复习(课外阅读)】
六年级 > 六上语文
2026-01-17
【教材帮《阅读要素专项训练》】六年级上册语文
六年级 > 六上语文
2026-01-17
六年级上册语文课时练:19 青山不老
六年级 > 六上语文
2026-01-17
【期末试卷(2)】六年级上册语文
六年级 > 六上语文
2026-01-17
六年级上册语文第六单元情境自测卷(二)
六年级 > 六上语文
2026-01-17
【2024秋-小学学霸冲a卷】六年级上册语文
六年级 > 六上语文
2026-01-17
【第24课《少年闰土》重点及主题归纳】六年级上册语文
六年级 > 六上语文
2026-01-17
【重点知识+课文理解】六年级上册语文
六年级 > 六上语文
2026-01-17
六年级上册语文【写字表字帖描红】
六年级 > 六上语文
2026-01-17
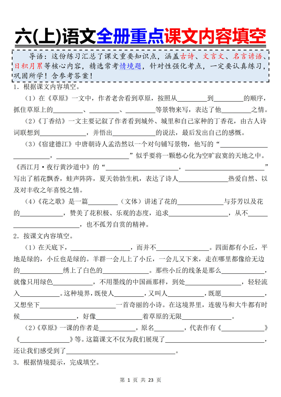
六年级上册语文【全册重点课文内容填空】
六年级 > 六上语文
2026-01-17
【期末真题分类复习专项(1)字音】六年级上册语文
六年级 > 六上语文
2026-01-17
六年级上册语文【第3单元习作:________让生活更美好】
六年级 > 六上语文
2026-01-17
六年级上册语文【期中专项练习(空白)】
六年级 > 六上语文
2026-01-17
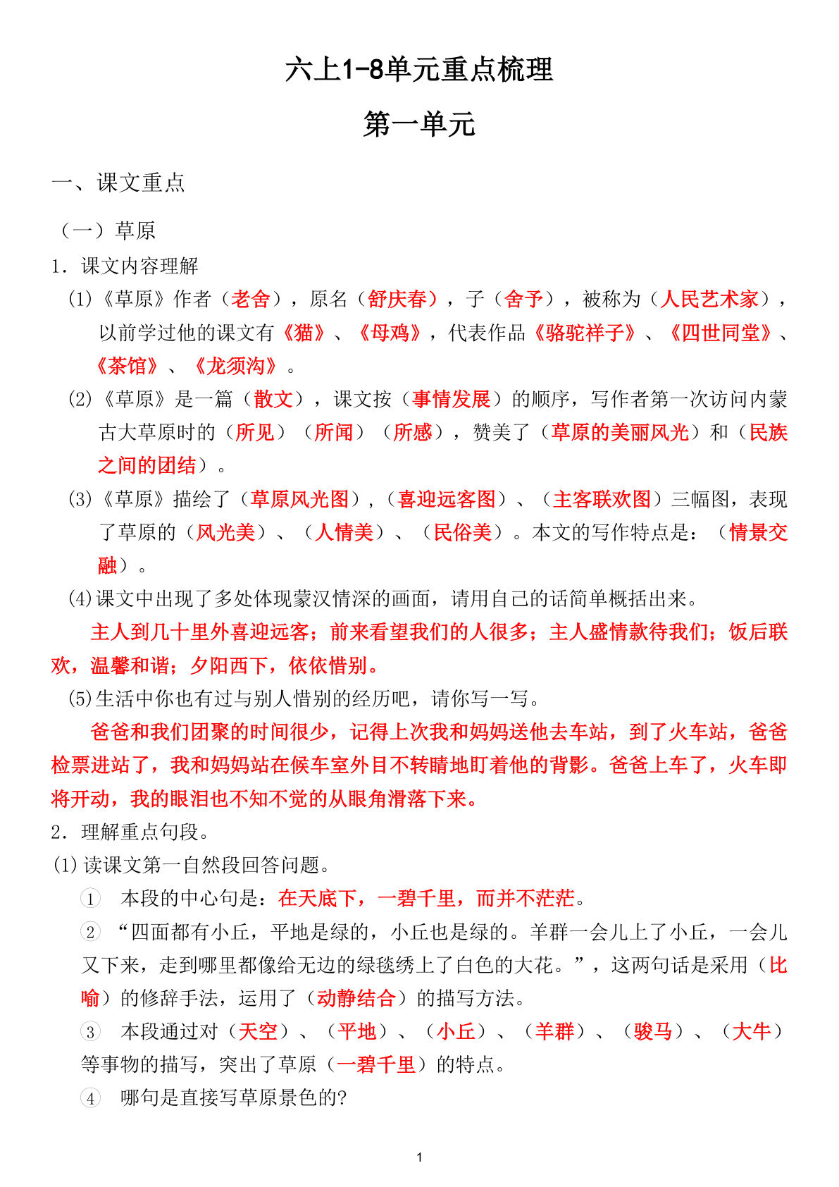
六年级上册1-8单元重点梳理(课文重点+语文园地)
六年级 > 六上语文
2026-01-17
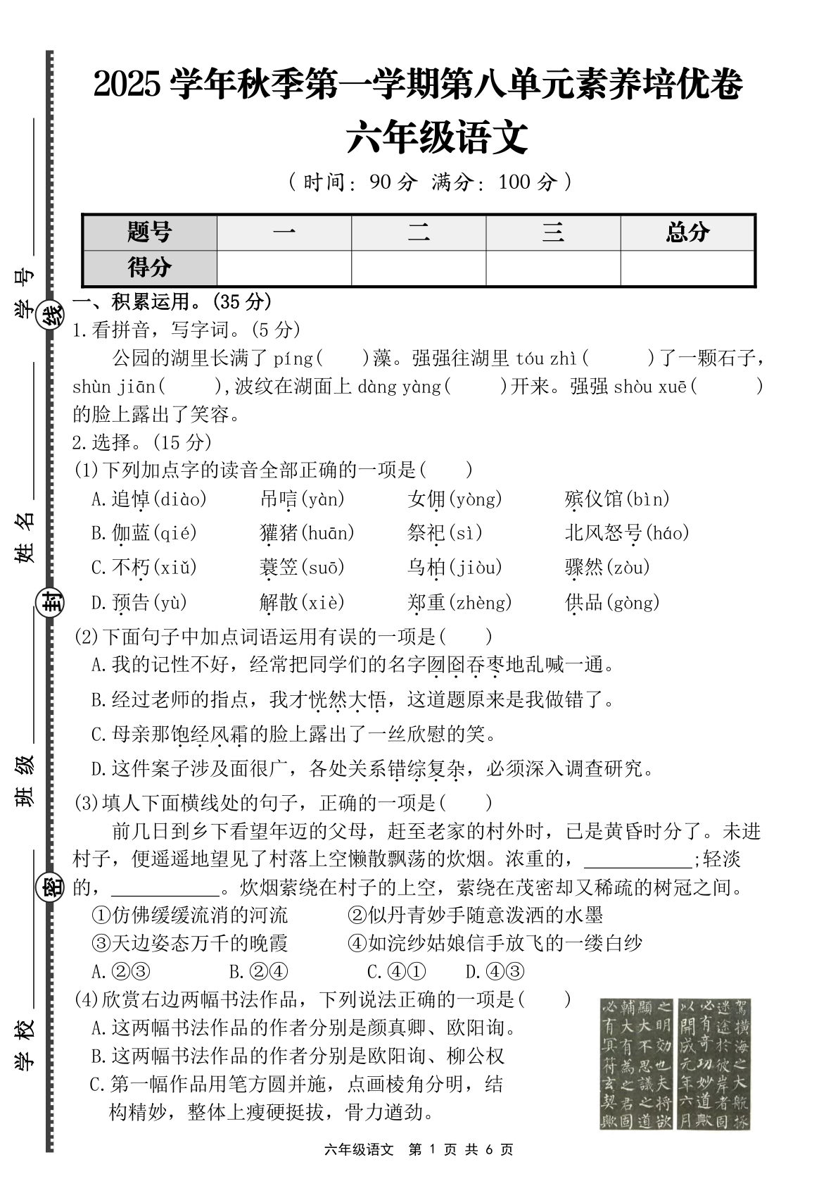
六年级上册语文【第八单元素养培优卷(含答案)】
六年级 > 六上语文
2026-01-17
六年级上册语文期末知识挂图语文
六年级 > 六上语文
2026-01-17
首页
上一页
1
2
3
4
...
下一页
末页
共 38 页
跳转
×