⚠️ 检测到异常访问行为
系统检测到您的访问模式异常,可能触发了安全保护机制
如果您是正常用户,请点击下方按钮继续访问
如需批量获取数据,请联系管理员授权
继续访问网站
首页
视频区
幼小衔接
▼
拼音启蒙
162
数学启蒙
144
学前检测
56
一年级
▼
一上语文
507
一下语文
363
一上数学
691
一下数学
366
二年级
▼
二上语文
271
二下语文
554
二上数学
572
二下数学
739
三年级
▼
三上语文
240
三下语文
539
三上数学
515
三下数学
594
三上英语
292
三下英语
329
四年级
▼
四上语文
763
四下语文
526
四上数学
842
四下数学
534
四上英语
310
四下英语
241
五年级
▼
五上语文
788
五下语文
599
五上数学
849
五下数学
506
五上英语
297
五下英语
325
六年级
▼
六上语文
750
六下语文
510
六上数学
853
六下数学
571
六上英语
397
六下英语
169
搜索
📢
鸡娃题库:永久免费分享小学1-6年级语文、数学、英语等教辅资源!
guest_4***2
下载了
六年级上册数学【圆阴影部分面积和周长(空白)】
visitor_b***n
下载了
一年级上册数学第五单元拔尖测试卷2《青岛54版》
guest_3***2
下载了
三年级下册数学【期末复习填空题专项】
member_0***5
下载了
四年级上册数学【大数的认识八大考点】
guest_b***6
下载了
三上册??学暑假40天英语美文晨读+练笔(Day32-40)18页 (3)
user_6***c
下载了
三年级上册语文【25版暑假生活手册8页】
guest_6***9
下载了
25秋四年级上册人教数学《15天期末考前冲刺卷》
member_0***1
下载了
25年人教版一年级下册语文期末复习《课文内容积累与运用》专项练习卷 (3)
guest_q***9
下载了
二上册年级数学乘加乘减看图列式(6页)
member_o***w
下载了
二年级下册青岛63制数学【第一单元检测卷.2】
六上数学 (853条资源)
全部资源
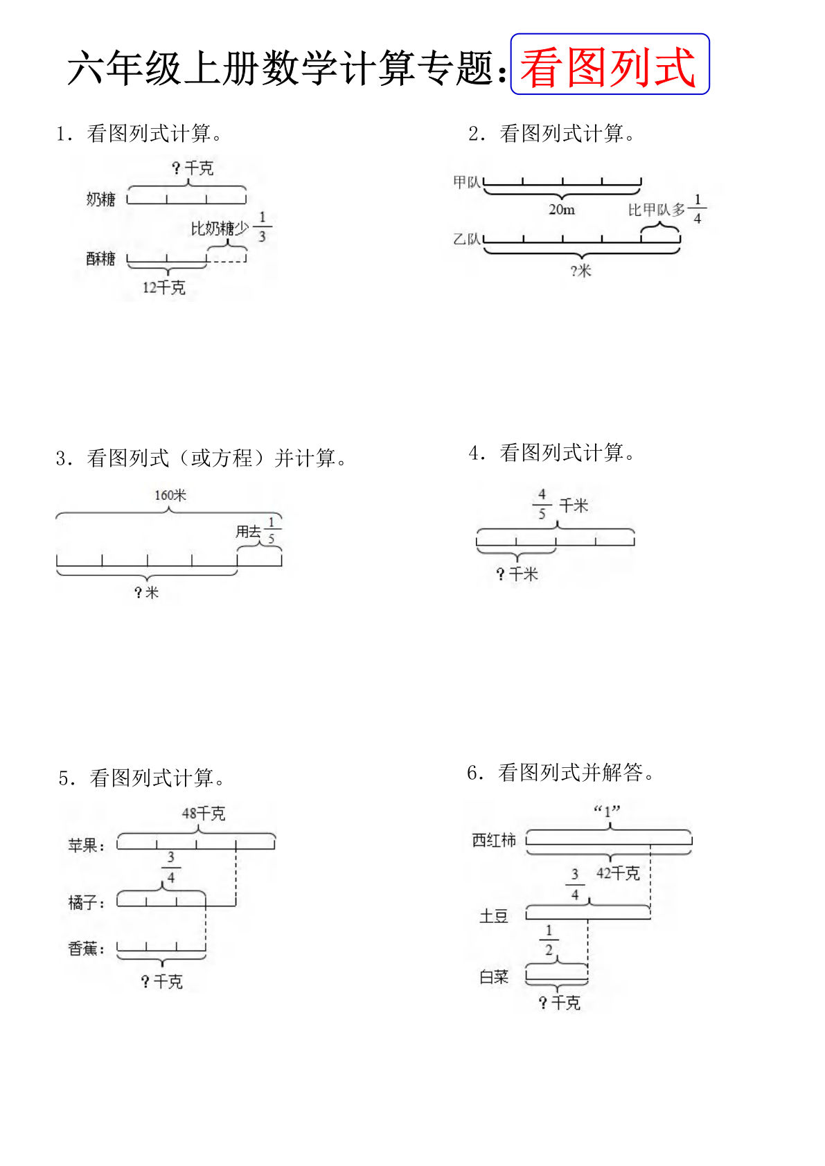
六年级上册数学【计算专题:看图列式(含答案)】
六年级 > 六上数学
2026-01-18
六年级上册北师大版数学【课时《活页1+1》】
六年级 > 六上数学
2026-01-18
六年级上册数学期中测试卷1
六年级 > 六上数学
2026-01-17
六年级上册数学【圆易错题专项训练计算题.2】
六年级 > 六上数学
2026-01-18
2025秋 六年级上册数学 苏教版 第一学期期末摸底诊断卷(一)
六年级 > 六上数学
2026-01-17
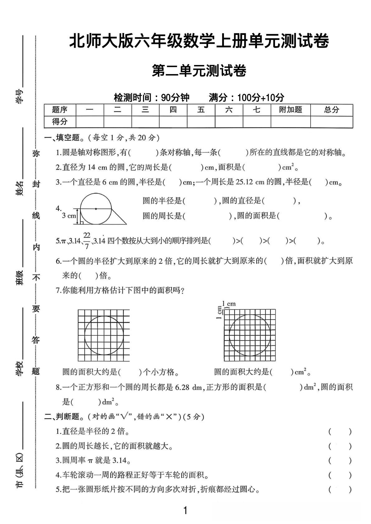
六年级上册北师大版数学【第二单元测试卷1】
六年级 > 六上数学
2026-01-17
六年级上册青岛版数学【第五单元测试卷.2】
六年级 > 六上数学
2026-01-18
六年级上册数学【分数解方程强化训练】
六年级 > 六上数学
2026-01-18
六年级上册苏教版数学【分数乘法专项突破-含解析】
六年级 > 六上数学
2026-01-17
六年级上册西师版数学【第一单元测试卷.1】
六年级 > 六上数学
2026-01-18
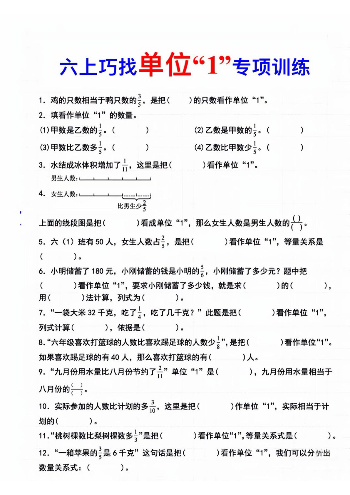
六年级上册数学【找准单位“1”习题】
六年级 > 六上数学
2026-01-18
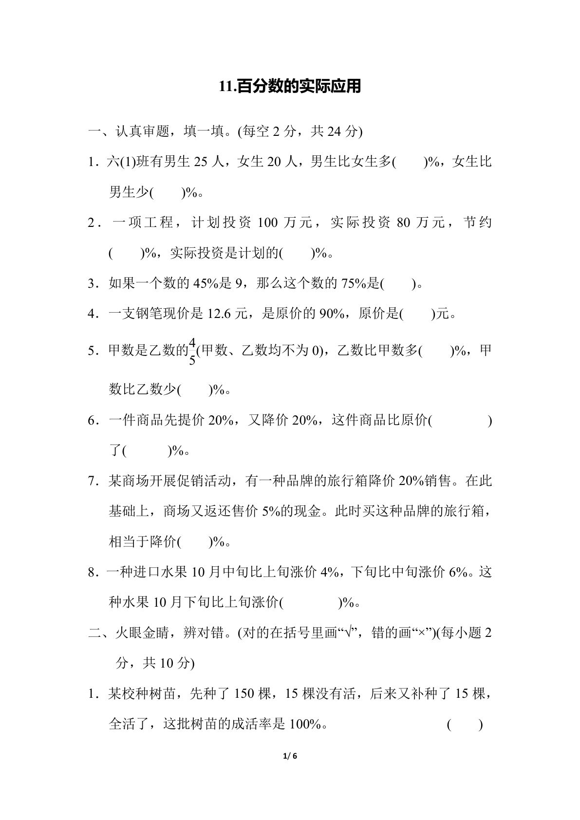
六年级上册数学【百分数的实际应用】
六年级 > 六上数学
2026-01-18
2025-2026学年六年级上册数学北师大版-期中试卷2.pdf
六年级 > 六上数学
2026-01-17
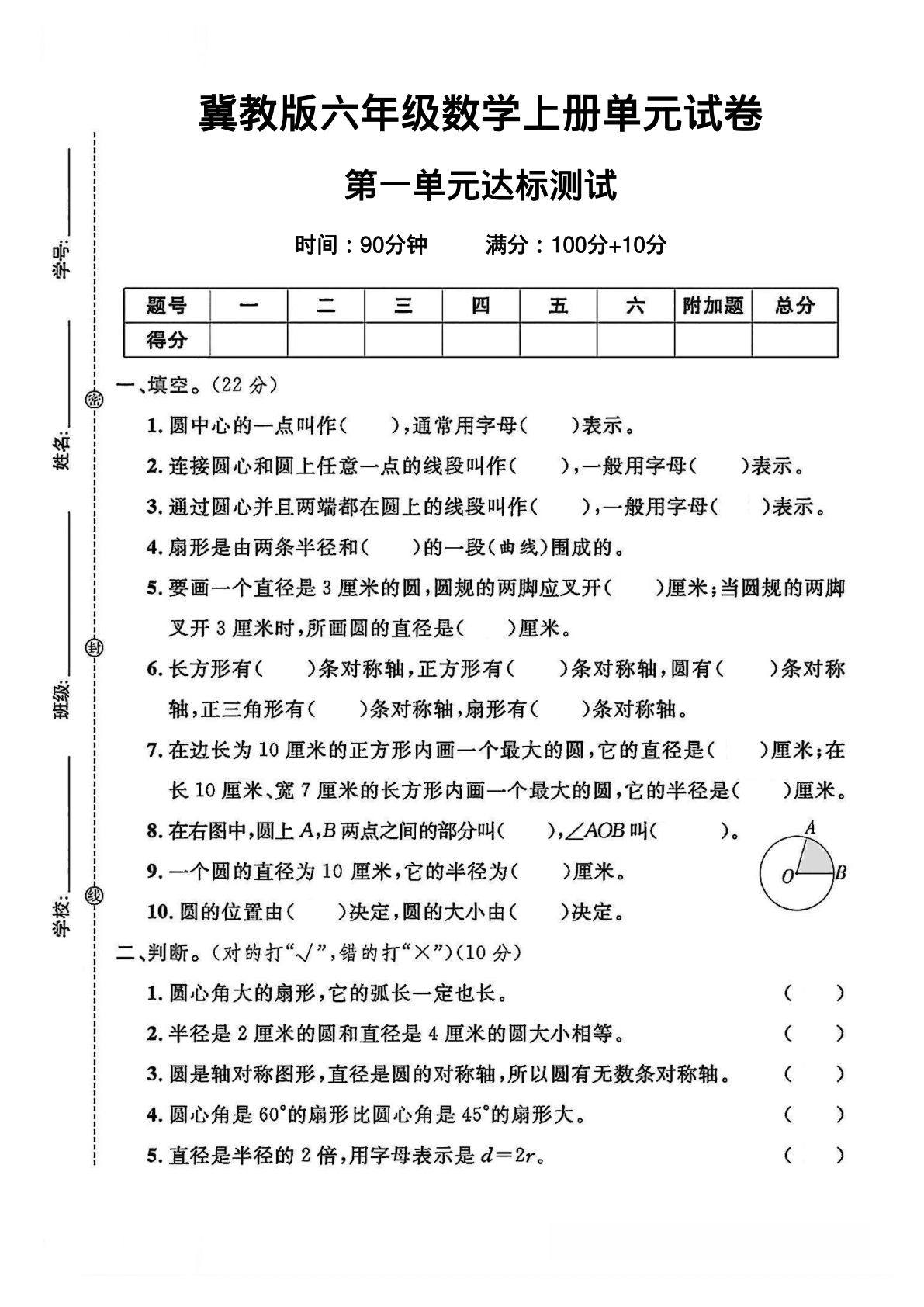
六年级上册冀教版数学【第一单元试卷1】
六年级 > 六上数学
2026-01-17
六年级上册人教版数学【分数乘法《巧找单位“1“》专项练习题】
六年级 > 六上数学
2026-01-17
六年级上册数学期中测试卷 3《北师版》
六年级 > 六上数学
2026-01-17
六年级上册数学期中测试卷2答案《青岛63版》
六年级 > 六上数学
2026-01-17
六年级上册数学【毕业总复习公式大全】
六年级 > 六上数学
2026-01-18
六年级上册人教版数学【第一单元分数乘法·计算提高篇(十三大考点)典型例题系列(原卷版)】
六年级 > 六上数学
2026-01-17
六年级上册数学【期末1.巧用运算定律进行分数乘除法计算】
六年级 > 六上数学
2026-01-18
首页
上一页
1
2
3
4
...
下一页
末页
共 43 页
跳转
×