⚠️ 检测到异常访问行为
系统检测到您的访问模式异常,可能触发了安全保护机制
如果您是正常用户,请点击下方按钮继续访问
如需批量获取数据,请联系管理员授权
继续访问网站
首页
视频区
幼小衔接
▼
拼音启蒙
162
数学启蒙
144
学前检测
56
一年级
▼
一上语文
507
一下语文
363
一上数学
691
一下数学
366
二年级
▼
二上语文
271
二下语文
554
二上数学
572
二下数学
739
三年级
▼
三上语文
240
三下语文
539
三上数学
515
三下数学
594
三上英语
292
三下英语
329
四年级
▼
四上语文
763
四下语文
526
四上数学
842
四下数学
534
四上英语
310
四下英语
241
五年级
▼
五上语文
788
五下语文
599
五上数学
849
五下数学
506
五上英语
297
五下英语
325
六年级
▼
六上语文
750
六下语文
510
六上数学
853
六下数学
571
六上英语
397
六下英语
169
搜索
📢
鸡娃题库:永久免费分享小学1-6年级语文、数学、英语等教辅资源!
guest_d***6
下载了
三年级上册英语期末测试卷1《冀教版》
visitor_q***8
下载了
人教四年级下册数学期末(答案)
member_b***4
下载了
五上册25秋 典中点 五年级数学上(XS版)
student_p***a
下载了
一年级上册语文【第三单元测试卷】
member_5***0
下载了
新三年级下册外研版英语课前预习小纸条
user_c***2
下载了
五年级上册人教PEP版英语【期中测试卷(10)】
member_7***e
下载了
五年级上册青岛54制数学【期末测试卷4】
user_3***g
下载了
三年级下册数学一课一练《青岛54版》
student_2***h
下载了
【专题练习(二)】六年级上册语文
guest_1***n
下载了
【25春期末检测卷5套-含答案】三年级下册语文
四下语文 (526条资源)
全部资源
【期末课内阅读理解常考核心选文每日一练】四年级下册语文
四年级 > 四下语文
2026-01-16
四年级下册语文寒假预习背诵计划表18天16页
四年级 > 四下语文
2026-01-30
【第七单元检测试卷 一】四年级下册语文
四年级 > 四下语文
2026-01-16
【全册重点句子专项练习-含答案】四年级下册语文
四年级 > 四下语文
2026-01-16
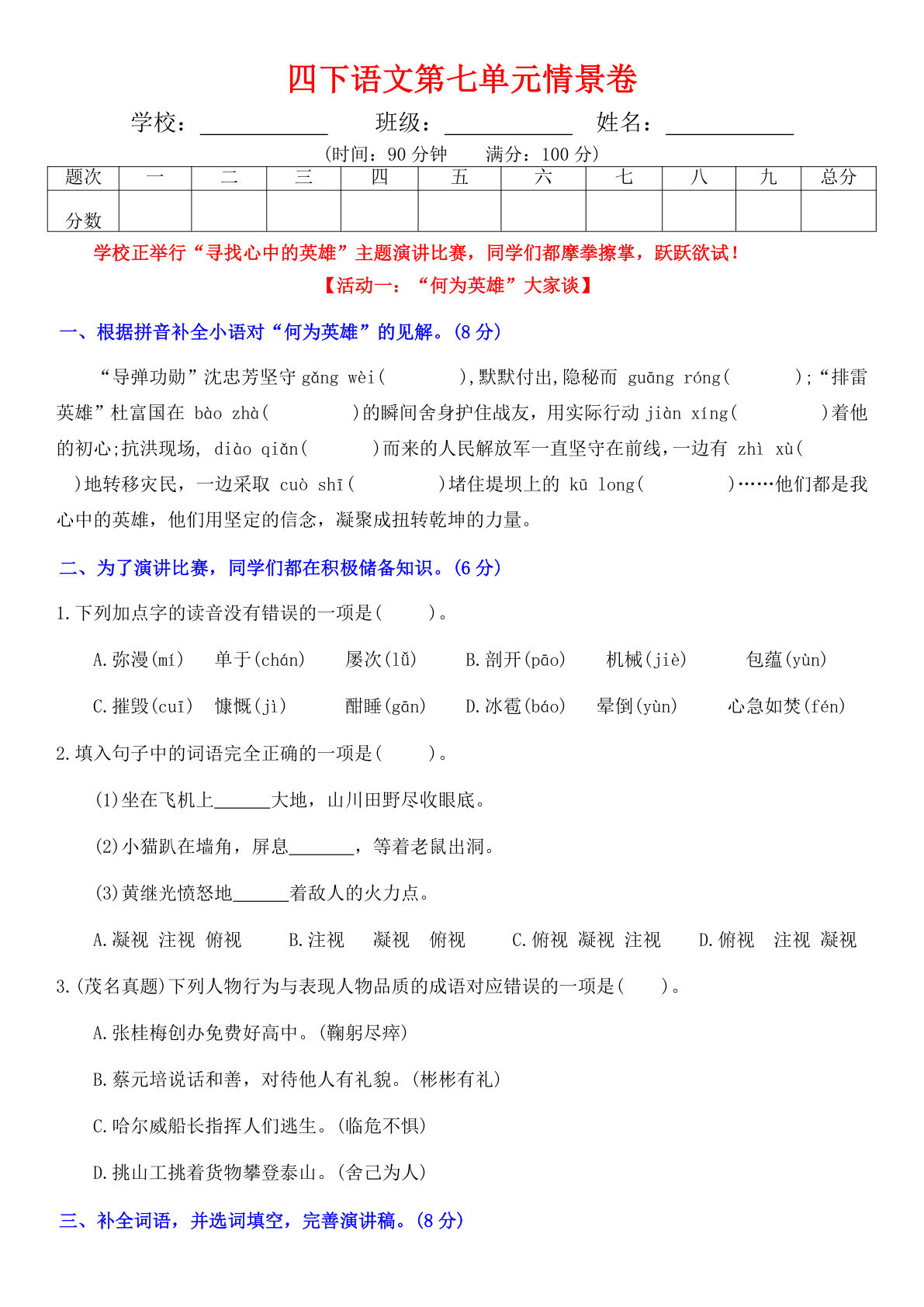
【第七单元情景卷+答案】四年级下册语文
四年级 > 四下语文
2026-01-16
【阳光训练活页1+1单元测试卷】四年级下册语文
四年级 > 四下语文
2026-01-16
【情景古诗文默写满分训练】四年级下册语文
四年级 > 四下语文
2026-01-16
【期中高频考点知识归纳】四年级下册语文
四年级 > 四下语文
2026-01-16
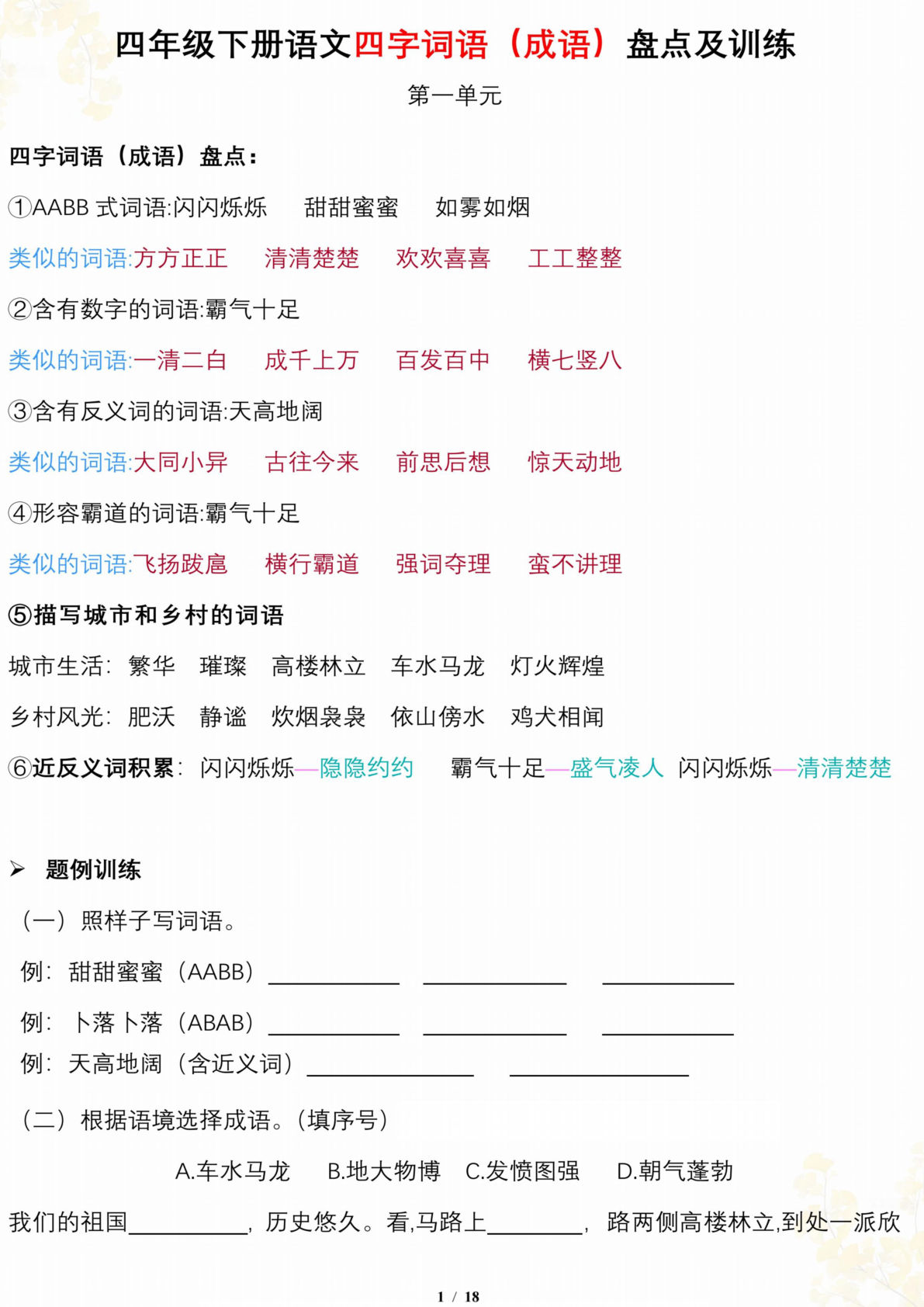
【四字词语成语盘点及训练,按1-8单元梳理】四年级下册语文
四年级 > 四下语文
2026-01-16
【(答案)课内同步知识学习单】四年级下册语文
四年级 > 四下语文
2026-01-16
四年级下册语文寒假预习全册学习单1-28课(35页)
四年级 > 四下语文
2026-01-30
四年级下册语文课课练
四年级 > 四下语文
2026-01-16
【期中真题测试卷.2】四年级下册语文
四年级 > 四下语文
2026-01-16
【1-8单元六大考点默写单】四年级下册语文
四年级 > 四下语文
2026-01-16
【卷面练习】四年级下册语文
四年级 > 四下语文
2026-01-16
【课内阅读专项练习】四年级下册语文
四年级 > 四下语文
2026-01-16
【课文回顾与积累运用专项练习】四年级下册语文
四年级 > 四下语文
2026-01-16
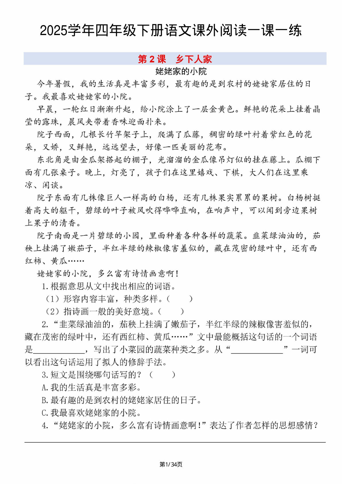
【2025学年-课外阅读一课一练(含答案34页)】四年级下册语文
四年级 > 四下语文
2026-01-16
【每日词语句子背诵默写单-含答案】四年级下册语文
四年级 > 四下语文
2026-01-16
【课内阅读理解-常考核心选文每日一练(含答案26页)】四年级下册语文
四年级 > 四下语文
2026-01-16
首页
上一页
...
21
22
23
24
25
...
下一页
末页
共 27 页
跳转
×