⚠️ 检测到异常访问行为
系统检测到您的访问模式异常,可能触发了安全保护机制
如果您是正常用户,请点击下方按钮继续访问
如需批量获取数据,请联系管理员授权
继续访问网站
首页
视频区
幼小衔接
▼
拼音启蒙
162
数学启蒙
144
学前检测
56
一年级
▼
一上语文
507
一下语文
363
一上数学
691
一下数学
366
二年级
▼
二上语文
271
二下语文
554
二上数学
572
二下数学
739
三年级
▼
三上语文
240
三下语文
539
三上数学
515
三下数学
594
三上英语
292
三下英语
329
四年级
▼
四上语文
763
四下语文
526
四上数学
842
四下数学
534
四上英语
310
四下英语
241
五年级
▼
五上语文
788
五下语文
599
五上数学
849
五下数学
506
五上英语
297
五下英语
325
六年级
▼
六上语文
750
六下语文
510
六上数学
853
六下数学
571
六上英语
397
六下英语
169
搜索
📢
鸡娃题库:永久免费分享小学1-6年级语文、数学、英语等教辅资源!
user_f***o
下载了
五年级上册苏教版数学【(答案)期末复习·终极压轴版】
user_u***6
下载了
四年级上册数学【公顷和平方千米应用题专项练习,重点精练】
user_6***3
下载了
【全册重点必背知识】四年级上册语文
guest_2***7
下载了
六年级上册数学【扇形统计图】
user_a***0
下载了
20以内退位减法练习题(平十法图解及算式练习)
member_u***r
下载了
【1-8单元课文内容重点梳理】四年级上册语文
student_1***9
下载了
六年级上册数学【列车过桥问题(提高卷)】
visitor_a***n
下载了
三年级上册数学期中应用题常考母题训练
user_d***6
下载了
新一年级上册语文第二单元综合测试卷3页
student_6***o
下载了
26春三年级下册人教数学单元期中期末试卷(典中点)
四下数学 (534条资源)
全部资源
四年级下册数学期末测试卷.2《西师版》
四年级 > 四下数学
2026-01-16
24-25四年级下册青岛63版数学期末试卷二(含答案14页)
四年级 > 四下数学
2026-01-16
24-25四年级下册数学(苏教版)期末试卷3
四年级 > 四下数学
2026-01-16
四年级下册苏教版数学【25春-期中测试卷(5套)】
四年级 > 四下数学
2026-01-16
四年级下册青岛54制数学【黄冈名卷】
四年级 > 四下数学
2026-01-16
四年级下册西师版数学【名校百分卷】
四年级 > 四下数学
2026-01-16
四年级下册冀教版数学【黄冈小复习】
四年级 > 四下数学
2026-01-16
人教版四年级下册数学电子课本电子书
四年级 > 四下数学
2026-01-16
四年级下册数学【解决问题+易错+新颖题+挑战题】
四年级 > 四下数学
2026-01-16
四年级下册北师版数学【期中重难点应用题-小数乘法专项突破-空白】
四年级 > 四下数学
2026-01-16
24-25四年级下册数学(人教版)期末试卷5
四年级 > 四下数学
2026-01-16
四年级下册冀教版数学【新思维】
四年级 > 四下数学
2026-01-16
四年级下册数学期末综合拔尖测试卷-(冀教版)4页
四年级 > 四下数学
2026-01-16
第5讲 算式迷(一)—四年级下册奥数
四年级 > 四下数学
2026-01-16
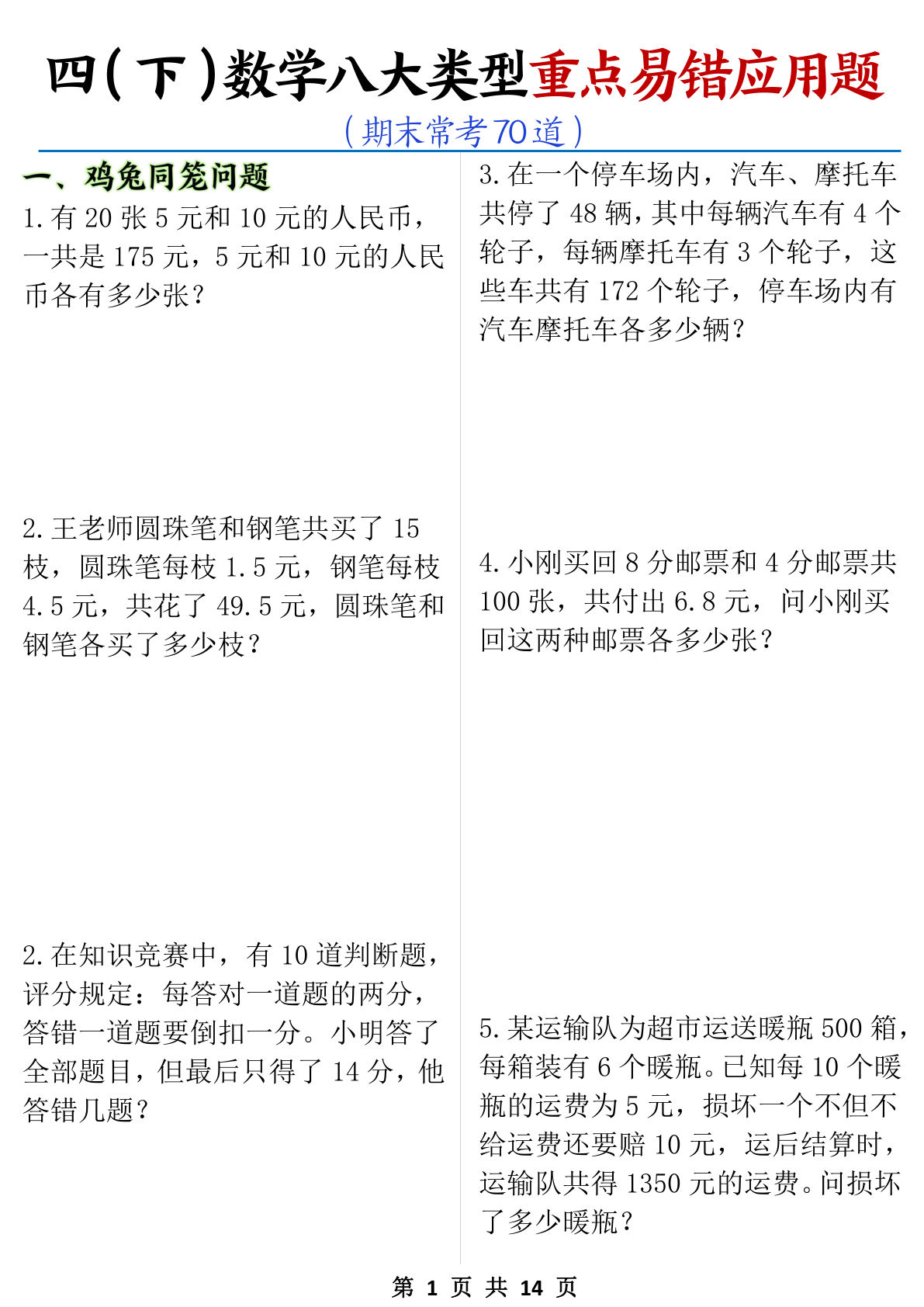
四年级下册数学【八大类型应用题期末常考70道】
四年级 > 四下数学
2026-01-16
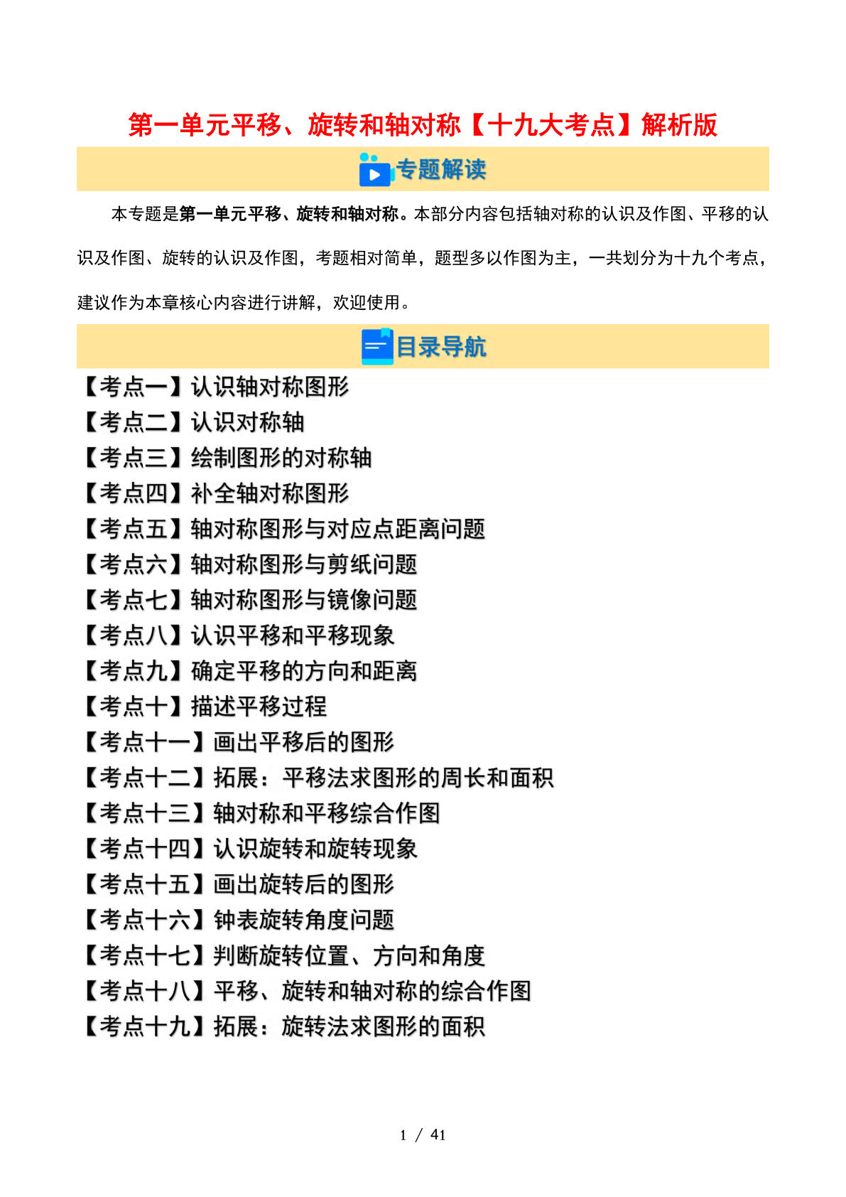
四年级下册苏教版数学【第一单元平移、旋转和轴对称【十九大考点】(解析版)】
四年级 > 四下数学
2026-01-16
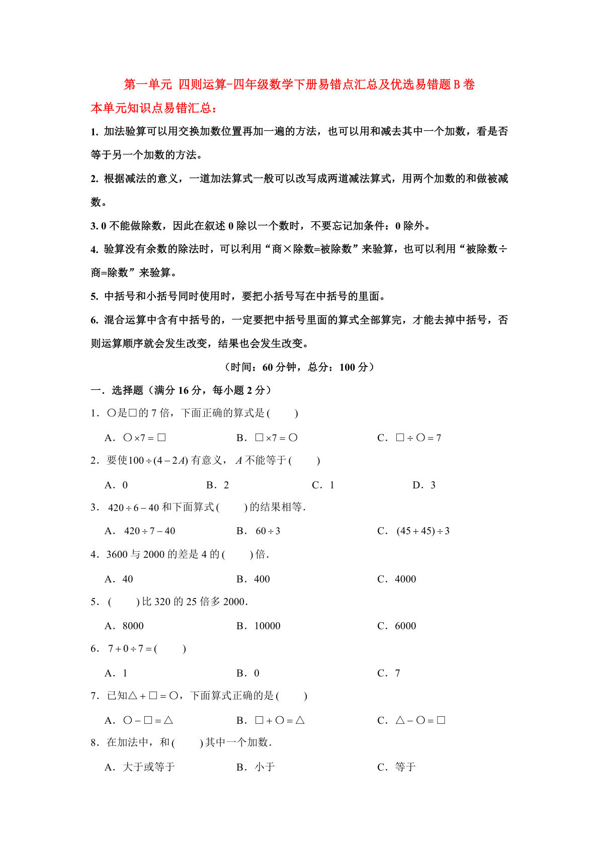
四年级下册人教版数学【第一单元四则运算-易错点汇总及优选易错题B卷(含答案)】
四年级 > 四下数学
2026-01-16
四年级下册数学知识点人教版
四年级 > 四下数学
2026-02-20
四年级下册西师版数学期中考试试卷.4
四年级 > 四下数学
2026-01-16
四年级下册冀教版数学【好卷-单元跟踪测试卷】
四年级 > 四下数学
2026-01-16
首页
上一页
...
24
25
26
27
下一页
末页
共 27 页
跳转
×