⚠️ 检测到异常访问行为
系统检测到您的访问模式异常,可能触发了安全保护机制
如果您是正常用户,请点击下方按钮继续访问
如需批量获取数据,请联系管理员授权
继续访问网站
首页
视频区
幼小衔接
▼
拼音启蒙
162
数学启蒙
144
学前检测
56
一年级
▼
一上语文
507
一下语文
363
一上数学
691
一下数学
366
二年级
▼
二上语文
271
二下语文
554
二上数学
572
二下数学
739
三年级
▼
三上语文
240
三下语文
539
三上数学
515
三下数学
594
三上英语
292
三下英语
329
四年级
▼
四上语文
763
四下语文
526
四上数学
842
四下数学
534
四上英语
310
四下英语
241
五年级
▼
五上语文
788
五下语文
599
五上数学
849
五下数学
506
五上英语
297
五下英语
325
六年级
▼
六上语文
750
六下语文
510
六上数学
853
六下数学
571
六上英语
397
六下英语
169
搜索
📢
鸡娃题库:永久免费分享小学1-6年级语文、数学、英语等教辅资源!
member_9***n
下载了
三上册48音标卡通图片-带边框
guest_2***e
下载了
【期末试卷3】五年级上册语文
guest_8***8
下载了
六年级下册数学【总复习专题:确定位置2 含答案 5页】
visitor_4***6
下载了
【黄冈小复习】四年级下册语文
user_l***h
下载了
三年级下册冀教版数学【试卷《周测+专项》】
student_z***7
下载了
二年级下册人教版数学【期末复习错题再测】
guest_k***9
下载了
六年级上册语文选择题专项训练1-4空白35页
student_h***l
下载了
二年级上册数学第五单元拔尖测试卷2《北师版》
visitor_y***8
下载了
四年级下册青岛54制数学【黄冈名师天天练-例题通关】
member_9***v
下载了
四年级上册译林英语Unit+1+Our+school+subjects(单元测试)-2025-2026学年译林版(三起)(2024)英语四年级上册_副本 (1)
三下数学 (594条资源)
全部资源
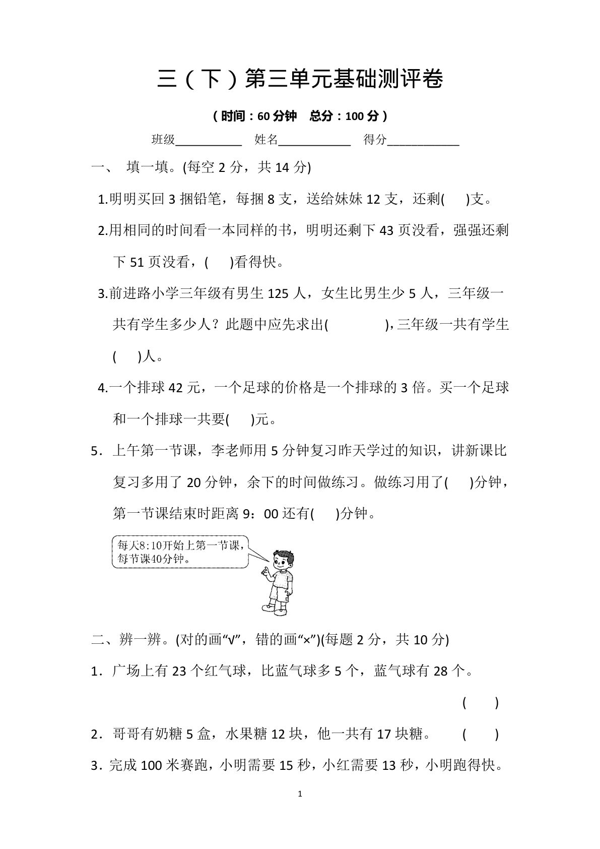
三年级下册苏教版数学【第三单元基础测评卷】
三年级 > 三下数学
2026-01-15
三年级下册青岛63制数学【第八单元检测卷.1】
三年级 > 三下数学
2026-01-15
三年级下册数学【面积周长应用题每日一练12天】
三年级 > 三下数学
2026-01-15
三年级下册苏教版数学【期中测试卷3】
三年级 > 三下数学
2026-01-15
三年级下册人教版数学【重要知识点汇总】
三年级 > 三下数学
2026-01-15
三年级下册北师版数学【应用题专项训练(60页)】
三年级 > 三下数学
2026-01-15
三年级下册冀教版数学【第三单元检测卷.2】
三年级 > 三下数学
2026-01-15
24-25三年级下册数学(西师版)期末试卷4
三年级 > 三下数学
2026-01-15
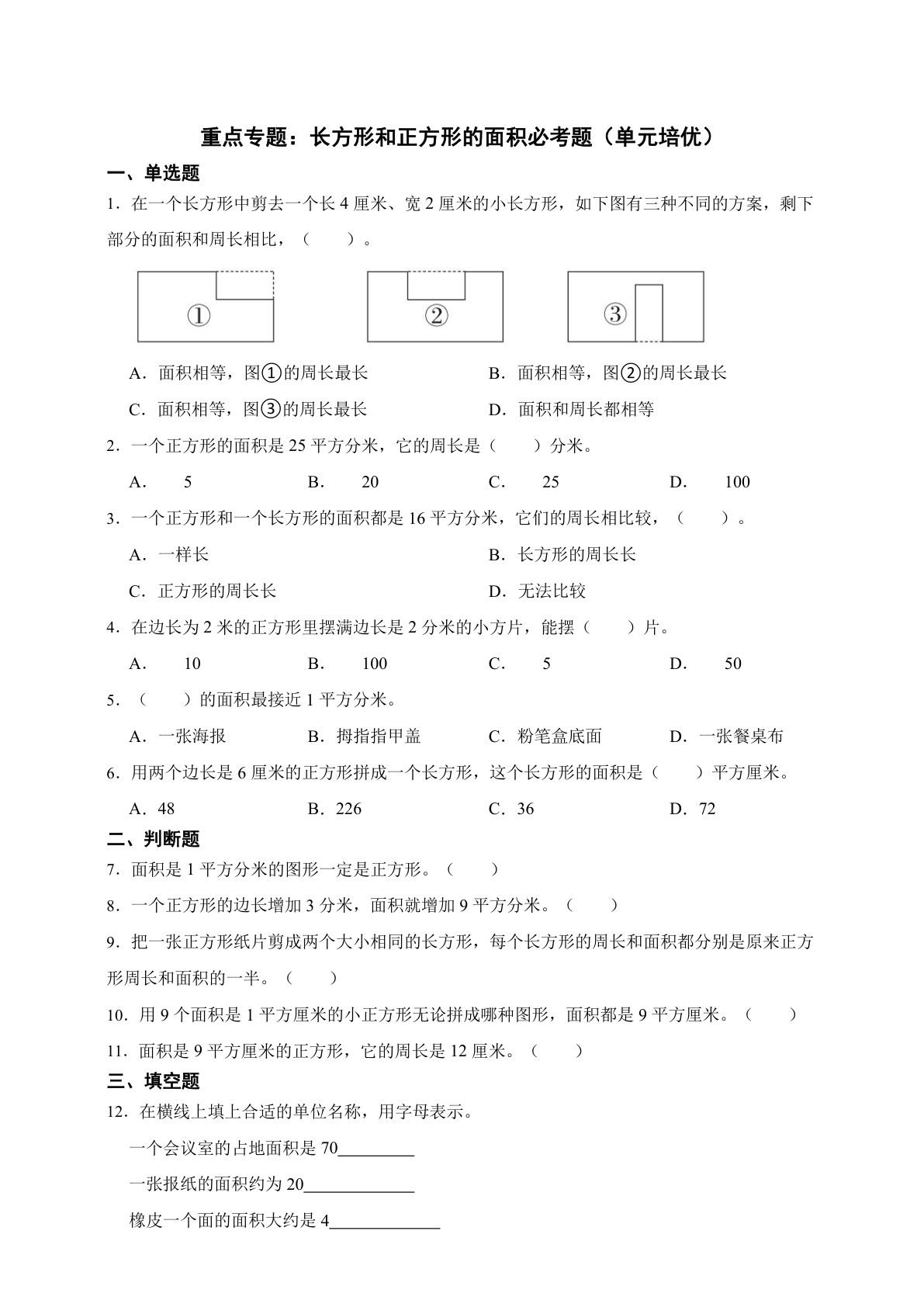
三年级下册苏教版数学【重点专题-长方形和正方形的面积必考题(单元培优)】
三年级 > 三下数学
2026-01-15
三年级下册西师版数学【第六单元检测卷.2】
三年级 > 三下数学
2026-01-15
三年级下册冀教版数学【第二单元测试卷.2】
三年级 > 三下数学
2026-01-15
三年级下册西师版数学【第三单元检测.2】
三年级 > 三下数学
2026-01-15
三年级下册数学【课内每日计算小纸条】
三年级 > 三下数学
2026-01-15
三年级下册苏教版数学【期中名校冲刺卷】
三年级 > 三下数学
2026-01-15
24-25三年级下册数学(青岛版)期末试卷4
三年级 > 三下数学
2026-01-15
三年级下册冀教版数学【第四单元检测卷.2】
三年级 > 三下数学
2026-01-15
26春三年级下册数学常考21类应用题合集(含答案50页)
三年级 > 三下数学
2026-03-09
三年级下册苏教版数学【第三单元测试卷2】
三年级 > 三下数学
2026-01-15
三年级下册苏教版数学【第一单元达标检测卷】
三年级 > 三下数学
2026-01-15
三年级下册数学【重难点面积专项训练】
三年级 > 三下数学
2026-01-15
首页
上一页
...
25
26
27
28
29
...
下一页
末页
共 30 页
跳转
×