⚠️ 检测到异常访问行为
系统检测到您的访问模式异常,可能触发了安全保护机制
如果您是正常用户,请点击下方按钮继续访问
如需批量获取数据,请联系管理员授权
继续访问网站
首页
视频区
幼小衔接
▼
拼音启蒙
162
数学启蒙
144
学前检测
56
一年级
▼
一上语文
507
一下语文
363
一上数学
691
一下数学
366
二年级
▼
二上语文
271
二下语文
554
二上数学
572
二下数学
739
三年级
▼
三上语文
240
三下语文
539
三上数学
515
三下数学
594
三上英语
292
三下英语
329
四年级
▼
四上语文
763
四下语文
526
四上数学
842
四下数学
534
四上英语
310
四下英语
241
五年级
▼
五上语文
788
五下语文
599
五上数学
849
五下数学
506
五上英语
297
五下英语
325
六年级
▼
六上语文
750
六下语文
510
六上数学
853
六下数学
571
六上英语
397
六下英语
169
搜索
📢
鸡娃题库:永久免费分享小学1-6年级语文、数学、英语等教辅资源!
guest_m***h
下载了
五年级上册语文期末复习句子专项练习
student_f***j
下载了
《五年级语文上册第一学期期中学情检测卷(A卷)》统编版
visitor_y***h
下载了
六年级下册数学课时《作业帮》北师大A4版
user_g***1
下载了
四年级上册语文【25新暑假五言古诗练习字帖2页】
member_4***w
下载了
二年级下册语文期末复习知识点归纳(8页极简版)
member_a***2
下载了
五年级下册数学期末测试卷《西师版》.1
member_a***2
下载了
一(上)5、10、20以内口算天天练大全
user_h***a
下载了
【按课文内容填空及相关知识拓展】四年级下册语文
visitor_r***r
下载了
一年级下册数学第六单元测试卷《苏教》 (1)
user_6***6
下载了
四年级上册语文【彩虹课课贴(7页)】
六下语文 (510条资源)
全部资源
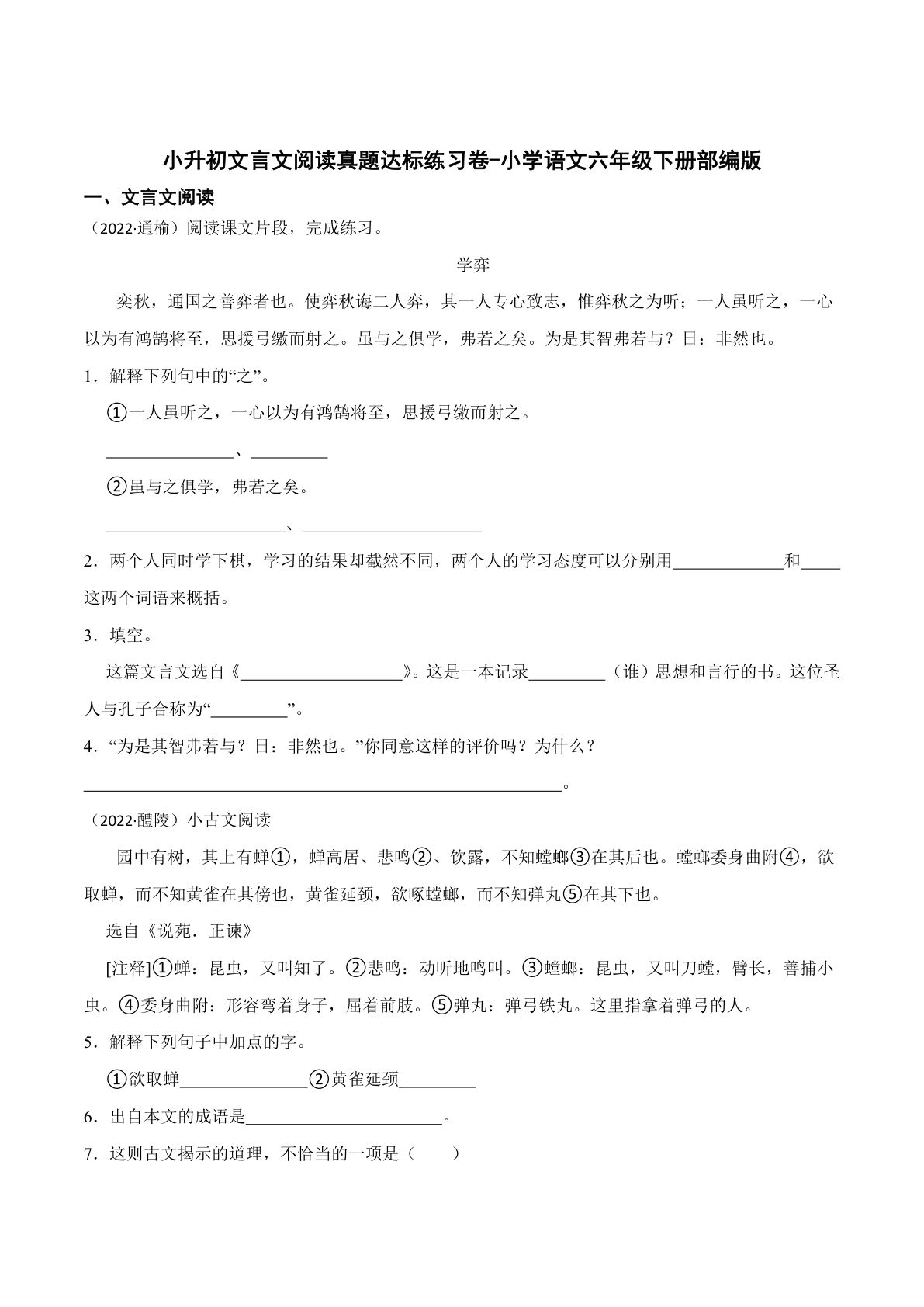
六年级下册丨语文 小升初文言文阅读真题达标练习卷
六年级 > 六下语文
2026-01-27
【真题汇编:句型转换提升卷】六年级下册语文
六年级 > 六下语文
2026-01-17
【2024-2025学年-期中综合创新卷】六年级下册语文
六年级 > 六下语文
2026-01-17
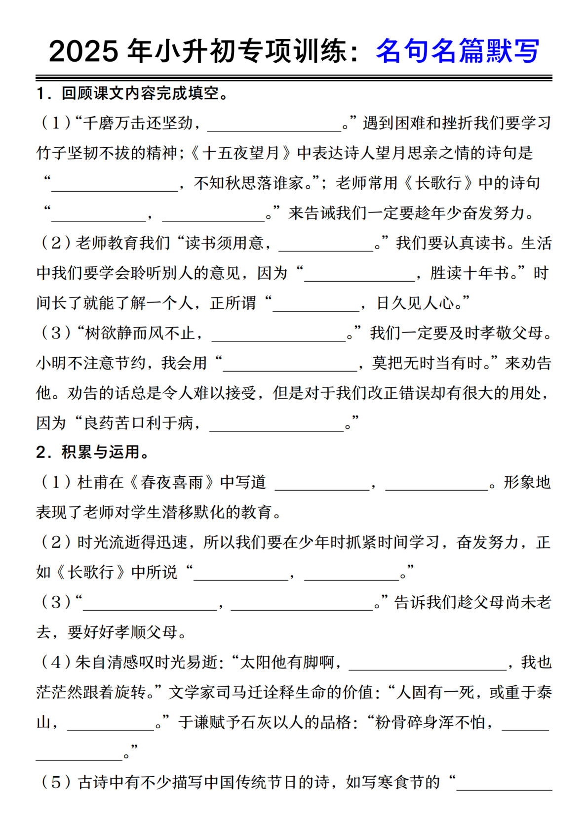
2025年六年级下册专项训练:名句名篇默写
六年级 > 六下语文
2026-01-17
六下册每日晨读素材五
六年级 > 六下语文
2026-01-17
【四大名著知识点总结】六年级下册语文
六年级 > 六下语文
2026-01-17
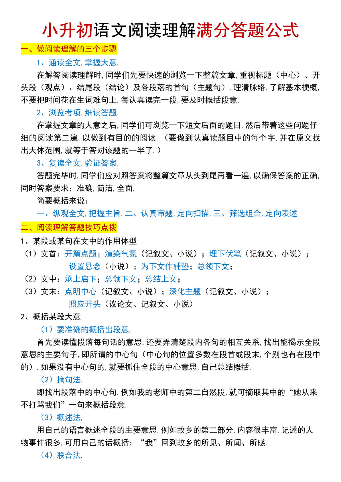
【六年级下册阅读理解答题技巧】六年级下册语文
六年级 > 六下语文
2026-01-17
【冲刺100分试卷】六年级下册语文
六年级 > 六下语文
2026-01-17
六下人教版单词表晨读晚默小纸条
六年级 > 六下语文
2026-03-11
【六年级下册文言文阅读真题达标练习卷】六年级下册语文
六年级 > 六下语文
2026-01-17
首页
上一页
...
24
25
26
下一页
末页
共 26 页
跳转
×