⚠️ 检测到异常访问行为
系统检测到您的访问模式异常,可能触发了安全保护机制
如果您是正常用户,请点击下方按钮继续访问
如需批量获取数据,请联系管理员授权
继续访问网站
首页
视频区
幼小衔接
▼
拼音启蒙
162
数学启蒙
144
学前检测
56
一年级
▼
一上语文
507
一下语文
363
一上数学
691
一下数学
366
二年级
▼
二上语文
271
二下语文
554
二上数学
572
二下数学
739
三年级
▼
三上语文
240
三下语文
539
三上数学
515
三下数学
594
三上英语
292
三下英语
329
四年级
▼
四上语文
763
四下语文
526
四上数学
842
四下数学
534
四上英语
310
四下英语
241
五年级
▼
五上语文
788
五下语文
599
五上数学
849
五下数学
506
五上英语
297
五下英语
325
六年级
▼
六上语文
750
六下语文
510
六上数学
853
六下数学
571
六上英语
397
六下英语
169
搜索
📢
鸡娃题库:永久免费分享小学1-6年级语文、数学、英语等教辅资源!
student_3***5
下载了
二年级上册数学必考19种类型思维应用题训练合集225道(48页 )
student_3***2
下载了
【期中复习:(1-4单元)课文填空梳理】五年级上册语文
student_h***7
下载了
六年级上册语文课课练
user_4***e
下载了
一年级下册语文第五单元测试卷 (3)
visitor_4***d
下载了
【第4单元检测卷 二】二年级下册语文
member_r***f
下载了
五年级下册数学单元知识点《冀教版》
member_s***p
下载了
人教版一年级下册数学第六单元测试卷
visitor_2***p
下载了
六年级上册数学【圆面积推导必考】
student_f***8
下载了
【默写小达人】六年级下册语文
member_i***0
下载了
2024年一年级上册人教数学第一单元拔尖检测卷
二下数学 (739条资源)
全部资源
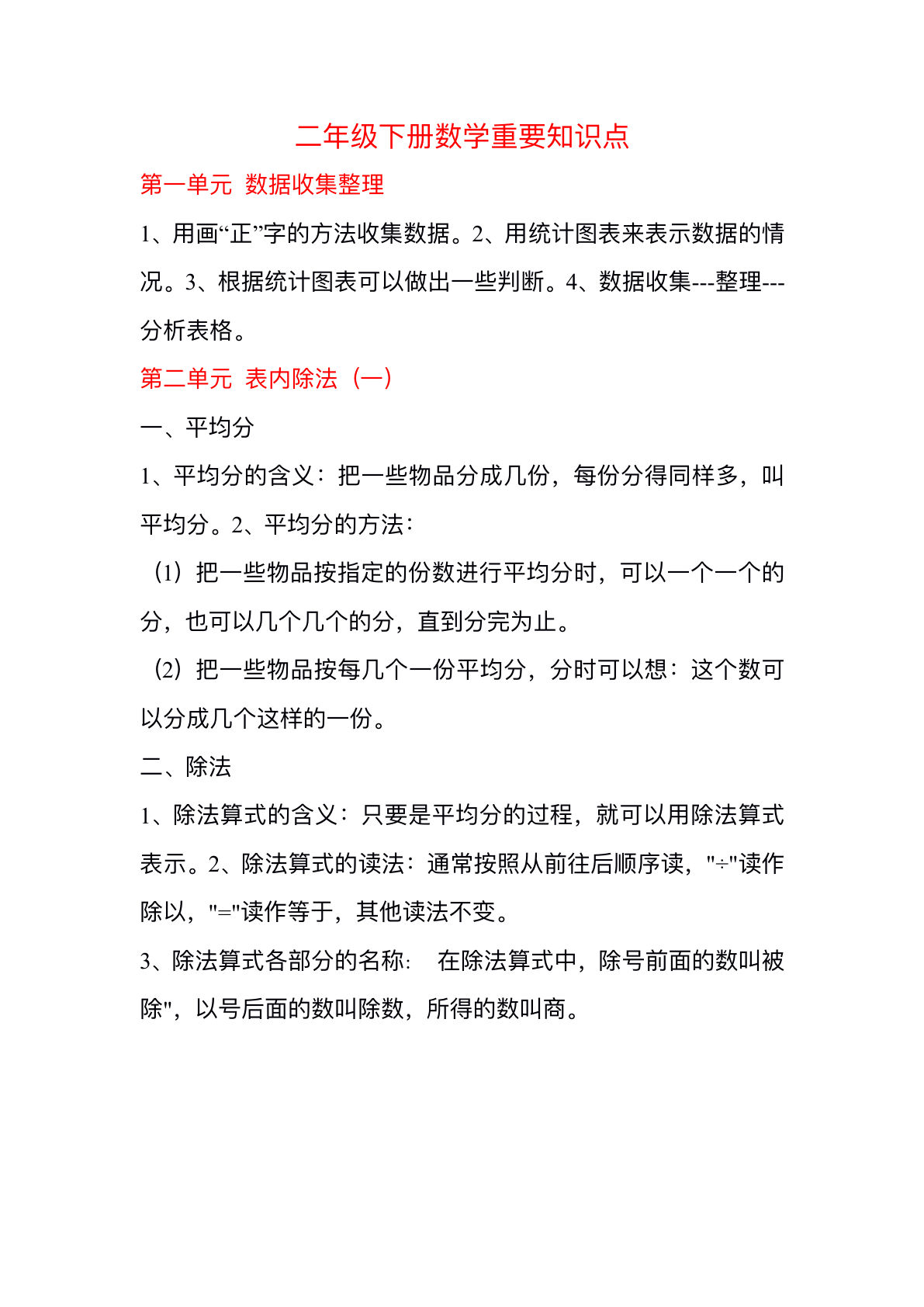
二年级下册数学【重要知识点】
二年级 > 二下数学
2026-01-14
二下册25年二年级数学下(SJ版)第三单元2】测试卷
二年级 > 二下数学
2026-01-14
24-25学年二年级下册人教版数学期末试卷五(含答案解析14页)
二年级 > 二下数学
2026-01-14
24-25学年二年级下册北师大版数学期末试卷三(含答案解析8页)
二年级 > 二下数学
2026-01-14
二年级下册冀教版数学【第二单元测试卷.2】
二年级 > 二下数学
2026-01-14
二年级下册数学【《带余数的除法》每日一练】
二年级 > 二下数学
2026-01-14
25春二年级下册西师版数学课时练 典中点
二年级 > 二下数学
2026-01-14
二年级下册数学【100内加减乘除混合运算、脱式竖式(100页)】
二年级 > 二下数学
2026-01-14
二年级下册北师大版数学【课时练-作业帮】
二年级 > 二下数学
2026-01-14
二下册2.7【计算题】表内有余数的除法2000题
二年级 > 二下数学
2026-01-14
二下册2.7【计算题】克与千克计算2000题
二年级 > 二下数学
2026-01-14
二年级下册青岛54制数学【第四单元检测卷.2】
二年级 > 二下数学
2026-01-14
二年级下册冀教版数学【期中考试试卷.1.】(1)
二年级 > 二下数学
2026-01-14
二年级下册数学【有余数的除法-竖式填空填方框专项练习题】
二年级 > 二下数学
2026-01-14
二年级下册数学试卷-《好卷专项》西师XS版
二年级 > 二下数学
2026-01-14
25春二年级下册数学第三单元拔尖检测卷---将一张彩纸
二年级 > 二下数学
2026-01-14
二年级下册数学【表内除法(2000题)】
二年级 > 二下数学
2026-01-14
二年级下册人教版数学【快乐通关卷】
二年级 > 二下数学
2026-01-14
25年二年级下册北师版数学期末测试卷 (3)
二年级 > 二下数学
2026-01-14
二年级下册数学【必练19种思维题合集(含答案85页)】
二年级 > 二下数学
2026-01-14
首页
上一页
1
2
3
4
5
...
下一页
末页
共 37 页
跳转
×