⚠️ 检测到异常访问行为
系统检测到您的访问模式异常,可能触发了安全保护机制
如果您是正常用户,请点击下方按钮继续访问
如需批量获取数据,请联系管理员授权
继续访问网站
首页
视频区
幼小衔接
▼
拼音启蒙
162
数学启蒙
144
学前检测
56
一年级
▼
一上语文
507
一下语文
369
一上数学
691
一下数学
366
二年级
▼
二上语文
271
二下语文
554
二上数学
572
二下数学
739
三年级
▼
三上语文
240
三下语文
540
三上数学
515
三下数学
594
三上英语
292
三下英语
329
四年级
▼
四上语文
763
四下语文
526
四上数学
842
四下数学
534
四上英语
310
四下英语
241
五年级
▼
五上语文
788
五下语文
599
五上数学
849
五下数学
506
五上英语
297
五下英语
325
六年级
▼
六上语文
750
六下语文
510
六上数学
853
六下数学
571
六上英语
397
六下英语
169
搜索
📢
鸡娃题库:永久免费分享小学1-6年级语文、数学、英语等教辅资源!
student_z***b
下载了
三年级上册语文第八单元达标测试卷2
student_z***k
下载了
三年级上册外研版三起点英语【期中测试卷3】
visitor_a***h
下载了
六年级上册语文【期末专项归类复习(字词、句子品析、课文内容、课外阅读)】
guest_w***2
下载了
五年级语文上册人教版《优翼新领程》单元作文导学
guest_7***4
下载了
五年级上册人教版数学【(答题卡)2024-2025学年第三次月考学能测试卷】
visitor_8***6
下载了
三年级上册英语期末质量测试卷《外研版》
user_7***u
下载了
【默写天天练】六年级下册语文
guest_2***g
下载了
【六年级下册常考易错题-诗词曲鉴赏检测卷(2)】六年级下册语文
visitor_m***b
下载了
四年级上册数学【期末总复习真题冲刺每日一练】
member_v***7
下载了
幼小衔接数学 综合练习15页
六上语文 (750条资源)
全部资源
六年级上册语文课时练:3 古诗词三首
六年级 > 六上语文
2026-01-17
【1-4单元选择题专项(答案解析)】六年级上册语文
六年级 > 六上语文
2026-01-17
六年级上册语文【单元句子仿写+小练笔(答案)】
六年级 > 六上语文
2026-01-17
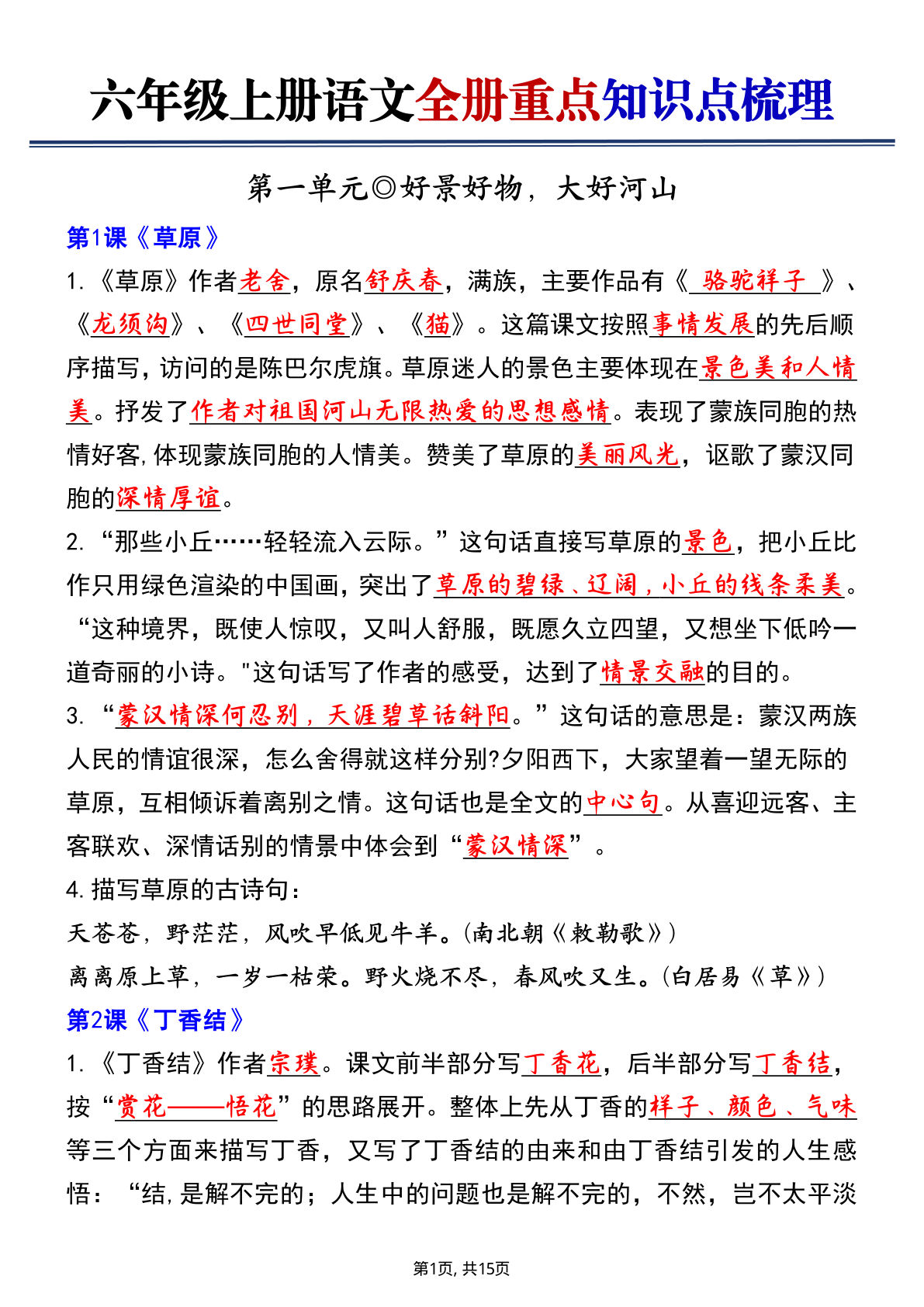
六年级上册语文【25秋-全册重点知识点梳理(空白+答案)】
六年级 > 六上语文
2026-01-17
【课时练】六年级上册语文
六年级 > 六上语文
2026-01-17
六年级上册语文【2025秋-第一单元测试卷(情境试题 )(含答案)】
六年级 > 六上语文
2026-01-17
【第二单元检测卷三】六年级上册语文
六年级 > 六上语文
2026-01-17
六年级上册语文期末作文押题+范文14页
六年级 > 六上语文
2026-01-18
【全册知识点梳理】六年级上册语文
六年级 > 六上语文
2026-01-17
六年级上册语文单元巩固练习
六年级 > 六上语文
2026-01-17
六年级上册语文全册1-8单元达标测试卷(含答案64页)
六年级 > 六上语文
2026-01-17
六年级上册语文【期末口语交际专题训练】(答案版)8页
六年级 > 六上语文
2026-01-17
【1-8单元核心考点汇总】六年级上册语文
六年级 > 六上语文
2026-01-17
【每日打卡字帖】六年级上册语文
六年级 > 六上语文
2026-01-17
六年级上册语文【词句段运用阅读知识点必背】
六年级 > 六上语文
2026-01-17
六年级上册语文期中压轴卷1
六年级 > 六上语文
2026-01-17
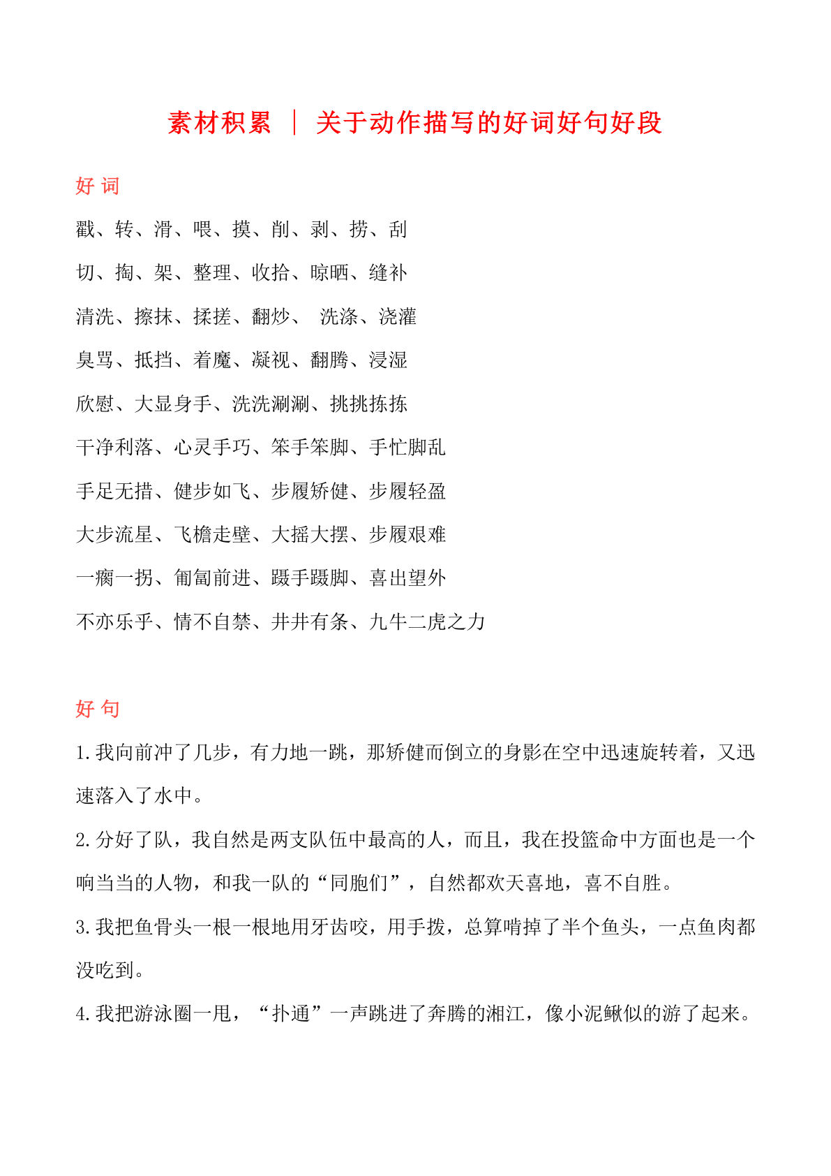
六上册?材积累|动作描写
六年级 > 六上语文
2026-01-17
六年级上册语文第五单元情境题单元测试
六年级 > 六上语文
2026-01-17
【期中综合检测卷-提升卷 (含答案)】六年级上册语文
六年级 > 六上语文
2026-01-17
【重点知识+课文理解】六年级上册语文
六年级 > 六上语文
2026-01-17
首页
上一页
...
28
29
30
31
32
...
下一页
末页
共 38 页
跳转
×