⚠️ 检测到异常访问行为
系统检测到您的访问模式异常,可能触发了安全保护机制
如果您是正常用户,请点击下方按钮继续访问
如需批量获取数据,请联系管理员授权
继续访问网站
首页
视频区
幼小衔接
▼
拼音启蒙
162
数学启蒙
144
学前检测
56
一年级
▼
一上语文
507
一下语文
363
一上数学
691
一下数学
366
二年级
▼
二上语文
271
二下语文
554
二上数学
572
二下数学
739
三年级
▼
三上语文
240
三下语文
539
三上数学
515
三下数学
594
三上英语
292
三下英语
329
四年级
▼
四上语文
763
四下语文
526
四上数学
842
四下数学
534
四上英语
310
四下英语
241
五年级
▼
五上语文
788
五下语文
599
五上数学
849
五下数学
506
五上英语
297
五下英语
325
六年级
▼
六上语文
750
六下语文
510
六上数学
853
六下数学
571
六上英语
397
六下英语
169
搜索
📢
鸡娃题库:永久免费分享小学1-6年级语文、数学、英语等教辅资源!
guest_f***u
下载了
【5-8单元课内句子专项练习】五年级上册语文
user_f***q
下载了
二年级下册语文期末复习计划清单
member_q***l
下载了
一年级上册数学期末测试卷2《北师版》
user_5***5
下载了
【五年级数学】【通用版】五年级下册数学长方体和正方体计算专训(空白版)
guest_e***0
下载了
五年级上册冀教版数学第四单元测试卷.1
user_3***3
下载了
【25春新-写字表生字组词造句12页】一年级下册语文
user_1***b
下载了
五上册??学英语常用短语汇总
user_n***p
下载了
【第一单元测试卷】二年级下册语文
visitor_3***4
下载了
※四年级下册数学 【苏教】【2025学年期中真题模拟卷】
user_6***x
下载了
五年级上册数学月考测试卷2《青岛54版》
六下数学 (571条资源)
全部资源
六年级下册数学课时《作业帮》北师大A4版
六年级 > 六下数学
2026-02-28
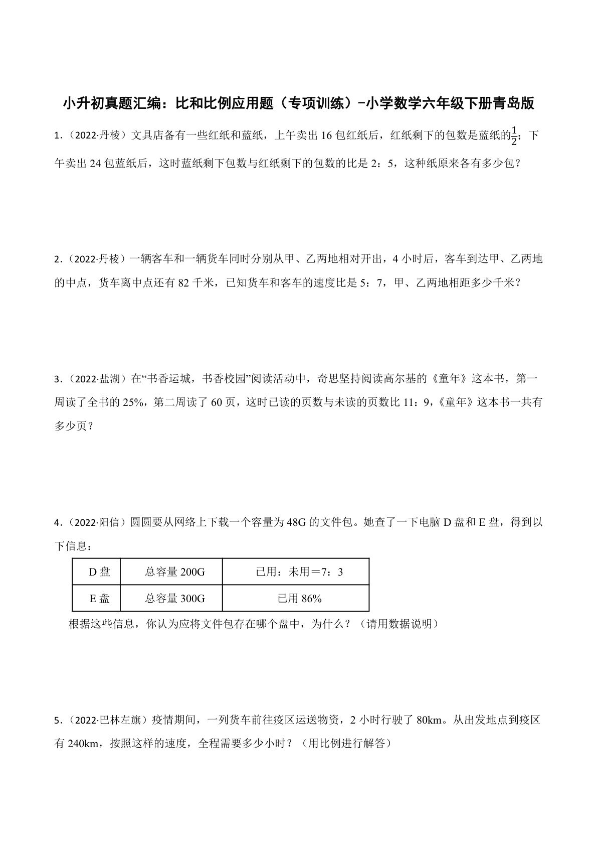
六年级下册真题汇编:比和比例应用题(专项训练)-小学数学六年级下册青岛版
六年级 > 六下数学
2026-01-18
六年级下册数学【冲刺计算每日一练】
六年级 > 六下数学
2026-01-18
六年级下册数学【常考易错应用题60道】
六年级 > 六下数学
2026-01-18
六年级数学下册第二单元圆柱与圆锥检测卷(提高卷)(含答案)苏教版
六年级 > 六下数学
2026-01-18
六年级下册苏教版数学【预习卡】
六年级 > 六下数学
2026-01-18
六年级下册苏教【六年级下册培优】模块06《分数的运算及应用》
六年级 > 六下数学
2026-01-18
六年级下册北师版数学【同步课本每日一练小纸条47天(含答案35页)】
六年级 > 六下数学
2026-01-18
六年级数学下册期中检测卷(提高卷)(卷二)(含答案)苏教版
六年级 > 六下数学
2026-01-18
《同步各类测试卷》人教版数学六年级下册同步各类测试卷1
六年级 > 六下数学
2026-02-22
解答题-比例-六年级数学下册专项突破测试(人教版)
六年级 > 六下数学
2026-01-18
首页
上一页
...
27
28
29
下一页
末页
共 29 页
跳转
×