⚠️ 检测到异常访问行为
系统检测到您的访问模式异常,可能触发了安全保护机制
如果您是正常用户,请点击下方按钮继续访问
如需批量获取数据,请联系管理员授权
继续访问网站
首页
视频区
幼小衔接
▼
拼音启蒙
162
数学启蒙
144
学前检测
56
一年级
▼
一上语文
507
一下语文
363
一上数学
691
一下数学
366
二年级
▼
二上语文
271
二下语文
554
二上数学
572
二下数学
739
三年级
▼
三上语文
240
三下语文
539
三上数学
515
三下数学
594
三上英语
292
三下英语
329
四年级
▼
四上语文
763
四下语文
526
四上数学
842
四下数学
534
四上英语
310
四下英语
241
五年级
▼
五上语文
788
五下语文
599
五上数学
849
五下数学
506
五上英语
297
五下英语
325
六年级
▼
六上语文
750
六下语文
510
六上数学
853
六下数学
571
六上英语
397
六下英语
169
搜索
📢
鸡娃题库:永久免费分享小学1-6年级语文、数学、英语等教辅资源!
guest_s***7
下载了
【短文阅读专项训练(附参考答案)(12篇)】一年级下册语文
guest_g***8
下载了
一年级下册语文第五单元测试卷 (3)
visitor_u***5
下载了
24-25学年二年级下册翼教版数学期末试卷五(含答案解析11页)
visitor_0***d
下载了
五年级下册语文 预习卡(带答案)
visitor_4***1
下载了
【期中复习1-4单元常考必背重点】二年级下册语文
guest_h***2
下载了
四年级下册青岛63制数学【第七单元测试卷.2】
user_o***1
下载了
【期末复习押题作文】四年级下册语文
guest_4***8
下载了
三年级上册语文第五单元拔尖测试卷2
user_1***7
下载了
五年级下册阅读理解与答题模板
visitor_2***s
下载了
二年级下册西师版数学【学霸期末100分】
五上语文 (788条资源)
全部资源
五年级上册语文【情境式看拼音写词语(答案)】
五年级 > 五上语文
2026-01-16
【2024秋-彩色课课贴】五年级上册语文
五年级 > 五上语文
2026-01-17
五年级上册语文【同步字(字帖)】
五年级 > 五上语文
2026-01-16
五年级上册语文【重难知识归纳】
五年级 > 五上语文
2026-01-16
五年级上册语文【期末测试卷5】
五年级 > 五上语文
2026-01-16
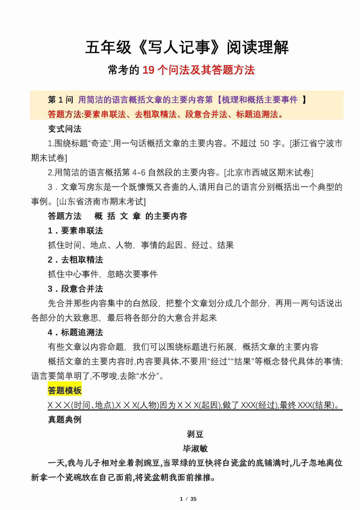
【写人记事阅读理解常考的19个问法及其答题方法】五年级上册语文
五年级 > 五上语文
2026-01-17
五年级上册语文【连词成句专项训练】
五年级 > 五上语文
2026-01-16
五年级上册语文古诗名言日积月累综合训练
五年级 > 五上语文
2026-01-16
五年级上册语文【单元重难点练习(答案)】
五年级 > 五上语文
2026-01-16
五年级上册语文【第二单元作文支架+优秀范文】
五年级 > 五上语文
2026-01-18
五年级上册语文【暑假诗词填空积累】
五年级 > 五上语文
2026-01-16
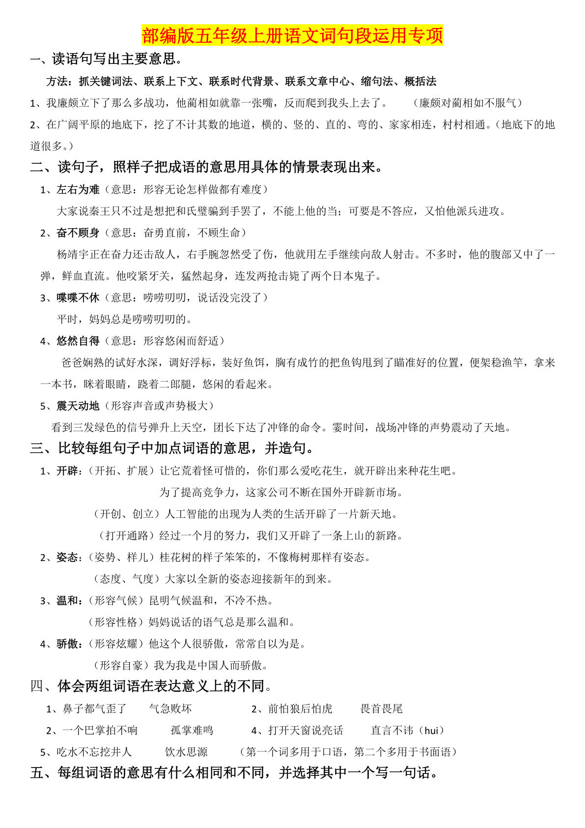
【词句段运用专项】五年级上册语文
五年级 > 五上语文
2026-01-17
【阅读理解与答题模板】五年级上册语文
五年级 > 五上语文
2026-01-17
【期中试卷】25秋五年级上册语文(基础卷01)(考试版A3)
五年级 > 五上语文
2026-01-16
五年级上册语文【单元重难点练习(空白)】
五年级 > 五上语文
2026-01-16
【期末选择题专训(空白)】五年级上册语文
五年级 > 五上语文
2026-01-17
五年级上册语文【期中期末必考-按课文内容填空及相关拓展分类复习(87页)】
五年级 > 五上语文
2026-01-16
【语文园地重点归纳】五年级上册语文
五年级 > 五上语文
2026-01-17
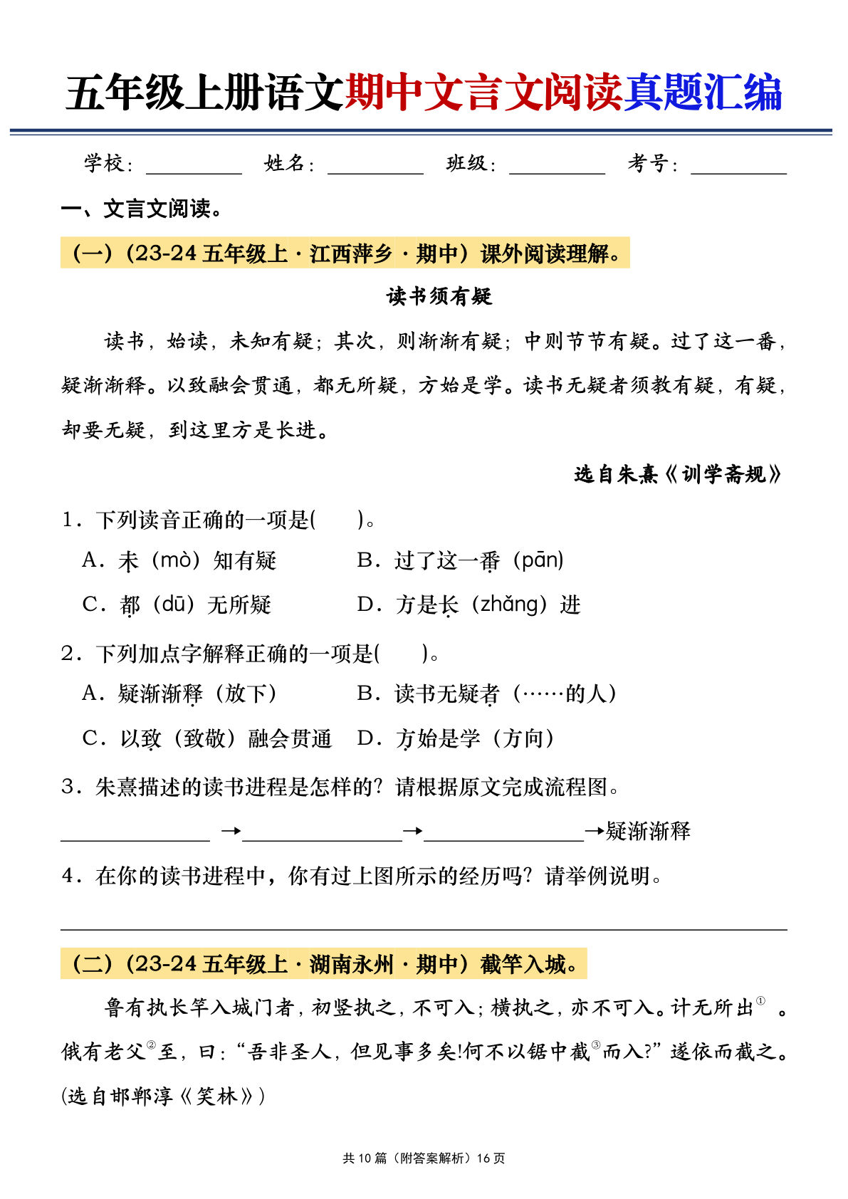
【期中文言文阅读真题汇编】五年级上册语文
五年级 > 五上语文
2026-01-17
五年级上册语文【期末复习语文园地专项训练(答案)】
五年级 > 五上语文
2026-01-16
首页
上一页
...
34
35
36
37
38
...
下一页
末页
共 40 页
跳转
×