⚠️ 检测到异常访问行为
系统检测到您的访问模式异常,可能触发了安全保护机制
如果您是正常用户,请点击下方按钮继续访问
如需批量获取数据,请联系管理员授权
继续访问网站
首页
视频区
幼小衔接
▼
拼音启蒙
162
数学启蒙
144
学前检测
56
一年级
▼
一上语文
507
一下语文
363
一上数学
691
一下数学
366
二年级
▼
二上语文
271
二下语文
554
二上数学
572
二下数学
739
三年级
▼
三上语文
240
三下语文
539
三上数学
515
三下数学
594
三上英语
292
三下英语
329
四年级
▼
四上语文
763
四下语文
526
四上数学
842
四下数学
534
四上英语
310
四下英语
241
五年级
▼
五上语文
788
五下语文
599
五上数学
849
五下数学
506
五上英语
297
五下英语
325
六年级
▼
六上语文
750
六下语文
510
六上数学
853
六下数学
571
六上英语
397
六下英语
169
搜索
📢
鸡娃题库:永久免费分享小学1-6年级语文、数学、英语等教辅资源!
guest_t***5
下载了
五年级上册青岛63制数学【第四单元简易方程(单元测试)常考易错题】
user_d***y
下载了
五年级下册人教版数学【必背知识点汇总】
guest_w***4
下载了
【24秋一年级上册数学期末总复习每日一练20天冲刺计划(20页)
guest_1***c
下载了
一年级上册通用版数学【附加题思维专项练习+答案】
member_5***n
下载了
【期中高频考点汇总】三年级下册语文(1)
visitor_1***l
下载了
六年级上册语文第六单元情境自测卷(一)
student_s***m
下载了
【快乐读书吧阅读周计划】二年级下册语文
member_6***8
下载了
每日晨读100句美文,139则名言,475条谚语,150个哲理成语
member_9***0
下载了
【期中复习26组按课文内容填空(期中复习小测)-含答案】四年级下册语文
visitor_q***i
下载了
【期末试卷(15)】五年级上册语文
四上语文 (763条资源)
全部资源
【第一次月考卷1】四年级上册语文
四年级 > 四上语文
2026-01-16
四上册??学3-6年级阅读理解万能答题公式(30页) (2)
四年级 > 四上语文
2026-01-16
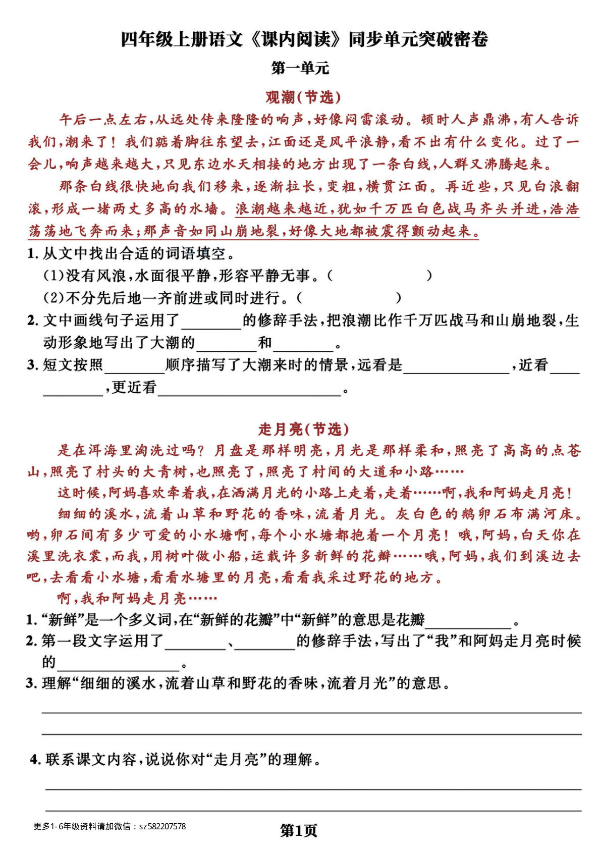
【课内阅读】四年级上册语文-同步单元突破密卷,经典选文逢考必出
四年级 > 四上语文
2026-01-16
首页
上一页
...
37
38
39
下一页
末页
共 39 页
跳转
×