⚠️ 检测到异常访问行为
系统检测到您的访问模式异常,可能触发了安全保护机制
如果您是正常用户,请点击下方按钮继续访问
如需批量获取数据,请联系管理员授权
继续访问网站
首页
视频区
幼小衔接
▼
拼音启蒙
162
数学启蒙
144
学前检测
56
一年级
▼
一上语文
507
一下语文
363
一上数学
691
一下数学
366
二年级
▼
二上语文
271
二下语文
554
二上数学
572
二下数学
739
三年级
▼
三上语文
240
三下语文
539
三上数学
515
三下数学
594
三上英语
292
三下英语
329
四年级
▼
四上语文
763
四下语文
526
四上数学
842
四下数学
534
四上英语
310
四下英语
241
五年级
▼
五上语文
788
五下语文
599
五上数学
849
五下数学
506
五上英语
297
五下英语
325
六年级
▼
六上语文
750
六下语文
510
六上数学
853
六下数学
571
六上英语
397
六下英语
169
搜索
📢
鸡娃题库:永久免费分享小学1-6年级语文、数学、英语等教辅资源!
visitor_6***g
下载了
2024-2025年一年级上册数学期末综合达标检测卷
student_2***9
下载了
三年级上册人教PEP版英语【24秋《53全优卷》】
guest_8***4
下载了
一年级上册语文彩色一课一贴
guest_g***s
下载了
六年级上册译林版英语【1-4单元知识清单】
visitor_5***9
下载了
【课外四大名著阅读-红楼梦真题讲解】六年级下册语文
member_6***7
下载了
【第八单元习作《漫画的启示》习作范文和名师点评(12篇)】五年级下册语文
user_4***6
下载了
二年级下册北师版数学【25春《53全优卷》】
member_5***1
下载了
二年级下册北师大版数学【思维导图】
student_l***7
下载了
五年级上册人教版数学【知识点汇总】
guest_2***d
下载了
三年级下册青岛54制数学【黄冈密卷情景真题卷】
五上数学 (849条资源)
全部资源
五年级上册数学【24秋-期末名校真题测试卷】
五年级 > 五上数学
2026-01-17
五年级上册数学小数乘法应用题专项练习《人教版》
五年级 > 五上数学
2026-01-17
北师大五年级上册册数学电子书电子课本
五年级 > 五上数学
2026-01-17
五年级上册数学【除数是两位数的除法计算题(专项训练)】
五年级 > 五上数学
2026-01-17
五年级上册苏教版数学【优佳好卷】
五年级 > 五上数学
2026-01-17
五年级上册人教版数学【期中专项:填空题提高篇(含答案)】
五年级 > 五上数学
2026-01-17
五年级上册人教版数学【24秋-53全优卷】
五年级 > 五上数学
2026-01-17
五年级上册人教版数学【2024秋-期末试卷】
五年级 > 五上数学
2026-01-17
五年级上册北师版数学【期末专项卷(答案)】
五年级 > 五上数学
2026-01-17
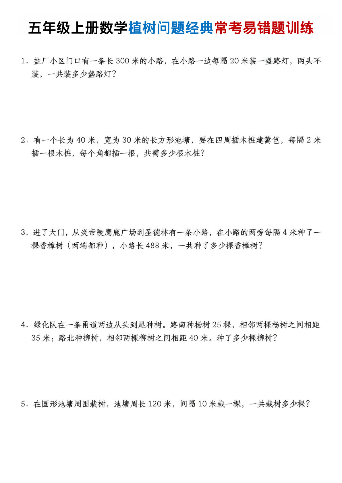
五年级上册数学植树问题经典常考易错题训练
五年级 > 五上数学
2026-01-17
五年级上册苏教版数学【一线调研卷】
五年级 > 五上数学
2026-01-17
五年级上册数学图形、位置与可能性专项测试卷《人教版》
五年级 > 五上数学
2026-01-17
五年级上册青岛54制数学【七彩口算题卡】
五年级 > 五上数学
2026-01-17
五年级上册北师版数学【第三单元倍数与因数-常考易错题汇编(单元测试)含答案】
五年级 > 五上数学
2026-01-17
五年级上册数学解决问题专项测试卷《冀教版》
五年级 > 五上数学
2026-01-17
五年级上册人教版数学【名师面对面】
五年级 > 五上数学
2026-01-17
五年级上册数学【小数简便计算三大拔高题型】
五年级 > 五上数学
2026-01-17
五年级上册青岛63制数学【期末试卷(8)】
五年级 > 五上数学
2026-01-17
五年级上册苏教版数学【期末复习(解析版)】
五年级 > 五上数学
2026-01-17
五年级上册青岛63制数学【期末测试卷1】
五年级 > 五上数学
2026-01-17
首页
上一页
...
40
41
42
43
下一页
末页
共 43 页
跳转
×