⚠️ 检测到异常访问行为
系统检测到您的访问模式异常,可能触发了安全保护机制
如果您是正常用户,请点击下方按钮继续访问
如需批量获取数据,请联系管理员授权
继续访问网站
首页
视频区
幼小衔接
▼
拼音启蒙
162
数学启蒙
144
学前检测
56
一年级
▼
一上语文
507
一下语文
363
一上数学
691
一下数学
366
二年级
▼
二上语文
271
二下语文
554
二上数学
572
二下数学
739
三年级
▼
三上语文
240
三下语文
539
三上数学
515
三下数学
594
三上英语
292
三下英语
329
四年级
▼
四上语文
763
四下语文
526
四上数学
842
四下数学
534
四上英语
310
四下英语
241
五年级
▼
五上语文
788
五下语文
599
五上数学
849
五下数学
506
五上英语
297
五下英语
325
六年级
▼
六上语文
750
六下语文
510
六上数学
853
六下数学
571
六上英语
397
六下英语
169
搜索
📢
鸡娃题库:永久免费分享小学1-6年级语文、数学、英语等教辅资源!
visitor_0***m
下载了
三年级下册西师版数学【期末冲刺试卷(1)】
visitor_r***t
下载了
六年级上册北师大版数学【第四单元测试卷2】
student_g***9
下载了
四年级上册苏教版数学【第三单元 检测卷二】
user_k***q
下载了
四年级上册西师版数学第三单元课时训练
visitor_7***2
下载了
五年级下册数学【口算练习题(小数乘整数等,共800题)】
student_4***f
下载了
三年级下册苏教版数学【学霸提高班教材拓展延伸】
member_x***e
下载了
六年级上册译林版英语【期末专项-专题09 完形填空20篇专项训练】
visitor_6***c
下载了
【2024-2025学年期末考试调研卷】六年级上册语文
visitor_j***8
下载了
【期末专项情景默写40组】四年级下册语文
student_1***5
下载了
五年级上册冀教版英语【期中专项突破卷-句型与情景(含答案)】
三下语文 (539条资源)
全部资源
26春新三年级下册语文写字表每日打卡字帖(5字版)11页
三年级 > 三下语文
2026-02-11
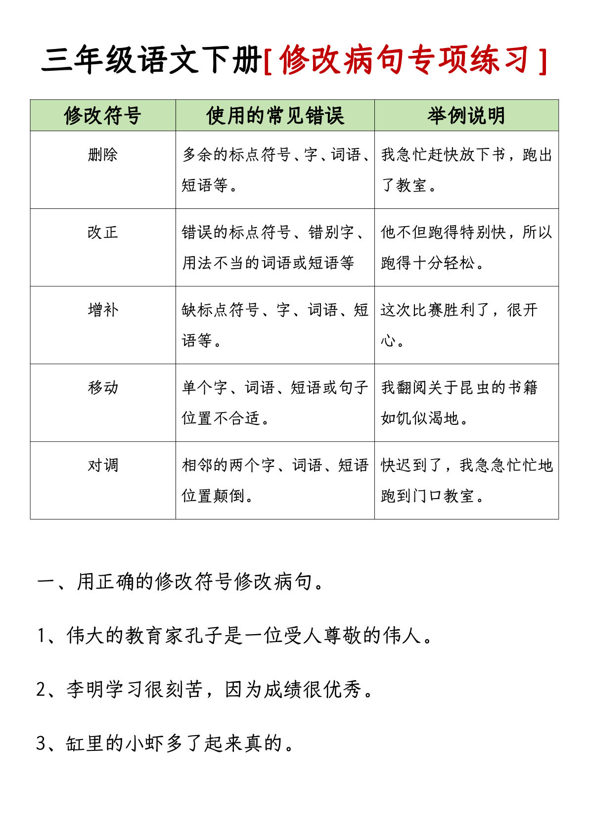
【修改病句专项练习-附答案】三年级下册语文
三年级 > 三下语文
2026-01-15
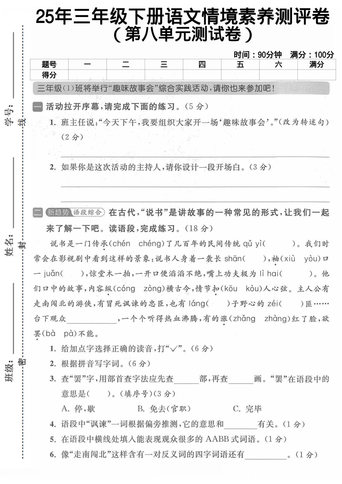
人教版三年级下册语文第八单元测试卷5
三年级 > 三下语文
2026-01-15
26年春三年级寒假阅读理解每日一练
三年级 > 三下语文
2026-01-30
26春三年级下册语文预习单+巩固练习(参考答案)
三年级 > 三下语文
2026-01-18
【期末复习:1-8单元重点知识点归纳】三年级下册语文
三年级 > 三下语文
2026-01-15
【期末复习易错选择题(100道)】三年级下册语文
三年级 > 三下语文
2026-01-15
【赢在课堂课时作业】三年级下册语文
三年级 > 三下语文
2026-01-15
【1-8单元常考句子仿写汇总(14页)】三年级下册语文
三年级 > 三下语文
2026-01-15
【期末复习阅读理解每日一练】三年级下册语文
三年级 > 三下语文
2026-01-15
【1-8单元八大考点默写单】三年级下册语文
三年级 > 三下语文
2026-01-15
【期中真题测试卷.4】三年级下册语文
三年级 > 三下语文
2026-01-15
【句子专项拔高】三年级下册语文
三年级 > 三下语文
2026-01-15
25年三年级下册语文第五单元测试卷 (3)
三年级 > 三下语文
2026-01-15
三下册年级语文【背诵默写一览表】
三年级 > 三下语文
2026-01-15
【1-8单元高频考点通关密卷】三年级下册语文
三年级 > 三下语文
2026-01-15
【期末情境题精选卷(5套)】三年级下册语文
三年级 > 三下语文
2026-01-15
26春三年级下册语文1-27课识字表写字表生字组词(16页)
三年级 > 三下语文
2026-02-15
【第三单元情境题自测卷(含答案)】三年级下册语文
三年级 > 三下语文
2026-01-15
【期末真题测试卷(含答案6页)】三年级下册语文
三年级 > 三下语文
2026-01-15
首页
上一页
...
4
5
6
7
8
...
下一页
末页
共 27 页
跳转
×