⚠️ 检测到异常访问行为
系统检测到您的访问模式异常,可能触发了安全保护机制
如果您是正常用户,请点击下方按钮继续访问
如需批量获取数据,请联系管理员授权
继续访问网站
首页
视频区
幼小衔接
▼
拼音启蒙
162
数学启蒙
144
学前检测
56
一年级
▼
一上语文
507
一下语文
363
一上数学
691
一下数学
366
二年级
▼
二上语文
271
二下语文
554
二上数学
572
二下数学
739
三年级
▼
三上语文
240
三下语文
539
三上数学
515
三下数学
594
三上英语
292
三下英语
329
四年级
▼
四上语文
763
四下语文
526
四上数学
842
四下数学
534
四上英语
310
四下英语
241
五年级
▼
五上语文
788
五下语文
599
五上数学
849
五下数学
506
五上英语
297
五下英语
325
六年级
▼
六上语文
750
六下语文
510
六上数学
853
六下数学
571
六上英语
397
六下英语
169
搜索
📢
鸡娃题库:永久免费分享小学1-6年级语文、数学、英语等教辅资源!
student_j***4
下载了
四年级上册数学月考测试卷二《冀教版》
guest_0***a
下载了
六下册??二单元:百分数(二)——课后打卡(空白)人教版
guest_9***i
下载了
【期末复习:情景古诗(含答案)】四年级上册语文
member_c***o
下载了
四年级下册青岛63制数学【第五单元测试卷.1】
visitor_k***l
下载了
五上册??学英语基础知识大全(通用版本)
user_j***4
下载了
25年苏教版二年级下册数学期末测试卷 (2)
user_8***0
下载了
【写字表3】三年级下册语文
member_9***3
下载了
五上册12张图搞定小学英语语法
guest_2***f
下载了
【每课常考知识点】四年级上册语文
member_w***r
下载了
24-25五年级下册青岛63版数学期末试卷四(含答案18页)
六上语文 (750条资源)
全部资源
【第六单元综合测试A卷】六年级上册语文
六年级 > 六上语文
2026-01-17
【考点与重难点精析】六年级上册语文
六年级 > 六上语文
2026-01-17
六年级上册语文期末复习十大专项专项练习
六年级 > 六上语文
2026-01-17
2025秋六年级上册语文《多音字》练习附答案
六年级 > 六上语文
2026-01-17
六年级上册语文【期末考试重点】
六年级 > 六上语文
2026-01-17
六上册【暑假必备】小学1-6年级上下全册古诗练习字帖(243页) (2)
六年级 > 六上语文
2026-01-17
【期末专项:课内阅读】六年级上册语文
六年级 > 六上语文
2026-01-17
六年级上册语文【快乐读书吧《童年》阅读测试题】
六年级 > 六上语文
2026-01-17
25秋六年级上册语文课文必背内容背诵闯关表7页
六年级 > 六上语文
2026-01-17
六年级上册语文【第3单元习作:________让生活更美好】
六年级 > 六上语文
2026-01-17
【第六单元核心考点清单】六年级上册语文
六年级 > 六上语文
2026-01-17
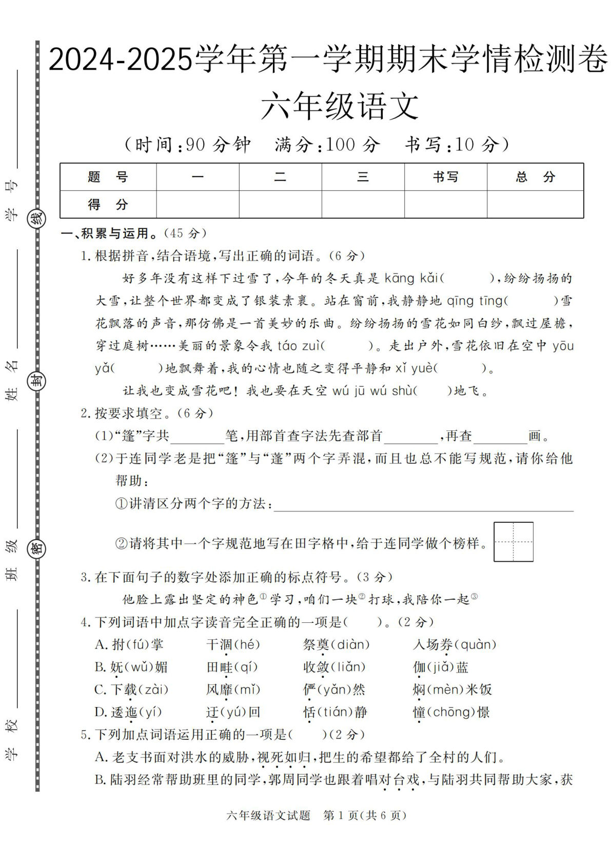
【2025学年期末学情检测卷】六年级上册语文
六年级 > 六上语文
2026-01-17
六年级上册语文高频考点知识汇总
六年级 > 六上语文
2026-01-17
六年级上册《语文 期中冲刺卷》
六年级 > 六上语文
2026-01-17
六上册【古诗文背诵记录表】六年级语文
六年级 > 六上语文
2026-01-17
【期末基础知识专项攻略.2】六年级上册语文
六年级 > 六上语文
2026-01-17
【第八单元核心考点清单】六年级上册语文
六年级 > 六上语文
2026-01-17
【1-8单元同步作文范文】六年级上册语文
六年级 > 六上语文
2026-01-17
【阅读与写作《核心素养阅读周周清》】六年级上册语文
六年级 > 六上语文
2026-01-17
六年级上册语文【第4单元习作:笔尖流出的故事】
六年级 > 六上语文
2026-01-17
首页
上一页
...
4
5
6
7
8
...
下一页
末页
共 38 页
跳转
×