⚠️ 检测到异常访问行为
系统检测到您的访问模式异常,可能触发了安全保护机制
如果您是正常用户,请点击下方按钮继续访问
如需批量获取数据,请联系管理员授权
继续访问网站
首页
视频区
幼小衔接
▼
拼音启蒙
162
数学启蒙
144
学前检测
56
一年级
▼
一上语文
507
一下语文
363
一上数学
691
一下数学
366
二年级
▼
二上语文
271
二下语文
554
二上数学
572
二下数学
739
三年级
▼
三上语文
240
三下语文
539
三上数学
515
三下数学
594
三上英语
292
三下英语
329
四年级
▼
四上语文
763
四下语文
526
四上数学
842
四下数学
534
四上英语
310
四下英语
241
五年级
▼
五上语文
788
五下语文
599
五上数学
849
五下数学
506
五上英语
297
五下英语
325
六年级
▼
六上语文
750
六下语文
510
六上数学
853
六下数学
571
六上英语
397
六下英语
169
搜索
📢
鸡娃题库:永久免费分享小学1-6年级语文、数学、英语等教辅资源!
guest_s***b
下载了
【归类培优】综合与实践(冀教版)六年级数学下册(含答案)
member_o***f
下载了
四年级上册青岛54制数学【第八、九单元测试卷】
student_t***7
下载了
【25年第七单元学习单】一年级下册语文
guest_7***9
下载了
四年级上册人教PEP版英语【25年秋新-国庆假期作业(5天)】
visitor_6***t
下载了
新西师版二年级上册数学课时练第三单元+第1课时+用厘米做单位量长度(分层作业)数学西师大版二年级上册
member_l***o
下载了
六年级上册数学(青岛63)知识重点汇总
user_p***2
下载了
五年级上册冀教版英语【期中测试卷3】
student_f***6
下载了
五年级下册语文一课一练26春《53天天练》语文五下
visitor_3***3
下载了
三年级上册数学【暑假思维训练题80道(答案)】
visitor_p***8
下载了
【24秋-知识盘点】六年级上册语文
一上数学 (691条资源)
全部资源
一年级上册苏教版数学【25秋-好卷】
一年级 > 一上数学
2026-01-14
24秋冀教版一年级上册数学同步课时练第四单元4.4 7,6加几
一年级 > 一上数学
2026-01-14
一年级上册数学数与运算专项测试卷《苏教版》
一年级 > 一上数学
2026-01-14
一年级上册数学课内每日计算小纸条(23天含答案15页)
一年级 > 一上数学
2026-01-14
总复习+图形与几何(分层作业)-一年级上册数学同步练习(青岛版63学制·2024秋)
一年级 > 一上数学
2026-01-14
24秋西师版一年级上册数学课时练作业本一课一练(第四单元)14页
一年级 > 一上数学
2026-01-14
一年级上册数学第五单元拔尖测试卷《青岛54版》
一年级 > 一上数学
2026-01-14
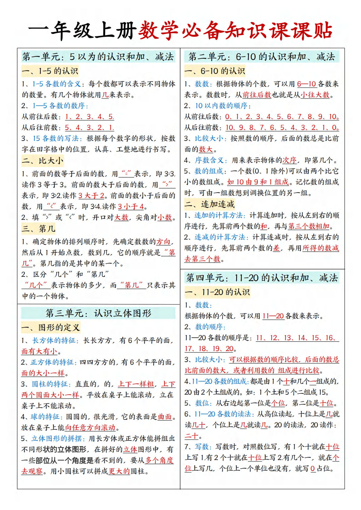
一年级上册人教版数学【必备知识课课贴】
一年级 > 一上数学
2026-01-14
一年级上册年级数学方向位置专项练习(含答案5页)
一年级 > 一上数学
2026-01-14
一年级上册数学第五单元测试卷《苏教版》
一年级 > 一上数学
2026-01-14
一年级上册数学期末模拟测试卷6《西师版》
一年级 > 一上数学
2026-01-14
10.19【10以内混合加减比大小】一年级上册数学
一年级 > 一上数学
2026-01-14
24秋苏教版一年级上册数学第五单元
一年级 > 一上数学
2026-01-14
24秋苏教版一年级数学上册第二单元测试卷含答案8页
一年级 > 一上数学
2026-01-14
一年级上册北师大版数学【25秋-53全优卷】
一年级 > 一上数学
2026-01-14
一年级上册通用版数学【数的组成专项练习】
一年级 > 一上数学
2026-01-14
24秋西师版一年级上册数学期中学业质量测评卷
一年级 > 一上数学
2026-01-14
25年一年级上册人教版数学期中综合素养卷
一年级 > 一上数学
2026-01-14
一年级上册数学第五单元测试卷《冀教版》2
一年级 > 一上数学
2026-01-14
一年级上册数学【看图列式综合练习卷20套(20页)】
一年级 > 一上数学
2026-01-14
首页
上一页
...
5
6
7
8
9
...
下一页
末页
共 35 页
跳转
×