⚠️ 检测到异常访问行为
系统检测到您的访问模式异常,可能触发了安全保护机制
如果您是正常用户,请点击下方按钮继续访问
如需批量获取数据,请联系管理员授权
继续访问网站
首页
视频区
幼小衔接
▼
拼音启蒙
162
数学启蒙
144
学前检测
56
一年级
▼
一上语文
507
一下语文
363
一上数学
691
一下数学
366
二年级
▼
二上语文
271
二下语文
554
二上数学
572
二下数学
739
三年级
▼
三上语文
240
三下语文
539
三上数学
515
三下数学
594
三上英语
292
三下英语
329
四年级
▼
四上语文
763
四下语文
526
四上数学
842
四下数学
534
四上英语
310
四下英语
241
五年级
▼
五上语文
788
五下语文
599
五上数学
849
五下数学
506
五上英语
297
五下英语
325
六年级
▼
六上语文
750
六下语文
510
六上数学
853
六下数学
571
六上英语
397
六下英语
169
搜索
📢
鸡娃题库:永久免费分享小学1-6年级语文、数学、英语等教辅资源!
visitor_8***5
下载了
六年级上册英语(译林版)单元考点梳理表(语音+单词+句型)
guest_1***6
下载了
【课内阅读理解(一课一练)】五年级下册语文
visitor_8***w
下载了
五年级上册语文【1-8单元作文范文】
user_t***9
下载了
三年级下册苏教版数学【期中测试卷7】
guest_8***r
下载了
【26春三年级下册语文快乐读书吧寓意总结《伊索寓言》《克雷洛夫寓言》《中国古代寓言》24页
member_d***4
下载了
三年级下册人教PEP版英语【2025春新版-单词英汉互译小纸条】
member_s***3
下载了
三年级上册语文暑假作业-课外阅读
member_b***b
下载了
2024-2025学年六年级语文下册六年级下册情境卷(一)(答题卡)
guest_s***3
下载了
【期中真题检测卷.4】四年级上册语文
visitor_b***9
下载了
四年级下册冀教版数学【全易通知识清单】
全部资源
【25春-期中押题卷5套】四年级下册语文
四年级 > 四下语文
2026-01-16
二年级下册数学【100以内加减乘除-每日计算练习】
二年级 > 二下数学
2026-01-14
三年级上册青岛54版数学第四单元真题测试卷2
三年级 > 三上数学
2026-01-15
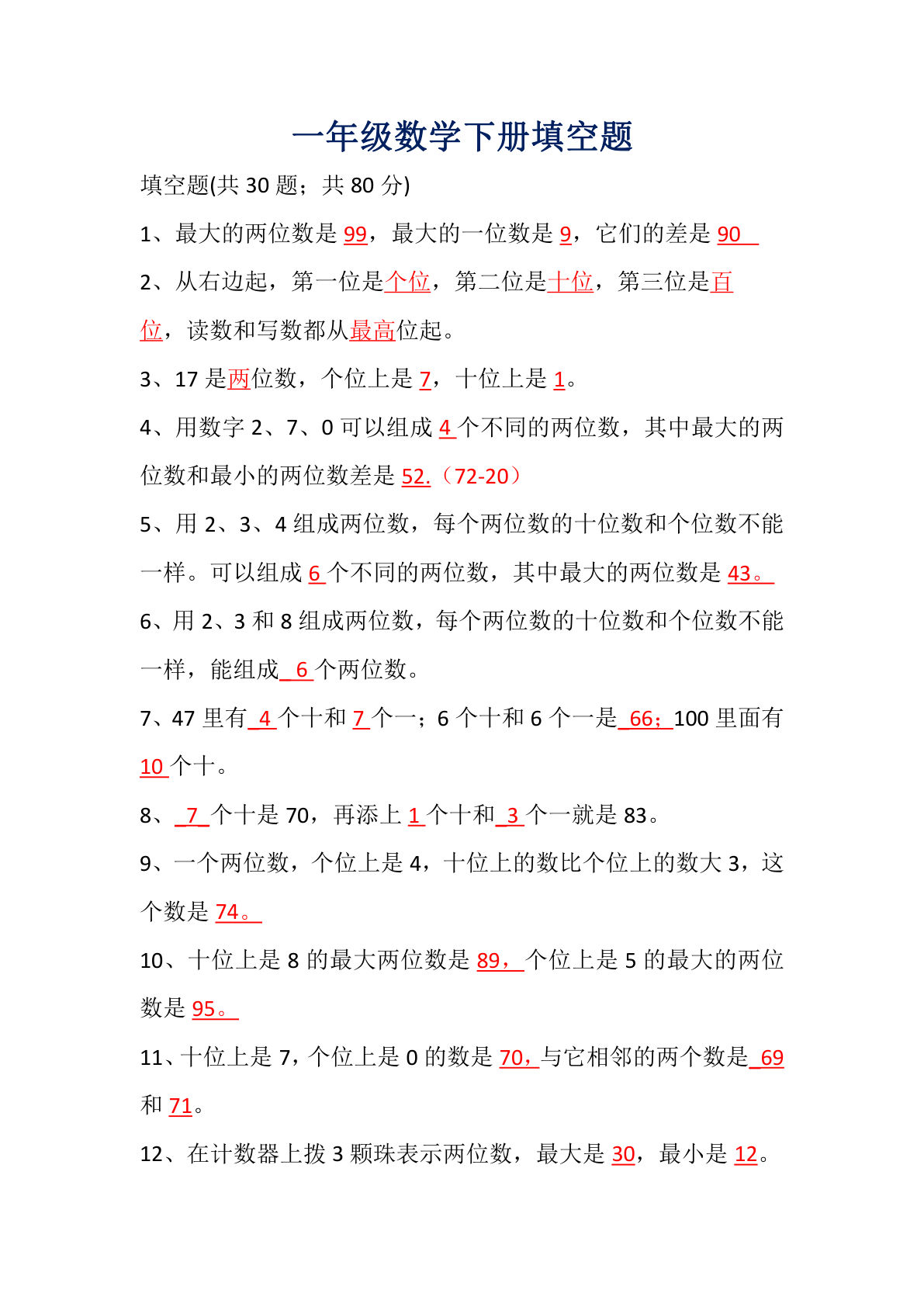
一年级下册数学【填空题】
一年级 > 一下数学
2026-01-14
六年级下册牛津上海版英语【一课一练- Module3 Unit9 Reusing things含答案解析】
六年级 > 六下英语
2026-01-18
六年级下册人教精通版英语【典中点(课时练+默写卡+测试卷)】
六年级 > 六下英语
2026-01-18
三年级上册数学知识点汇总
三年级 > 三上数学
2026-01-15
三年级下册人教版数学【期中复习专项训练—《竖式计算》】
三年级 > 三下数学
2026-01-15
五年级上册数学第四单元测试卷1《人教版》
五年级 > 五上数学
2026-01-17
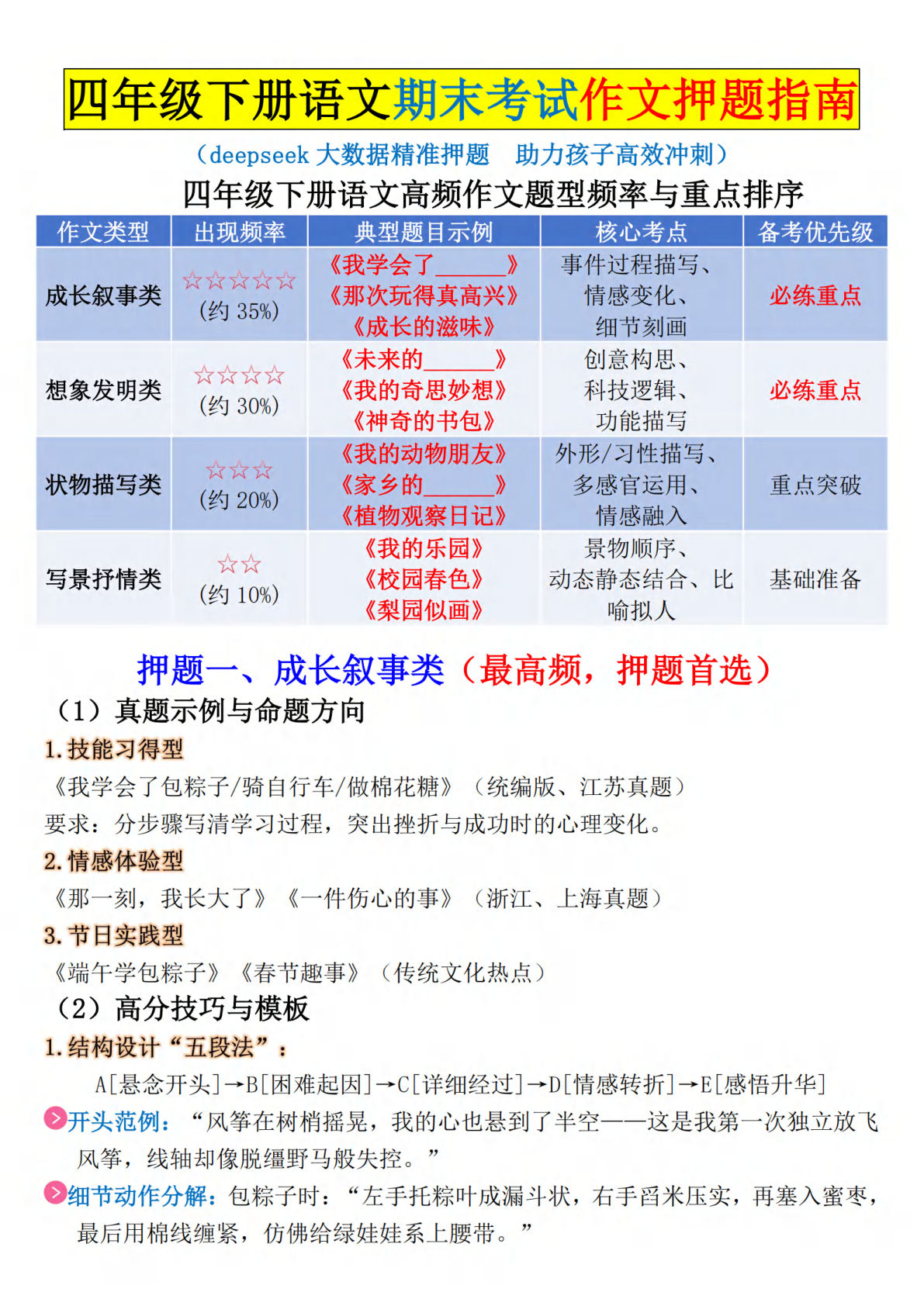
【期末考试作文押题指南及范文】四年级下册语文
四年级 > 四下语文
2026-01-16
5-7岁数学每日一练60页
幼小衔接 > 数学启蒙
2026-01-13
人教版二年级下册数学第五单页测试卷 (3)
二年级 > 二下数学
2026-01-14
【每课看拼音写词语】四年级下册语文
四年级 > 四下语文
2026-01-16
5.23 二年级下册数学列综合算式专项练习
二年级 > 二下数学
2026-01-14
六年级下册数学【圆柱与圆锥六大题型+解题技巧】
六年级 > 六下数学
2026-01-18
二年级下册人教版数学【1-8单元必背知识点汇总】
二年级 > 二下数学
2026-01-14
五年级上册青岛63制数学【第四单元测试卷1】
五年级 > 五上数学
2026-01-17
三年级上册数学混合运算脱式计算(10页).pdf
三年级 > 三上数学
2026-01-15
五年级上册数学全册必背知识公式大全8页
五年级 > 五上数学
2026-01-17
六上册??文晨读1-45(更新至5月15日)
六年级 > 六上语文
2026-01-17
首页
上一页
...
826
827
828
829
830
...
下一页
末页
共 839 页
跳转
×