⚠️ 检测到异常访问行为
系统检测到您的访问模式异常,可能触发了安全保护机制
如果您是正常用户,请点击下方按钮继续访问
如需批量获取数据,请联系管理员授权
继续访问网站
首页
视频区
幼小衔接
▼
拼音启蒙
162
数学启蒙
144
学前检测
56
一年级
▼
一上语文
507
一下语文
363
一上数学
691
一下数学
366
二年级
▼
二上语文
271
二下语文
554
二上数学
572
二下数学
739
三年级
▼
三上语文
240
三下语文
539
三上数学
515
三下数学
594
三上英语
292
三下英语
329
四年级
▼
四上语文
763
四下语文
526
四上数学
842
四下数学
534
四上英语
310
四下英语
241
五年级
▼
五上语文
788
五下语文
599
五上数学
849
五下数学
506
五上英语
297
五下英语
325
六年级
▼
六上语文
750
六下语文
510
六上数学
853
六下数学
571
六上英语
397
六下英语
169
搜索
📢
鸡娃题库:永久免费分享小学1-6年级语文、数学、英语等教辅资源!
visitor_u***3
下载了
2024-2025学年五年级下语文期中综合素养提升卷
member_q***b
下载了
【25新定版三年级上册语文写字表生字练字帖(拼音描红笔顺组词250字)25页
student_p***6
下载了
2025青岛63一年级下册数学第四单元拔尖测试卷1
user_l***j
下载了
五年级上册语文【期末测试卷5】
user_4***2
下载了
25年春二年级下册人教版数学(1-9单元拔尖卷)35页
visitor_b***f
下载了
幼小衔接简易数学计算
student_o***7
下载了
【全册重点、考点归纳整理】五年级上册语文
member_9***r
下载了
24年一年级上册语文期末测试卷--子女
user_9***2
下载了
26春三年级下册外研版拔尖特训答案与解析英语
student_t***3
下载了
【课后词语表默写及情景式填空(18页)】四年级下册语文
全部资源
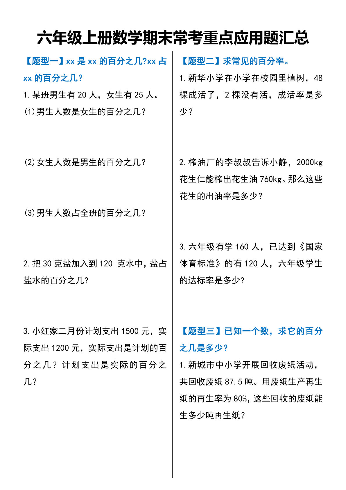
六年级上册数学【期末常考重点应用题汇总】
六年级 > 六上数学
2026-01-17
【句型专项训练】五年级下册语文
五年级 > 五下语文
2026-01-18
24年一年级上册语文期末拔尖检测卷-xiao ke dou
一年级 > 一上语文
2026-01-13
五年级下册数学期中复习·终极压轴版(解析版)苏教版51页
五年级 > 五下数学
2026-01-17
三年级上册数学倒水问题和倒油问题专项训
三年级 > 三上数学
2026-01-15
七大能力练习册-观察能力
幼小衔接 > 数学启蒙
2026-01-13
三年级下册数学一课一练《西师版》
三年级 > 三下数学
2026-03-24
五年级上册西师版数学【期末试卷(4)】
五年级 > 五上数学
2026-01-17
【1-8单元考点默写单】四年级下册语文
四年级 > 四下语文
2026-01-16
二年级下册人教版数学【黄冈密卷】
二年级 > 二下数学
2026-01-14
三年级上册人教PEP版英语【2024秋-单元测试卷】
三年级 > 三上英语
2026-01-15
六年级下册数学【创新计算小超市(口算、脱式、解方程)】
六年级 > 六下数学
2026-01-18
【2024秋-期中押题卷】一年级上册语文
一年级 > 一上语文
2026-01-13
六年级数学下册期中测试高频考点卷(卷一)(含答案)人教版
六年级 > 六下数学
2026-01-18
六年级下册沪教牛津版英语【英汉互译小纸条】
六年级 > 六下英语
2026-01-18
四年级上册英语期末拔尖测试卷《外研版》
四年级 > 四上英语
2026-01-16
四年级下册青岛63制数学【25春《53全优卷》】
四年级 > 四下数学
2026-01-16
四年级下册北师大版数学【53全优卷】
四年级 > 四下数学
2026-01-16
2024北师大版一年级数学上册第一单元试卷 (含答案5页)
一年级 > 一上数学
2026-01-14
【期末复习字词+单元通关】四年级上册语文
四年级 > 四上语文
2026-01-15
首页
上一页
...
832
833
834
835
836
...
下一页
末页
共 839 页
跳转
×