⚠️ 检测到异常访问行为
系统检测到您的访问模式异常,可能触发了安全保护机制
如果您是正常用户,请点击下方按钮继续访问
如需批量获取数据,请联系管理员授权
继续访问网站
首页
视频区
幼小衔接
▼
拼音启蒙
162
数学启蒙
144
学前检测
56
一年级
▼
一上语文
507
一下语文
363
一上数学
691
一下数学
366
二年级
▼
二上语文
271
二下语文
554
二上数学
572
二下数学
739
三年级
▼
三上语文
240
三下语文
539
三上数学
515
三下数学
594
三上英语
292
三下英语
329
四年级
▼
四上语文
763
四下语文
526
四上数学
842
四下数学
534
四上英语
310
四下英语
241
五年级
▼
五上语文
788
五下语文
599
五上数学
849
五下数学
506
五上英语
297
五下英语
325
六年级
▼
六上语文
750
六下语文
510
六上数学
853
六下数学
571
六上英语
397
六下英语
169
搜索
📢
鸡娃题库:永久免费分享小学1-6年级语文、数学、英语等教辅资源!
member_x***k
下载了
六年级上册青岛版数学【2024-2025学年期末教研室检测卷】
member_1***4
下载了
三年级上册英语专项训练《译林版》
visitor_7***7
下载了
24秋青岛54版一年级上册数学课时练:总复习+20以内数的认识(分层作业)
guest_6***y
下载了
【木头马阅读小卷】六年级下册语文
guest_3***8
下载了
六年级下册数学【圆柱与圆锥专项练习(30道)】
member_j***a
下载了
五年级上册英语期末测试卷2《冀教版》
user_4***g
下载了
二年级上册苏教版数学【25秋-1-6单元知识总结思维导图】
visitor_6***l
下载了
三上册升三英语暑假预习必背知识汇总通用版
student_x***8
下载了
三年级上册北师大版数学【第三单元真题测试卷3】
user_0***z
下载了
【看图写话每日一练小单】一年级下册语文
全部资源
第19讲 应用题(二)—四年级下册奥数
四年级 > 四下数学
2026-01-16
三下册年级北师版数学【寒假复习试题】
三年级 > 三下数学
2026-01-15
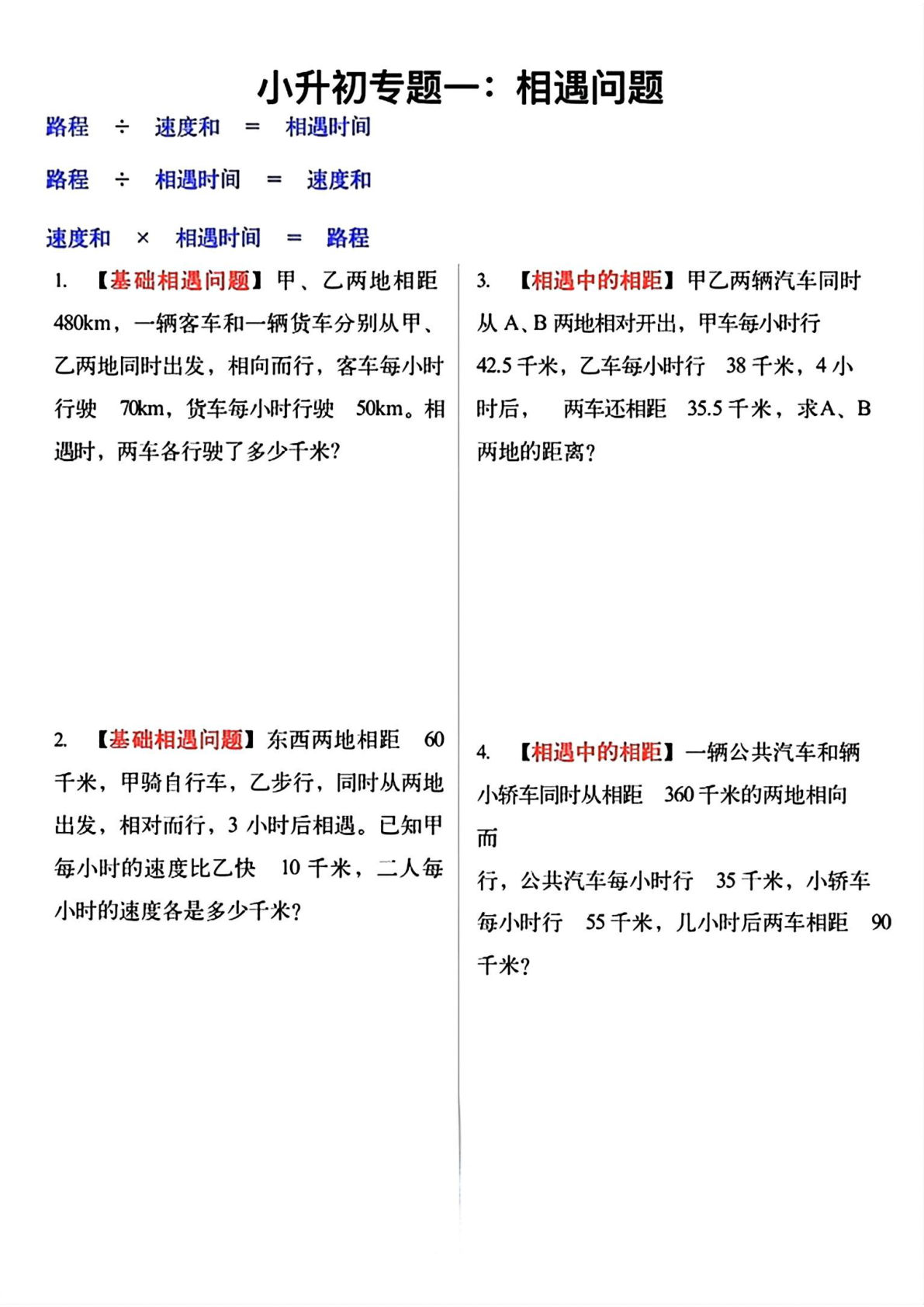
六年级下册数学【必考应用题12大专题(空白)】
六年级 > 六下数学
2026-01-18
六年级上册快乐读书吧考点总结
六年级 > 六上语文
2026-01-17
首页
上一页
...
837
838
839
下一页
末页
共 839 页
跳转
×