⚠️ 检测到异常访问行为
系统检测到您的访问模式异常,可能触发了安全保护机制
如果您是正常用户,请点击下方按钮继续访问
如需批量获取数据,请联系管理员授权
继续访问网站
首页
视频区
幼小衔接
▼
拼音启蒙
162
数学启蒙
144
学前检测
56
一年级
▼
一上语文
507
一下语文
363
一上数学
691
一下数学
366
二年级
▼
二上语文
271
二下语文
554
二上数学
572
二下数学
739
三年级
▼
三上语文
240
三下语文
539
三上数学
515
三下数学
594
三上英语
292
三下英语
329
四年级
▼
四上语文
763
四下语文
526
四上数学
842
四下数学
534
四上英语
310
四下英语
241
五年级
▼
五上语文
788
五下语文
599
五上数学
849
五下数学
506
五上英语
297
五下英语
325
六年级
▼
六上语文
750
六下语文
510
六上数学
853
六下数学
571
六上英语
397
六下英语
169
搜索
📢
鸡娃题库:永久免费分享小学1-6年级语文、数学、英语等教辅资源!
member_9***y
下载了
【期中复习:课内阅读训练(真题题目版)】五年级上册语文 (1)
user_s***3
下载了
24-25五年级下册西师版数学期末试卷五(含答案17页)
user_c***k
下载了
六下册【阅读理解常考题型答题技巧】4-6年级语文
member_u***i
下载了
六年级下册数学【总复习专题:统计4 含答案 5页】
guest_l***a
下载了
【期中复习专项练习(八大考点)】五年级上册语文
guest_f***0
下载了
三年级上册语文【期末复习十大专项练习】
guest_0***6
下载了
四上册??学英语【30天学会自然拼读】
guest_u***4
下载了
六年级上册人教版数学【单元课课贴】
visitor_h***8
下载了
【关联词练习】三年级下册语文
user_3***b
下载了
一年级下册数学【100以内的数计算题专项】
四上语文 (763条资源)
全部资源
【根据意思写成语.1】四年级上册语文
四年级 > 四上语文
2026-01-16
【每课课内句子仿写】四年级上册语文
四年级 > 四上语文
2026-01-16
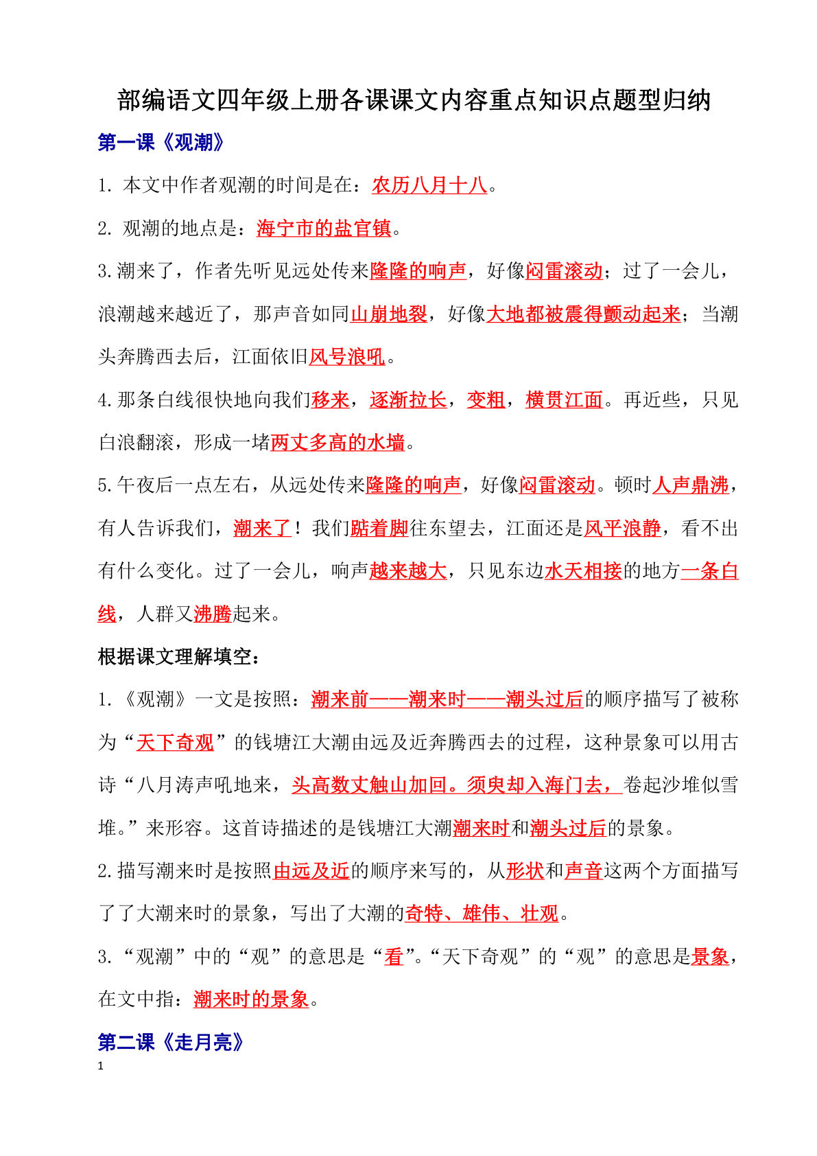
【课文内容重点知识点】四年级上册语文
四年级 > 四上语文
2026-01-16
【第六单元检测卷.2】四年级上册语文
四年级 > 四上语文
2026-01-16
四年级上册语文【暑假衔接必背词语积累(根据意思写成语)】
四年级 > 四上语文
2026-01-15
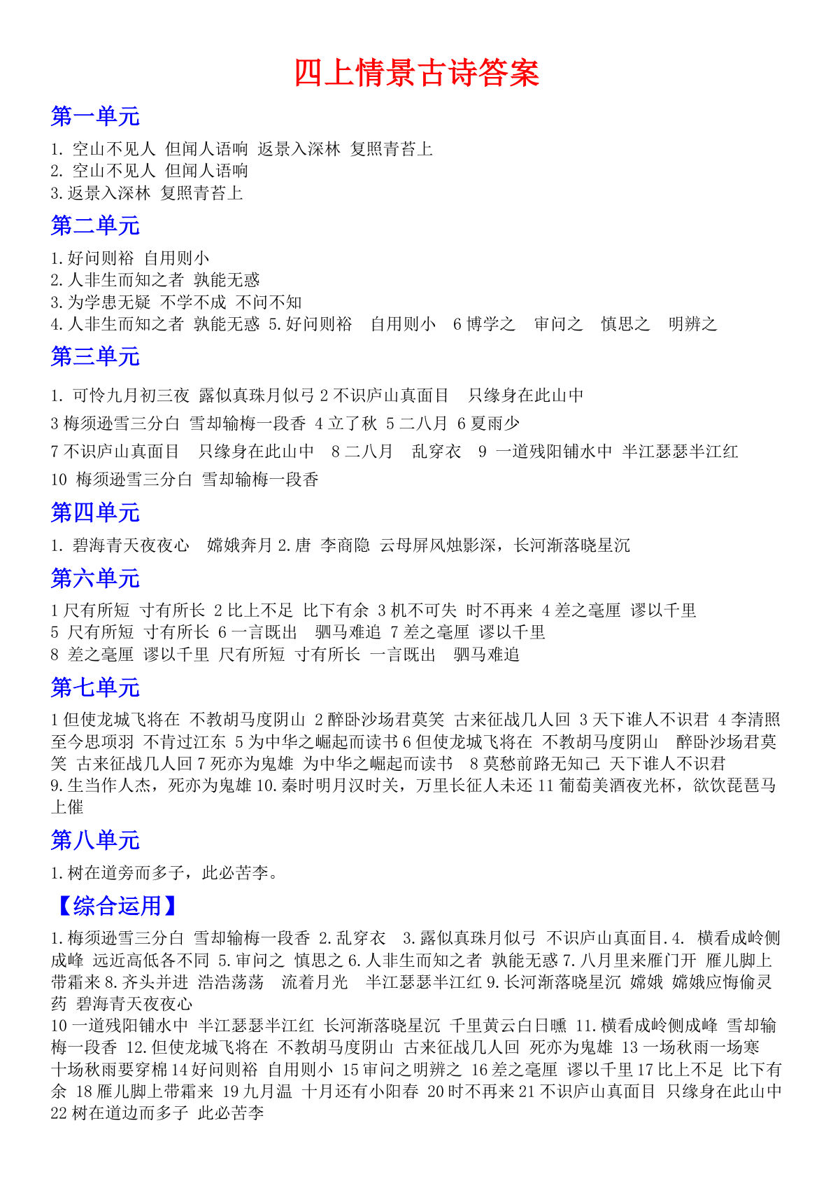
【情景古诗专项(答案)】四年级上册语文
四年级 > 四上语文
2026-01-16
【第一单元检测卷.2】四年级上册语文
四年级 > 四上语文
2026-01-16
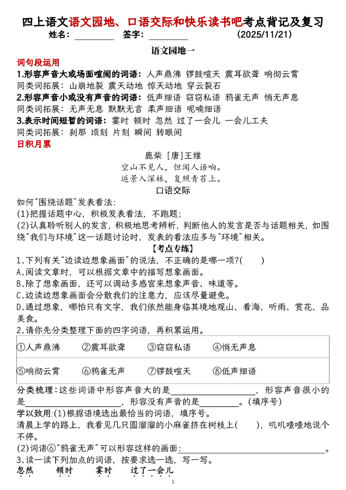
四年级上册语文语文园地、口语交际和快乐读书吧考点背记及复习12页
四年级 > 四上语文
2026-01-15
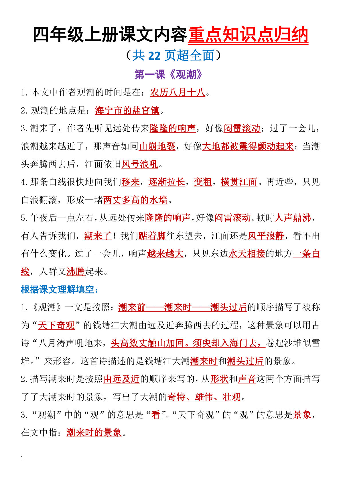
【全册课文内容重要知识点归纳】四年级上册语文
四年级 > 四上语文
2026-01-16
【1-8单元考点总结(空白)】四年级上册语文
四年级 > 四上语文
2026-01-16
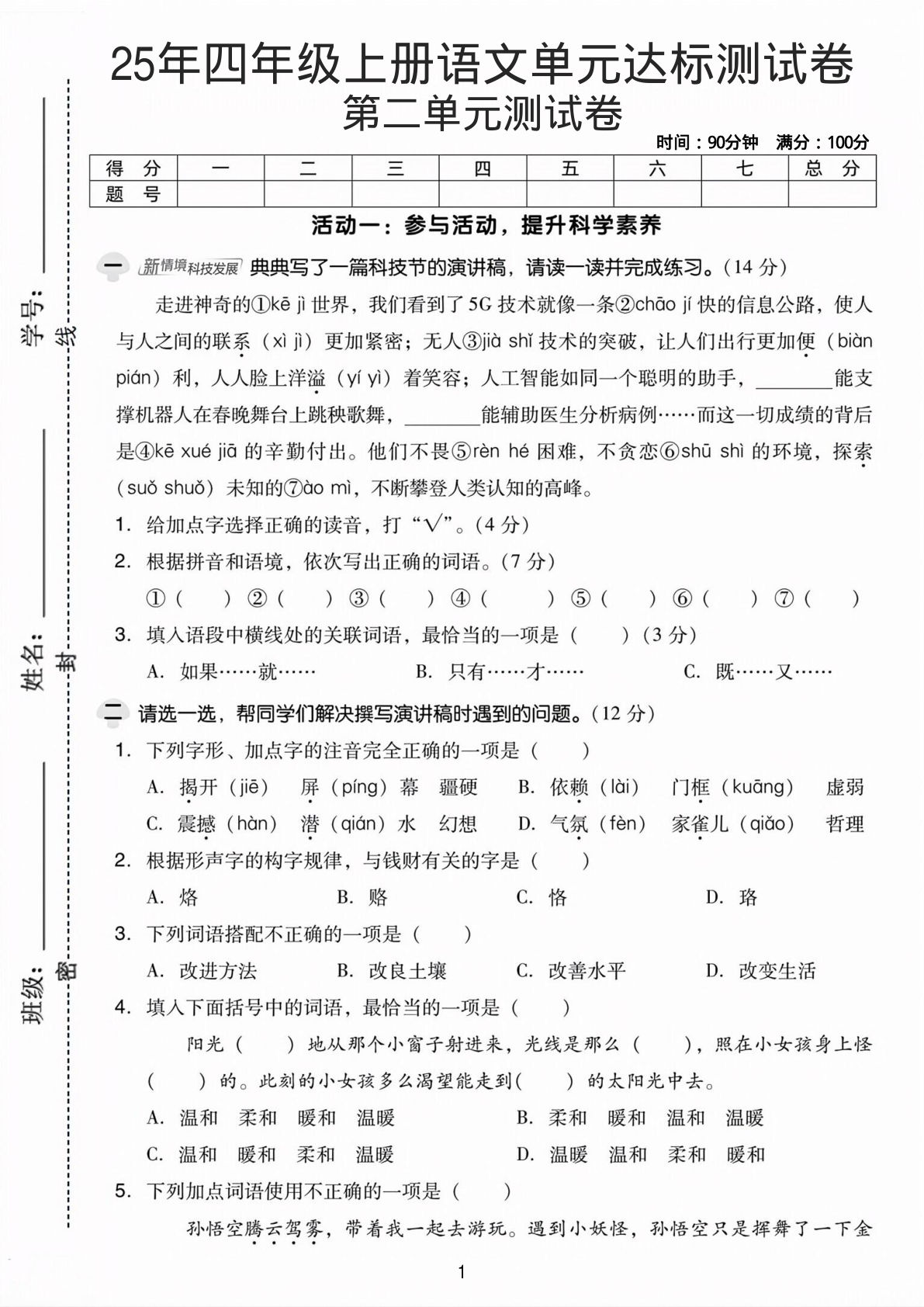
25年四年级上册语文第二单元达标测试卷——走进神奇的
四年级 > 四上语文
2026-01-15
四上册每日晨读--21天打卡内容
四年级 > 四上语文
2026-01-16
【25新四年级上册语文课文词语专项训练情景默写(含答案30页)
四年级 > 四上语文
2026-01-15
25年四年级上册语文期中素养达标卷
四年级 > 四上语文
2026-01-15
【期末作文押题】四年级上册语文期末作文押题15篇
四年级 > 四上语文
2026-01-15
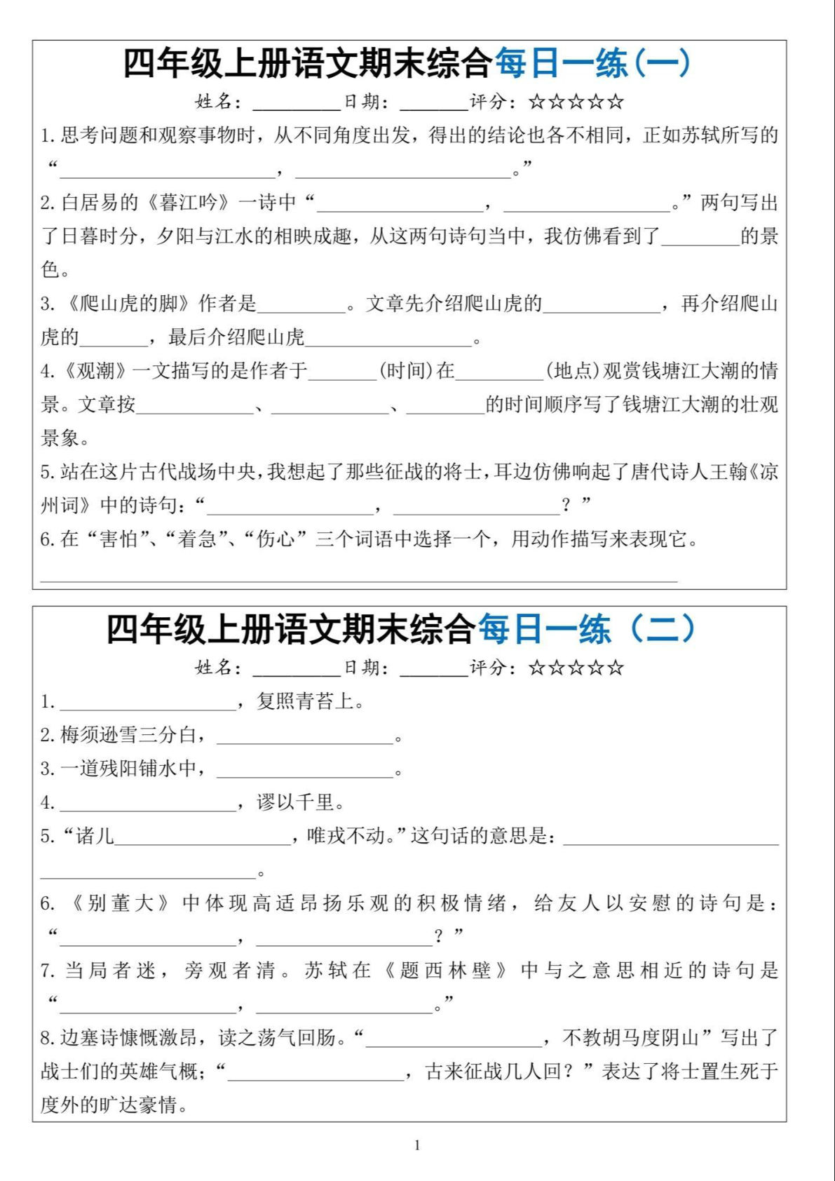
四年级上册语文期末综合每天一练(十天))
四年级 > 四上语文
2026-01-16
四年级上册语文1-8单元默写通关训练(含答案20页)
四年级 > 四上语文
2026-01-15
四年级上册语文期中复习句子仿写汇总梳理
四年级 > 四上语文
2026-01-15
新版四年级语文上册义务教育教科书电子书电子课本
四年级 > 四上语文
2026-01-16
【第七单元检测卷.1】四年级上册语文
四年级 > 四上语文
2026-01-16
首页
上一页
1
2
3
...
下一页
末页
共 39 页
跳转
×