⚠️ 检测到异常访问行为
系统检测到您的访问模式异常,可能触发了安全保护机制
如果您是正常用户,请点击下方按钮继续访问
如需批量获取数据,请联系管理员授权
继续访问网站
首页
视频区
幼小衔接
▼
拼音启蒙
162
数学启蒙
144
学前检测
56
一年级
▼
一上语文
507
一下语文
363
一上数学
691
一下数学
366
二年级
▼
二上语文
271
二下语文
554
二上数学
572
二下数学
739
三年级
▼
三上语文
240
三下语文
539
三上数学
515
三下数学
594
三上英语
292
三下英语
329
四年级
▼
四上语文
763
四下语文
526
四上数学
842
四下数学
534
四上英语
310
四下英语
241
五年级
▼
五上语文
788
五下语文
599
五上数学
849
五下数学
506
五上英语
297
五下英语
325
六年级
▼
六上语文
750
六下语文
510
六上数学
853
六下数学
571
六上英语
397
六下英语
169
搜索
📢
鸡娃题库:永久免费分享小学1-6年级语文、数学、英语等教辅资源!
visitor_i***0
下载了
六年级上册语文1-8单元考点与重难点题型精梳
visitor_h***x
下载了
四年级上册人教版数学【24秋《53全优卷》】
user_6***0
下载了
一年级下册数学期末重点专项复习卷 (2)
guest_5***l
下载了
六年级下册外研版三起点英语【黄冈课后小作业】
guest_2***4
下载了
二年级上册数学解决问题专项测试卷《北师版》
student_8***0
下载了
三年级下册青岛63制数学【课时练《培优练》】
student_2***0
下载了
六年级下册冀教版英语【黄冈小复习】
user_2***o
下载了
三年级下册北师数学期中考试 (3)
student_g***n
下载了
【25秋四年级上册语文1-8单元基础知识默写单(含答案18页)
visitor_a***5
下载了
六年级下册数学高频常考易错真题汇编:专题05 追击问题(一)
四上语文 (763条资源)
全部资源
四年级上册语文期中测试卷2
四年级 > 四上语文
2026-01-15
【期中复习:课内知识点归纳与训练】四年级上册语文
四年级 > 四上语文
2026-01-16
【古诗文及名言谚语情境默写(50题)】四年级上册语文
四年级 > 四上语文
2026-01-16
四年级上册语文【暑假衔接题练习12篇】
四年级 > 四上语文
2026-01-15
【期末试卷(12)】四年级上册语文
四年级 > 四上语文
2026-01-16
【期中复习:1-4单元归纳(知识点)】四年级上册语文
四年级 > 四上语文
2026-01-16
【2024-2025学年第一学期期末检测卷】四年级上册语文
四年级 > 四上语文
2026-01-16
【阅读专项提升-专题14.阅读中的主观表述题】四年级上册语文
四年级 > 四上语文
2026-01-16
四年级上册语文期末复习重点知识点(必背)16页
四年级 > 四上语文
2026-01-15
【期中高频考点复习1-4单元专项练习】四年级上册语文
四年级 > 四上语文
2026-01-16
四上册每日晨读——历史篇+小古文+科普篇
四年级 > 四上语文
2026-01-16
四年级上册语文第五单元测试卷1
四年级 > 四上语文
2026-01-15
【2024-2025学年第一学期期末考点密押卷】四年级上册语文
四年级 > 四上语文
2026-01-16
四年级上册语文期中测试卷1
四年级 > 四上语文
2026-01-15
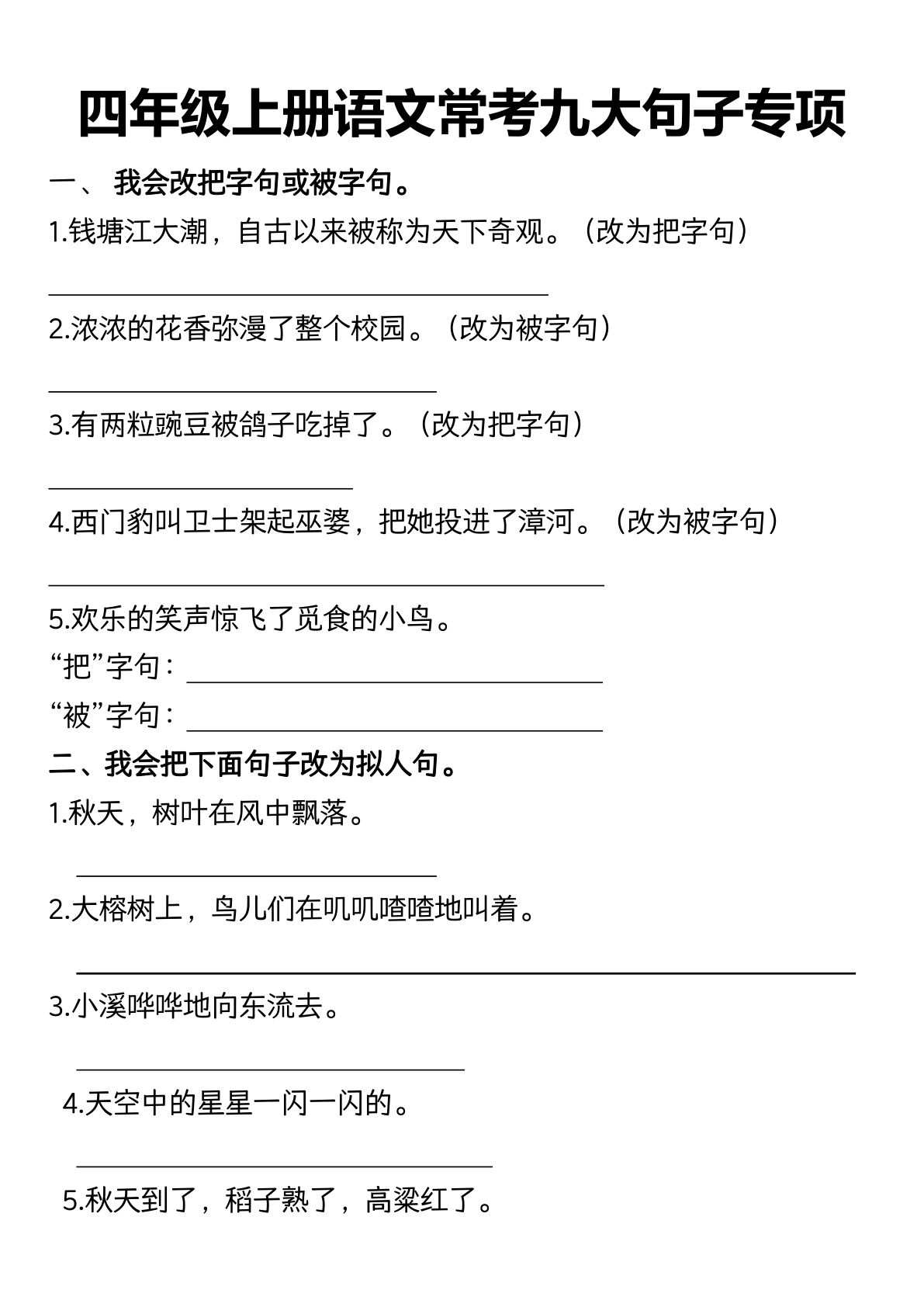
【常考九大句子专项】四年级上册语文
四年级 > 四上语文
2026-01-16
四年级上册语文 全册一课一练(含答案)
四年级 > 四上语文
2026-01-15
四年级上册语文第18课《牛和鹅》重点及主题归纳
四年级 > 四上语文
2026-01-16
【期中情境测评卷及答案】四年级上册语文pdf
四年级 > 四上语文
2026-01-16
四年级上册语文按课文内容填空及相关拓展(含答案60页)
四年级 > 四上语文
2026-01-15
四年级上册语文句子、综合实践专项测试卷
四年级 > 四上语文
2026-01-15
首页
上一页
...
8
9
10
11
12
...
下一页
末页
共 39 页
跳转
×