⚠️ 检测到异常访问行为
系统检测到您的访问模式异常,可能触发了安全保护机制
如果您是正常用户,请点击下方按钮继续访问
如需批量获取数据,请联系管理员授权
继续访问网站
首页
视频区
幼小衔接
▼
拼音启蒙
162
数学启蒙
144
学前检测
56
一年级
▼
一上语文
507
一下语文
363
一上数学
691
一下数学
366
二年级
▼
二上语文
271
二下语文
554
二上数学
572
二下数学
739
三年级
▼
三上语文
240
三下语文
539
三上数学
515
三下数学
594
三上英语
292
三下英语
329
四年级
▼
四上语文
763
四下语文
526
四上数学
842
四下数学
534
四上英语
310
四下英语
241
五年级
▼
五上语文
788
五下语文
599
五上数学
849
五下数学
506
五上英语
297
五下英语
325
六年级
▼
六上语文
750
六下语文
510
六上数学
853
六下数学
571
六上英语
397
六下英语
169
搜索
📢
鸡娃题库:永久免费分享小学1-6年级语文、数学、英语等教辅资源!
student_b***5
下载了
四年级下册沪教牛津版英语【书写达标英语天天练】
student_j***x
下载了
24秋西师版一年级上册数学第三单元学业质量测评卷
member_1***k
下载了
四年级上册英语第四周拔尖测试卷《PEP版》
visitor_v***5
下载了
五年级上册青岛54制数学【期末测试卷3】
visitor_4***e
下载了
五上册??学语文阅读理解不同题型答题技巧汇总+练习题(含答案67页)
member_i***h
下载了
【1-6年级课本必背闯关表】小学下册语文
visitor_k***6
下载了
25年三年级上册语文期末真题卷精选1
user_4***w
下载了
【期末学情检测卷】五年级上册语文
guest_6***3
下载了
六年级数学下册:8. 图形的位置与运动(青岛63版 含答案)
member_4***s
下载了
【期末复习单】五年级下册语文
四上语文 (763条资源)
全部资源
四年级上册语文课后练习题参考答案31页
四年级 > 四上语文
2026-01-15
四年级上册语文【期末复习1-8单元考点总结(空白)】
四年级 > 四上语文
2026-01-15
【25秋四年级上册语文期末押题模拟测试卷五套(含答案25页)
四年级 > 四上语文
2026-01-15
【彩色一课一贴(可裁剪)】四年级上册语文
四年级 > 四上语文
2026-01-16
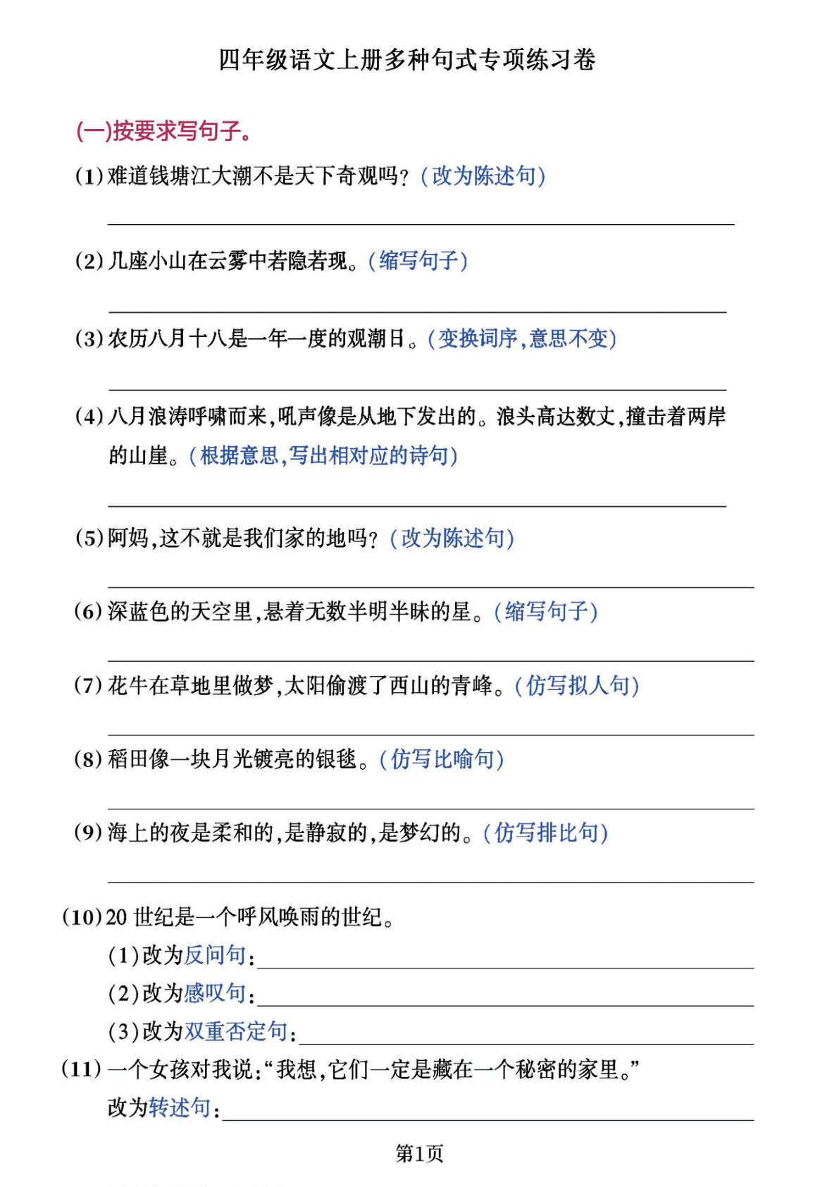
【句子练习专项卷】四年级上册语文
四年级 > 四上语文
2026-01-16
【期末试卷(14)】四年级上册语文
四年级 > 四上语文
2026-01-16
25年四年级上册语文期末名校真题卷
四年级 > 四上语文
2026-01-15
四年级上册语文【期中复习专项:古诗、名言、课文积累综合练习】
四年级 > 四上语文
2026-01-15
【1-2单元开学必背知识点】四年级上册语文
四年级 > 四上语文
2026-01-16
四年级上册语文【期末情境题自测卷(含答案)】
四年级 > 四上语文
2026-01-15
【阅读专项提升-专题05.学会概括段意】四年级上册语文
四年级 > 四上语文
2026-01-16
【阅读专项提升-专题11.分析人物形象】四年级上册语文
四年级 > 四上语文
2026-01-16
【第一单元核心考点练习(含答案)】四年级上册语文
四年级 > 四上语文
2026-01-16
四年级上册语文【期末复习默写表(古诗、古文、日积有累、成语)】
四年级 > 四上语文
2026-01-15
四年级上册语文暑假每日一课基础知识预习单(含答案64页)
四年级 > 四上语文
2026-01-15
四年级上册语文积累背诵与课文理解专项测试卷
四年级 > 四上语文
2026-01-15
四年级上册语文1-8单元每课知识点梳理总结(70页)
四年级 > 四上语文
2026-01-15
四年级上册语文第20课《陀螺》重点及主题归纳
四年级 > 四上语文
2026-01-16
四年级上册语文第1课《观潮》课文详解知识点大全
四年级 > 四上语文
2026-01-16
【每日打卡字帖】四年级上册语文
四年级 > 四上语文
2026-01-16
首页
上一页
...
11
12
13
14
15
...
下一页
末页
共 39 页
跳转
×