⚠️ 检测到异常访问行为
系统检测到您的访问模式异常,可能触发了安全保护机制
如果您是正常用户,请点击下方按钮继续访问
如需批量获取数据,请联系管理员授权
继续访问网站
首页
视频区
幼小衔接
▼
拼音启蒙
162
数学启蒙
144
学前检测
56
一年级
▼
一上语文
507
一下语文
363
一上数学
691
一下数学
366
二年级
▼
二上语文
271
二下语文
554
二上数学
572
二下数学
739
三年级
▼
三上语文
240
三下语文
539
三上数学
515
三下数学
594
三上英语
292
三下英语
329
四年级
▼
四上语文
763
四下语文
526
四上数学
842
四下数学
534
四上英语
310
四下英语
241
五年级
▼
五上语文
788
五下语文
599
五上数学
849
五下数学
506
五上英语
297
五下英语
325
六年级
▼
六上语文
750
六下语文
510
六上数学
853
六下数学
571
六上英语
397
六下英语
169
搜索
📢
鸡娃题库:永久免费分享小学1-6年级语文、数学、英语等教辅资源!
student_9***z
下载了
新一年级上册语文生字课课练每日一练22天(20页)
member_5***s
下载了
六年级下册数学真题易错题--六年级下册考前冲刺通关卷1(人教版 含答案)
member_3***n
下载了
二年级下册数学【必背公式大全】
visitor_s***d
下载了
小学数学六年级上册【应用800题2(年龄 平均 盈亏 还原 页码)】
member_w***s
下载了
【七彩练霸课课练】三年级下册语文
guest_8***e
下载了
【易错词语专项练习】二年级下册语文
guest_v***1
下载了
五年级上册北师版数学【24秋-练习帮同步课本分层练】
visitor_4***f
下载了
二年级下册北师版数学【期中测试卷 .2】
visitor_k***3
下载了
五年级上册语文期中期末必背1-8单元高频考点复习总结单(26页)
member_j***q
下载了
五年级下册语文看生字写拼音--识字表
五下数学 (506条资源)
全部资源
五年级下册(54制)青岛版数学期末真题卷.2
五年级 > 五下数学
2026-01-17
五年级下册人教版数学【易错考点清单(核心课堂)】
五年级 > 五下数学
2026-01-17
五年级下册数学【分数加减混合运算专项练习】
五年级 > 五下数学
2026-01-17
【通用版】五年级下册数学典型例题与相关拓展(3.2排水法求不规则物体的体积“一般问题”)
五年级 > 五下数学
2026-01-17
五年级下册人教版数学【2024-2025学年期末真题检测卷】
五年级 > 五下数学
2026-01-17
五年级下册苏教版数学【期末拔尖测试卷】
五年级 > 五下数学
2026-01-17
五年级下册苏教版数学【期末复习·终极压轴版(解析版)】
五年级 > 五下数学
2026-01-17
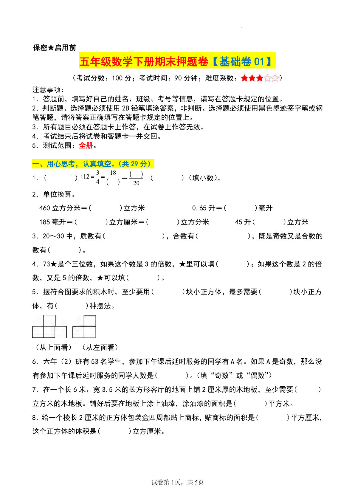
五年级下册人教版数学【期末押题卷(基础卷01)】
五年级 > 五下数学
2026-01-17
五年级下册数学【必考易错题型汇总(六大类)】
五年级 > 五下数学
2026-01-17
五年级下册数学【专项训练-图形计算】
五年级 > 五下数学
2026-01-17
五年级下册人教数学 1-8单元知识点汇总36页
五年级 > 五下数学
2026-03-09
五年级下册苏教版数学【知识点归纳】
五年级 > 五下数学
2026-01-17
五年级下册青岛54版数学【预习卡】
五年级 > 五下数学
2026-01-17
五年级下册人教版数学【2024-2025学年期末真题测试卷】
五年级 > 五下数学
2026-01-17
五年级下册数学冀教版知识清单
五年级 > 五下数学
2026-03-28
26春五年级下册人教数学《寒假预习全册重要知识点归纳》
五年级 > 五下数学
2026-02-11
五年级下册苏教版数学【第一单元:简易方程·单元复习篇(解析版)】
五年级 > 五下数学
2026-01-17
五年级下册数学【期中复习四大专题精炼(专题三:图形计算)】
五年级 > 五下数学
2026-01-17
五年级下册西师版数学【状元大考卷】
五年级 > 五下数学
2026-01-17
五年级下册苏教版数学【全品小复习-练透重难点】
五年级 > 五下数学
2026-01-17
首页
上一页
...
22
23
24
25
26
下一页
末页
共 26 页
跳转
×