⚠️ 检测到异常访问行为
系统检测到您的访问模式异常,可能触发了安全保护机制
如果您是正常用户,请点击下方按钮继续访问
如需批量获取数据,请联系管理员授权
继续访问网站
首页
视频区
幼小衔接
▼
拼音启蒙
162
数学启蒙
144
学前检测
56
一年级
▼
一上语文
507
一下语文
363
一上数学
691
一下数学
366
二年级
▼
二上语文
271
二下语文
554
二上数学
572
二下数学
739
三年级
▼
三上语文
240
三下语文
539
三上数学
515
三下数学
594
三上英语
292
三下英语
329
四年级
▼
四上语文
763
四下语文
526
四上数学
842
四下数学
534
四上英语
310
四下英语
241
五年级
▼
五上语文
788
五下语文
599
五上数学
849
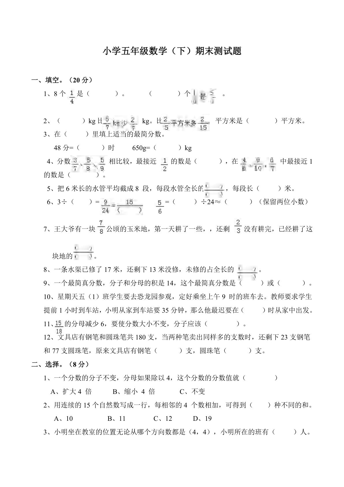
五下数学
506
五上英语
297
五下英语
325
六年级
▼
六上语文
750
六下语文
510
六上数学
853
六下数学
571
六上英语
397
六下英语
169
搜索
📢
鸡娃题库:永久免费分享小学1-6年级语文、数学、英语等教辅资源!
student_9***2
下载了
一年级上册数学第四单元质量检测卷2《西师版》
student_9***f
下载了
26春一年级下册年语文寒假预习课内背诵闯关表(12页)
guest_y***1
下载了
25人教版一年级下册数学第五单元拔尖检测卷2
guest_8***n
下载了
二年级下册人教版数学【必背笔记课课贴13条(4页)】
visitor_5***2
下载了
五年级上册数学【解方程每日一练小纸条】
student_p***u
下载了
二年级下册语文新课标情境式命题真题精选三套(16页)
user_m***0
下载了
西师大版六年级下册数学电子课本电子书
guest_h***8
下载了
【期中复习名校真题实练】一年级上册语文
student_5***1
下载了
二下册??拨 二年级数学下(青岛QD版)
student_5***3
下载了
【快乐读书吧《小老虎历险记》导读、阅读检测及答案 共6页】一年级下册语文
五下数学 (506条资源)
全部资源
五年级下册数学【图解应用题第二版思维训练】
五年级 > 五下数学
2026-01-17
五年级下册数学【期中复习四大专题精炼(专题一:填空)】
五年级 > 五下数学
2026-01-17
五年级下册西师版数学名校期末卷.4
五年级 > 五下数学
2026-01-17
【精选】冀教版五年级下册数学第二单元《异分母分数加减法》测试卷(含答案)_decrypted
五年级 > 五下数学
2026-01-17
五年级下册青岛63制数学【期中测试卷.3】
五年级 > 五下数学
2026-01-17
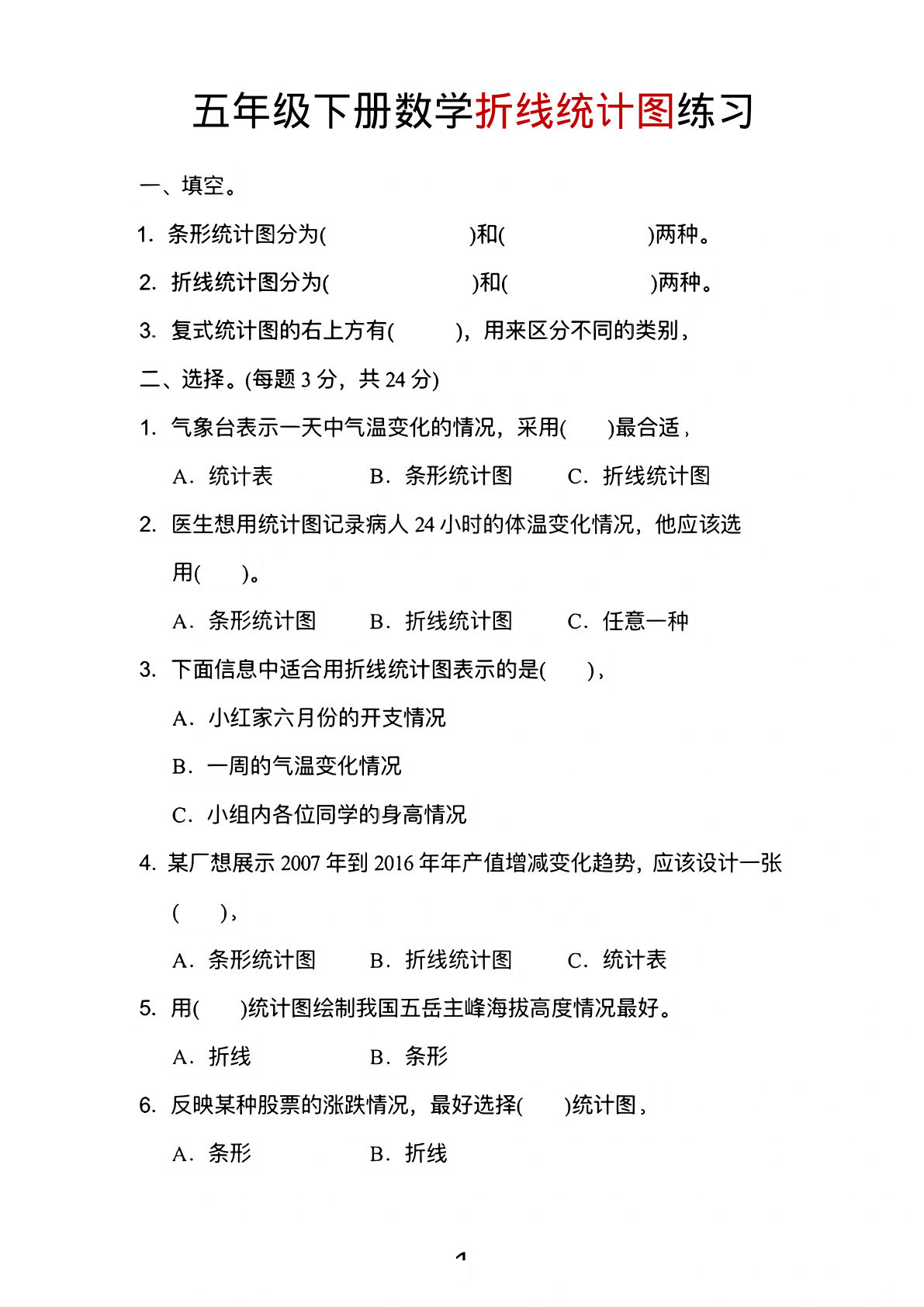
五年级下册数学七单元折线统计图《冀教版》
五年级 > 五下数学
2026-01-17
五年级下册人教版数学【必背知识点总复习汇总】
五年级 > 五下数学
2026-01-17
五年级下册数学(北师大)预习-练习帮
五年级 > 五下数学
2026-02-11
五年级下册数学【单位换算专项练习题(3套)】
五年级 > 五下数学
2026-01-17
五年级下册数学【分数转小数必考易错题专项练习】
五年级 > 五下数学
2026-01-17
五年级下册数学【必考《经典应用题》专项】
五年级 > 五下数学
2026-01-17
五年级下册冀教版数学【期中检测卷1】
五年级 > 五下数学
2026-01-17
五年级下册数学【综合作业练习本】
五年级 > 五下数学
2026-01-17
五年级下册青岛63制数学【名校期末卷.3】
五年级 > 五下数学
2026-01-17
五年级下册北师版数学【(答案)25春-睡前计算67天】
五年级 > 五下数学
2026-01-17
五年级下册冀教版数学第六单元测试卷.2
五年级 > 五下数学
2026-01-17
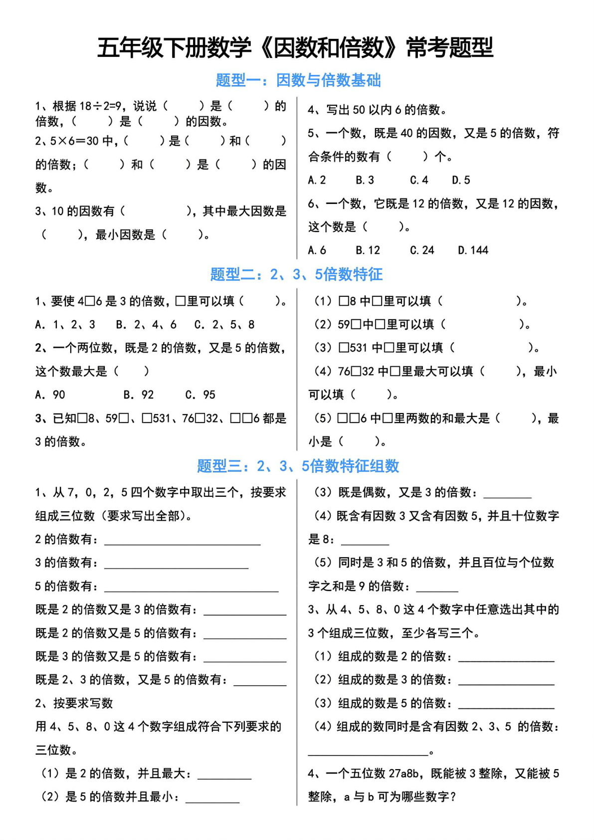
五年级下册数学【因数和倍数常考题型】
五年级 > 五下数学
2026-01-17
五年级下册人教版数学【期末押题卷(提高卷02)参考解析】
五年级 > 五下数学
2026-01-17
五年级下册西师版数学【聚优练考卷】
五年级 > 五下数学
2026-01-17
【通用版】五年级下册数学典型例题与相关拓展(3.4长方体和正方体综合应用“标准版”)
五年级 > 五下数学
2026-01-17
首页
上一页
...
23
24
25
26
下一页
末页
共 26 页
跳转
×