⚠️ 检测到异常访问行为
系统检测到您的访问模式异常,可能触发了安全保护机制
如果您是正常用户,请点击下方按钮继续访问
如需批量获取数据,请联系管理员授权
继续访问网站
首页
视频区
幼小衔接
▼
拼音启蒙
162
数学启蒙
144
学前检测
56
一年级
▼
一上语文
507
一下语文
363
一上数学
691
一下数学
366
二年级
▼
二上语文
271
二下语文
554
二上数学
572
二下数学
739
三年级
▼
三上语文
240
三下语文
539
三上数学
515
三下数学
594
三上英语
292
三下英语
329
四年级
▼
四上语文
763
四下语文
526
四上数学
842
四下数学
534
四上英语
310
四下英语
241
五年级
▼
五上语文
788
五下语文
599
五上数学
849
五下数学
506
五上英语
297
五下英语
325
六年级
▼
六上语文
750
六下语文
510
六上数学
853
六下数学
571
六上英语
397
六下英语
169
搜索
📢
鸡娃题库:永久免费分享小学1-6年级语文、数学、英语等教辅资源!
member_s***q
下载了
25年三年级上册语文期末真题卷精选1
student_9***i
下载了
五年级上册人教版数学【七彩口算题卡】
member_6***2
下载了
六年级上册数学期中测试卷2《青岛63版》
user_a***k
下载了
【1-8单元基础小练习】四年级上册语文
guest_1***7
下载了
【25年四年级上册人教数学课本原题+核心母题全收录(20页)
guest_n***k
下载了
四年级上册数学54青岛版单元测试+期中期末测试卷
member_o***5
下载了
六年级上册人教版数学【名校密卷-期末测试卷(二)及答案】
member_h***q
下载了
24-25学年二年级下册人教版数学期末试卷一(含答案解析13页)
guest_p***4
下载了
五年级下册西师版数学【预习卡】
member_8***o
下载了
六年级下册数学【期末计算题专攻特训】
二下数学 (739条资源)
全部资源
二年级下册数学【常考易错题60道】
二年级 > 二下数学
2026-01-14
24-25学年二年级下册北师大版数学期末试卷五(含答案解析17页)
二年级 > 二下数学
2026-01-14
二年级下册数学母题解题大招 (1)
二年级 > 二下数学
2026-01-14
二年级下册北师大第四单元素养评估测试卷4页
二年级 > 二下数学
2026-01-14
二年级下册数学【求星期几问题专项练习-答案】
二年级 > 二下数学
2026-01-14
24-25学年二年级下册青岛63版数学期末试卷二(含答案解析16页)
二年级 > 二下数学
2026-01-14
2025 二年级下册数学期末押题卷 冀教版
二年级 > 二下数学
2026-01-14
二年级下册冀教版数学全册重要知识点汇总
二年级 > 二下数学
2026-01-14
二年级下册北师大版数学【期中测试卷 .3】
二年级 > 二下数学
2026-01-14
二年级下册25学年数学第一次月考评估卷两套
二年级 > 二下数学
2026-01-14
二年级下册数学【混合运算连打版】
二年级 > 二下数学
2026-01-14
二年级下册数学【25版-解题大招清单】
二年级 > 二下数学
2026-01-14
二年级下册数学【计算题-1000内加减法计算2000题】
二年级 > 二下数学
2026-01-14
二下册2.7【计算题】表内除法计算30页
二年级 > 二下数学
2026-01-14
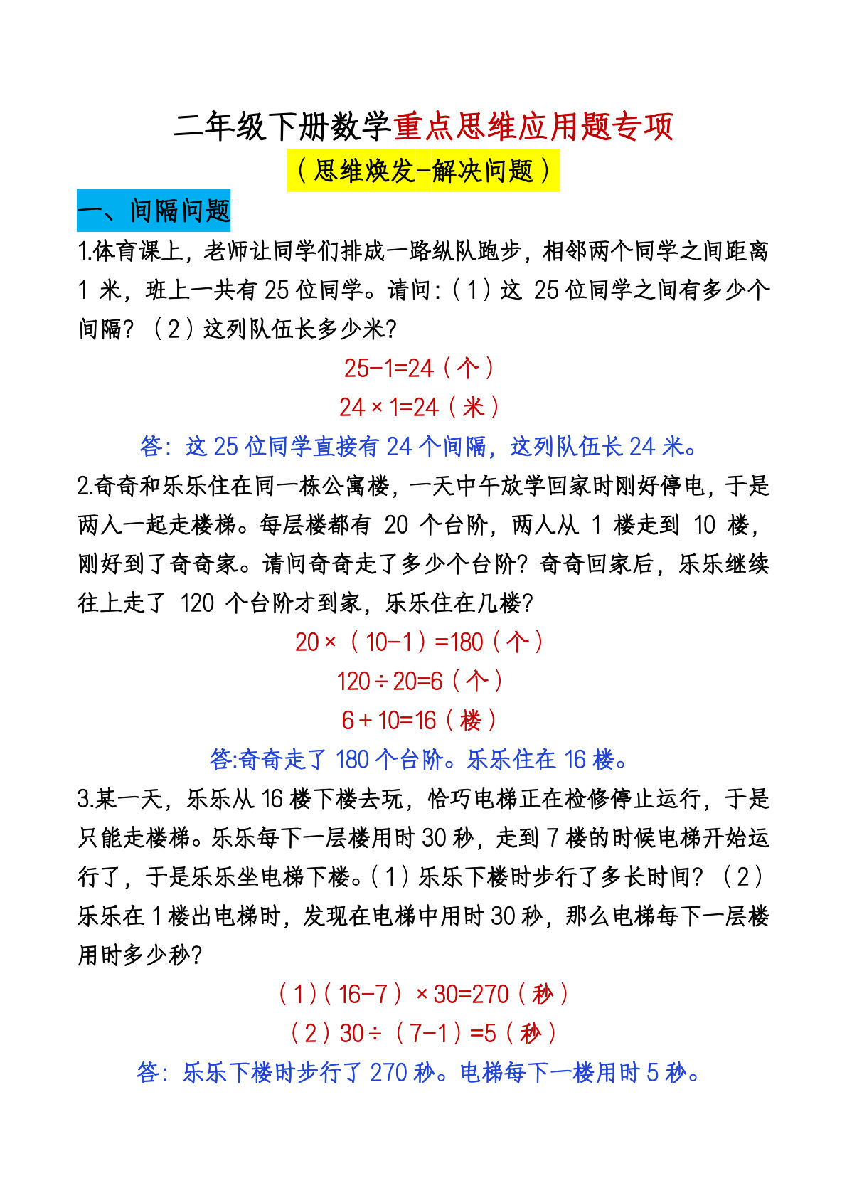
二年级下册数学【期末总复习重点思维应用题专项(答案)】
二年级 > 二下数学
2026-01-14
二年级下册数学【六大必考重点梳理练习】
二年级 > 二下数学
2026-01-14
二年级下册数学试卷-《典中点》北师大BS版
二年级 > 二下数学
2026-01-14
冀教版二年级下册数学电子书电子课本
二年级 > 二下数学
2026-01-14
二年级下册数学【时分秒专项填空】
二年级 > 二下数学
2026-01-14
二年级下册北师大版数学【第二单元检测.2】
二年级 > 二下数学
2026-01-14
首页
上一页
...
29
30
31
32
33
...
下一页
末页
共 37 页
跳转
×