⚠️ 检测到异常访问行为
系统检测到您的访问模式异常,可能触发了安全保护机制
如果您是正常用户,请点击下方按钮继续访问
如需批量获取数据,请联系管理员授权
继续访问网站
首页
视频区
幼小衔接
▼
拼音启蒙
162
数学启蒙
144
学前检测
56
一年级
▼
一上语文
507
一下语文
363
一上数学
691
一下数学
366
二年级
▼
二上语文
271
二下语文
554
二上数学
572
二下数学
739
三年级
▼
三上语文
240
三下语文
539
三上数学
515
三下数学
594
三上英语
292
三下英语
329
四年级
▼
四上语文
763
四下语文
526
四上数学
842
四下数学
534
四上英语
310
四下英语
241
五年级
▼
五上语文
788
五下语文
599
五上数学
849
五下数学
506
五上英语
297
五下英语
325
六年级
▼
六上语文
750
六下语文
510
六上数学
853
六下数学
571
六上英语
397
六下英语
169
搜索
📢
鸡娃题库:永久免费分享小学1-6年级语文、数学、英语等教辅资源!
guest_t***8
下载了
六年级上册数学【期末真题、模拟卷】
guest_3***9
下载了
五上册年级语文成语情境填空专项练习(空白+答案)26页
user_1***7
下载了
六上册每日晨读(精选小古文)【50篇】
user_1***0
下载了
2025 二年级下册数学期末押题卷 北师大
guest_8***6
下载了
【阅读理解练习打卡28天】一年级下册语文
visitor_l***7
下载了
四年级上册数学期末拔尖测试卷1《人教版》
guest_w***n
下载了
2024一年级上册数学综合计算每日一练20套
member_s***0
下载了
六年级上册语文第四单元测试卷3
student_1***v
下载了
【阳光同学预习单】六年级下册语文
user_2***a
下载了
拼音转盘
二下数学 (739条资源)
全部资源
二年级下册数学【重点易错题每日一练小纸条-无答案】(1)
二年级 > 二下数学
2026-01-14
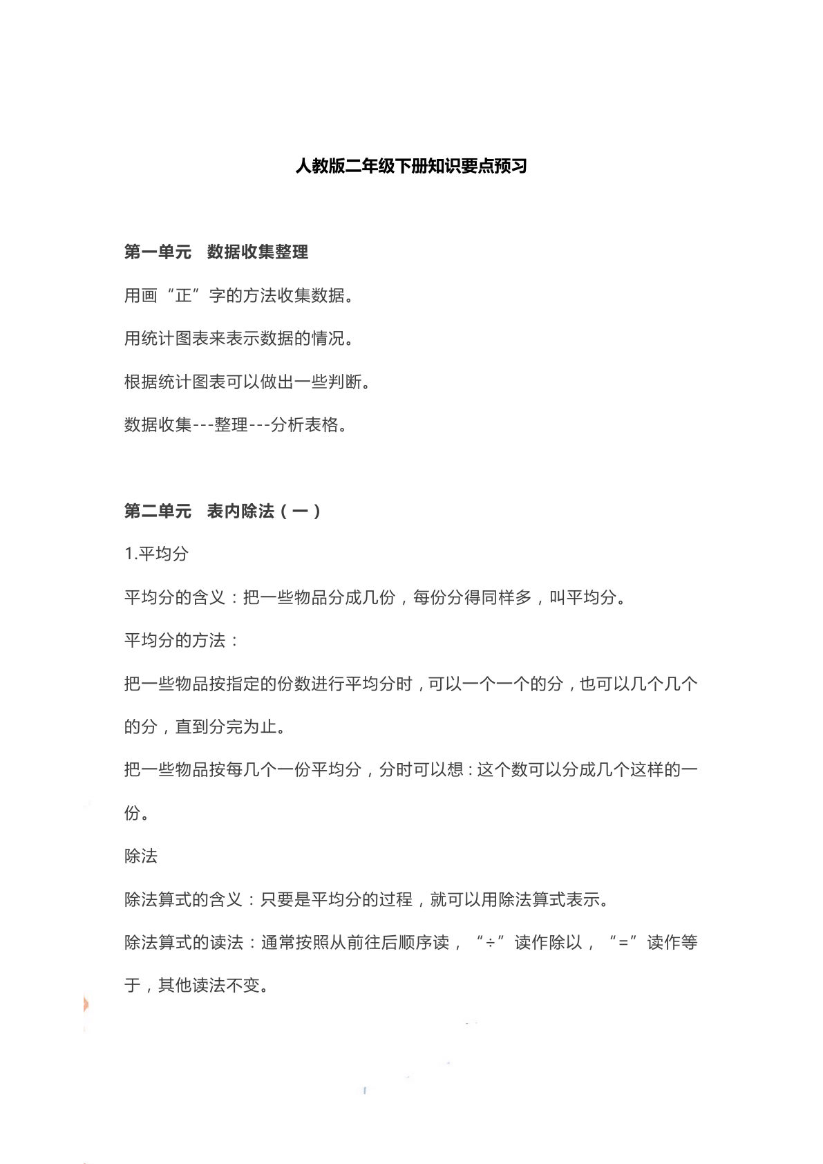
二年级下册人教版数学【知识要点预习】
二年级 > 二下数学
2026-01-14
26春二年级下册人教数学一课一练《练习帮》
二年级 > 二下数学
2026-02-21
二年级下册数学【必考克与千克专项练习】
二年级 > 二下数学
2026-01-14
二年级下册青岛63制数学【第五单元检测.2】
二年级 > 二下数学
2026-01-14
二年级下册冀教版数学【第八单元测试卷.2】
二年级 > 二下数学
2026-01-14
二年级下册苏教版数学【2025春-王朝霞活页计算】
二年级 > 二下数学
2026-01-14
二年级下册北师大数学期中测试卷7页
二年级 > 二下数学
2026-01-14
二年级下册北师大版数学【课堂笔记】
二年级 > 二下数学
2026-01-14
二年级下册数学【思维训练每日一练小纸条】
二年级 > 二下数学
2026-01-14
二年级下册北师大版数学【第一单元检测卷.1】
二年级 > 二下数学
2026-01-14
二年级下册数学【重要知识点】
二年级 > 二下数学
2026-01-14
二年级下册青岛63制数学【第8-9单元测试卷A】
二年级 > 二下数学
2026-01-14
二下册2.7【计算题】厘米千米计算23页
二年级 > 二下数学
2026-01-14
二年级下册数学《极速提分法》青岛63版
二年级 > 二下数学
2026-01-14
二年级下册青岛63制数学【第八单元测试卷.2】
二年级 > 二下数学
2026-01-14
25春二年级下册西师版数学课时练 典中点
二年级 > 二下数学
2026-01-14
24-25学年二年级下册青岛63版数学期末试卷三(含答案解析12页)
二年级 > 二下数学
2026-01-14
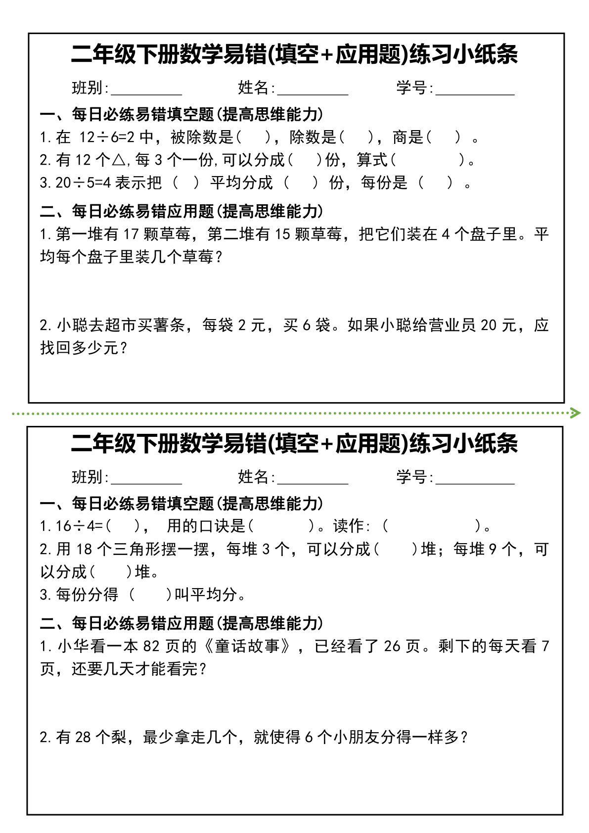
二年级下册数学【易错题(填空+应用题)练习小纸条】
二年级 > 二下数学
2026-01-14
二年级下册数学人教版RJ易错考点清单(核心课堂)
二年级 > 二下数学
2026-01-14
首页
上一页
...
30
31
32
33
34
...
下一页
末页
共 37 页
跳转
×