⚠️ 检测到异常访问行为
系统检测到您的访问模式异常,可能触发了安全保护机制
如果您是正常用户,请点击下方按钮继续访问
如需批量获取数据,请联系管理员授权
继续访问网站
首页
视频区
幼小衔接
▼
拼音启蒙
162
数学启蒙
144
学前检测
56
一年级
▼
一上语文
507
一下语文
363
一上数学
691
一下数学
366
二年级
▼
二上语文
271
二下语文
554
二上数学
572
二下数学
739
三年级
▼
三上语文
240
三下语文
539
三上数学
515
三下数学
594
三上英语
292
三下英语
329
四年级
▼
四上语文
763
四下语文
526
四上数学
842
四下数学
534
四上英语
310
四下英语
241
五年级
▼
五上语文
788
五下语文
599
五上数学
849
五下数学
506
五上英语
297
五下英语
325
六年级
▼
六上语文
750
六下语文
510
六上数学
853
六下数学
571
六上英语
397
六下英语
169
搜索
📢
鸡娃题库:永久免费分享小学1-6年级语文、数学、英语等教辅资源!
member_d***u
下载了
三年级数学下册【笔算除法】竖式计算64题10页
student_o***y
下载了
六下册教你写好(写人作文)讲义
member_f***m
下载了
五年级上册外研版三起点英语【知识梳理与课文翻译】
user_p***d
下载了
六年级上册人教PEP版英语【知识清单】
visitor_i***6
下载了
25春二年级下册语文期末检测卷 (2)
user_6***0
下载了
六年级上册外研版三起点英语【期末易错题专项训练(二)用单词的正确形式填空】
user_t***v
下载了
六年级上册语文【期中情境填空·情境默写古诗词日积月累专项(答案版8页)】 (1)
guest_1***f
下载了
五年级上册人教PEP版英语【期中测试卷】
guest_s***7
下载了
一年级下册数学期中测试卷2
visitor_i***g
下载了
R684 原创无汉字读拼音闪卡-声母
全部资源
一年级上册语文期末系统总复习【太空冒险闯关九关】82页
一年级 > 一上语文
2026-01-13
24年苏教版一年级数学上册期中测试卷4页
一年级 > 一上数学
2026-01-14
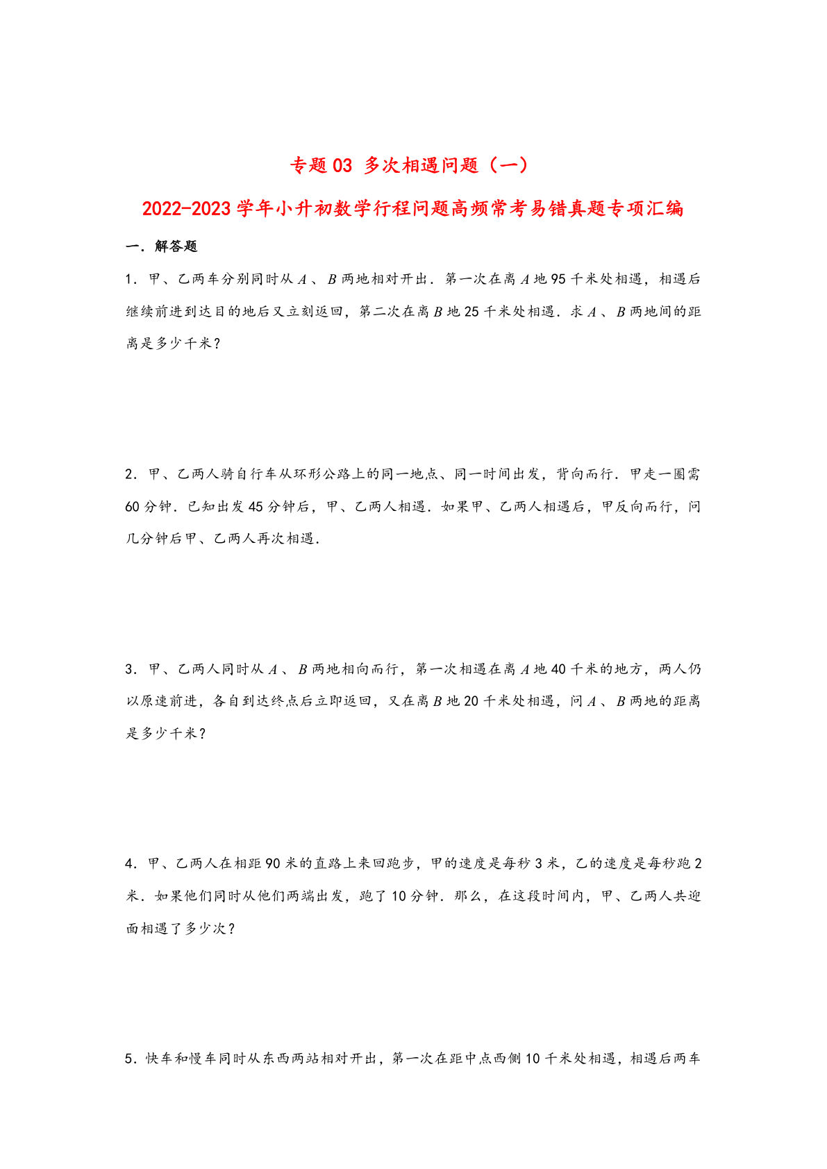
六年级下册数学高频常考易错真题汇编:专题03 多次相遇问题(一)
六年级 > 六下数学
2026-01-18
【必背成语词语释义练习大全】二年级下册语文
二年级 > 二下语文
2026-01-18
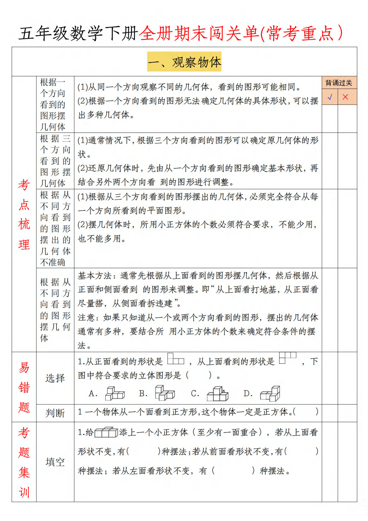
五年级下册人教版数学【全册期末闯关单】
五年级 > 五下数学
2026-01-17
五年级上册北师版数学【2024秋季第一单元高效培优卷】
五年级 > 五上数学
2026-01-17
五年级上册青岛54制数学【期末试卷(1)】
五年级 > 五上数学
2026-01-17
新二年级上册语文复习口语交际与同步写话提升训练(含范文示例20页)
二年级 > 二上语文
2026-01-14
二年级下册数学试卷-《学霸提优》苏教SJ版(单元期中期末全册)
二年级 > 二下数学
2026-01-14
25年二年级上册语文期末模拟测试卷
二年级 > 二上语文
2026-01-14
【考试卷面书写练习】五年级下册语文
五年级 > 五下语文
2026-01-18
六年级下册语文四大名著每日一练
六年级 > 六下语文
2026-01-17
四年级下册语文全册重点必背篇目【古诗、课文、日积月累】
四年级 > 四下语文
2026-02-10
五年级下册数学【期中复习四大专题精炼(专题二:选择题)】
五年级 > 五下数学
2026-01-17
二年级上册冀教版数学数与代数专项测试卷2
二年级 > 二上数学
2026-01-14
【语文园地必背重点考点总结】四年级下册语文
四年级 > 四下语文
2026-01-16
五年级下册数学【常考题型期末冲刺练习卷】
五年级 > 五下数学
2026-01-17
五年级下册人教PEP版英语【Unit2句型转换专项训练】
五年级 > 五下英语
2026-01-17
【期末专项情景默写40组】四年级下册语文
四年级 > 四下语文
2026-01-16
五年级上册冀教版英语【期中专项突破卷-阅读理解(含答案)】
五年级 > 五上英语
2026-01-17
首页
上一页
...
2
3
4
5
6
...
下一页
末页
共 839 页
跳转
×