⚠️ 检测到异常访问行为
系统检测到您的访问模式异常,可能触发了安全保护机制
如果您是正常用户,请点击下方按钮继续访问
如需批量获取数据,请联系管理员授权
继续访问网站
首页
视频区
幼小衔接
▼
拼音启蒙
162
数学启蒙
144
学前检测
56
一年级
▼
一上语文
507
一下语文
363
一上数学
691
一下数学
366
二年级
▼
二上语文
271
二下语文
554
二上数学
572
二下数学
739
三年级
▼
三上语文
240
三下语文
539
三上数学
515
三下数学
594
三上英语
292
三下英语
329
四年级
▼
四上语文
763
四下语文
526
四上数学
842
四下数学
534
四上英语
310
四下英语
241
五年级
▼
五上语文
788
五下语文
599
五上数学
849
五下数学
506
五上英语
297
五下英语
325
六年级
▼
六上语文
750
六下语文
510
六上数学
853
六下数学
571
六上英语
397
六下英语
169
搜索
📢
鸡娃题库:永久免费分享小学1-6年级语文、数学、英语等教辅资源!
student_d***5
下载了
六下册教你写好(记事作文)讲义
member_5***7
下载了
一年级下册数学应用题专项练习100题
visitor_z***8
下载了
四年级下册语文好文仿写小练笔 159页
member_c***r
下载了
五年级上册北师版数学【期末精选往年必考应用题】
visitor_s***o
下载了
二年级下册青岛63制数学【期末押题密卷.1】
guest_3***o
下载了
24秋青岛54版一年级上册数学第二单元课时练2.6+10以内的加减混合(分层作业)
user_b***d
下载了
五年级下册人教PEP版英语【单词 短语句型默写专项训练】
visitor_5***9
下载了
五年级上册青岛63制数学【第二单元测试卷1】
student_1***0
下载了
六年级上册英语【用适当形式填空专项提升50道】
guest_k***9
下载了
【同步精讲字卡(共10页)】四年级上册语文
四上数学 (842条资源)
全部资源
四年级上册西师版数学【口算(第三单元)】
四年级 > 四上数学
2026-01-16
四年级上册北师版数学第三单元检测试卷.3
四年级 > 四上数学
2026-01-16
四年级上册数学第五单元测试卷2《青岛54版》
四年级 > 四上数学
2026-01-16
四年级上册数学期末真题测试卷2《人教版》
四年级 > 四上数学
2026-01-16
四年级上册数学角的度量专项练习(附答案)
四年级 > 四上数学
2026-01-16
四年级上册西师版数学【试卷《课时评测卷》】
四年级 > 四上数学
2026-01-16
四年级上册数学【口算题 笔算除法(一)2000题】
四年级 > 四上数学
2026-01-16
四年级上册北师大版数学【必背知识点汇总】
四年级 > 四上数学
2026-01-16
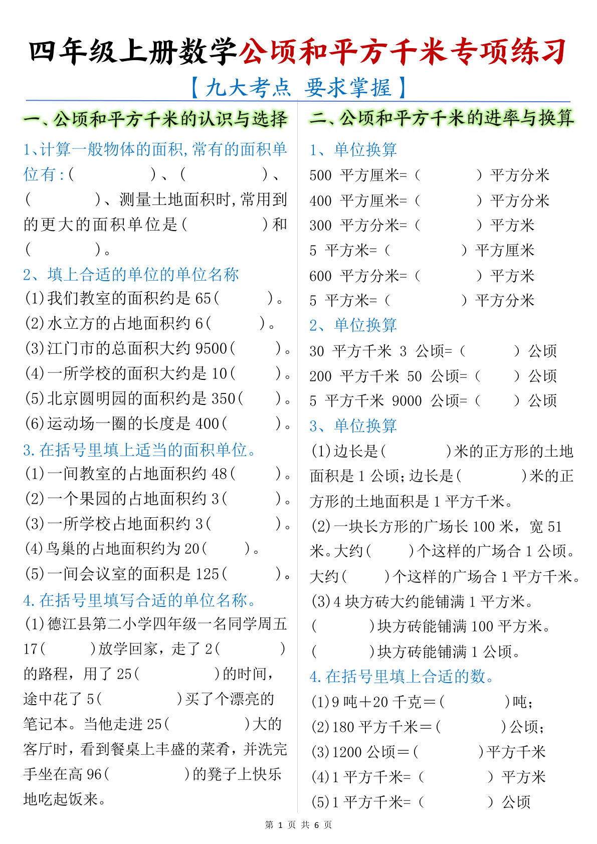
四年级上册数学【公顷和平方千米专项练习-空白】
四年级 > 四上数学
2026-01-16
四年级上册北师版数学期中测试卷1
四年级 > 四上数学
2026-01-16
四年级上册人教版数学【课内每日计算小纸条】
四年级 > 四上数学
2026-01-16
四年级上册数学【暑假预习必背公式大全】
四年级 > 四上数学
2026-01-16
四年级上册数学第六单元测试卷1《冀教版》
四年级 > 四上数学
2026-01-16
四年级上册通用版数学【思维训练题 11一般应用题+答案】
四年级 > 四上数学
2026-01-16
四年级上册苏教版数学【第五单元 检测卷三】
四年级 > 四上数学
2026-01-16
四年级上册冀教版数学【七彩口算题卡】
四年级 > 四上数学
2026-01-16
四年级上册青岛版大数学期末真题测试卷.8
四年级 > 四上数学
2026-01-16
四年级上册青岛54制数学【课时《培优课堂》】
四年级 > 四上数学
2026-01-16
四年级上册苏教版数学【期末全真测评卷实验班】
四年级 > 四上数学
2026-01-16
四年级语文上册第五单元测试卷2
四年级 > 四上数学
2026-01-16
首页
上一页
...
3
4
5
6
7
...
下一页
末页
共 43 页
跳转
×