⚠️ 检测到异常访问行为
系统检测到您的访问模式异常,可能触发了安全保护机制
如果您是正常用户,请点击下方按钮继续访问
如需批量获取数据,请联系管理员授权
继续访问网站
首页
视频区
幼小衔接
▼
拼音启蒙
162
数学启蒙
144
学前检测
56
一年级
▼
一上语文
507
一下语文
363
一上数学
691
一下数学
366
二年级
▼
二上语文
271
二下语文
554
二上数学
572
二下数学
739
三年级
▼
三上语文
240
三下语文
539
三上数学
515
三下数学
594
三上英语
292
三下英语
329
四年级
▼
四上语文
763
四下语文
526
四上数学
842
四下数学
534
四上英语
310
四下英语
241
五年级
▼
五上语文
788
五下语文
599
五上数学
849
五下数学
506
五上英语
297
五下英语
325
六年级
▼
六上语文
750
六下语文
510
六上数学
853
六下数学
571
六上英语
397
六下英语
169
搜索
📢
鸡娃题库:永久免费分享小学1-6年级语文、数学、英语等教辅资源!
student_b***6
下载了
六年级下册苏教版数学(基础卷01)(参考答案)
visitor_x***4
下载了
【第二单元-核心素养阅读-外国名著(课外阅读)】六年级下册语文
visitor_k***7
下载了
四年级下册西师版数学【单元+期中末卷汇总(20套含答案)】
guest_z***j
下载了
三年级下册数学【竖式计算题大全】
student_s***2
下载了
24-25人教版一年级下册数学第四单元《100以内的口算加减法》测试卷
user_d***2
下载了
三年级下册苏教版数学【第六单元基础达标卷】
student_9***7
下载了
六年级上册苏教版数学【分数乘除法(专项训练)】
student_7***5
下载了
【语文园地知识点整理】五年级上册语文
member_5***7
下载了
五年级上册苏教版数学【应用题、口算-一点通】
visitor_7***8
下载了
三年级下册人教版数学【第二单元检测卷②】
六下数学 (571条资源)
全部资源
六年级下册数学【圆柱的表面积配套训练】
六年级 > 六下数学
2026-01-18
六年级下册数学【应用题专项突破练:行程问题】
六年级 > 六下数学
2026-01-18
最新2026六年级寒假特色作业高清版
六年级 > 六下数学
2026-02-27
六年级数学下册第四单元比例检测卷(拓展卷)(含答案)苏教版
六年级 > 六下数学
2026-01-18
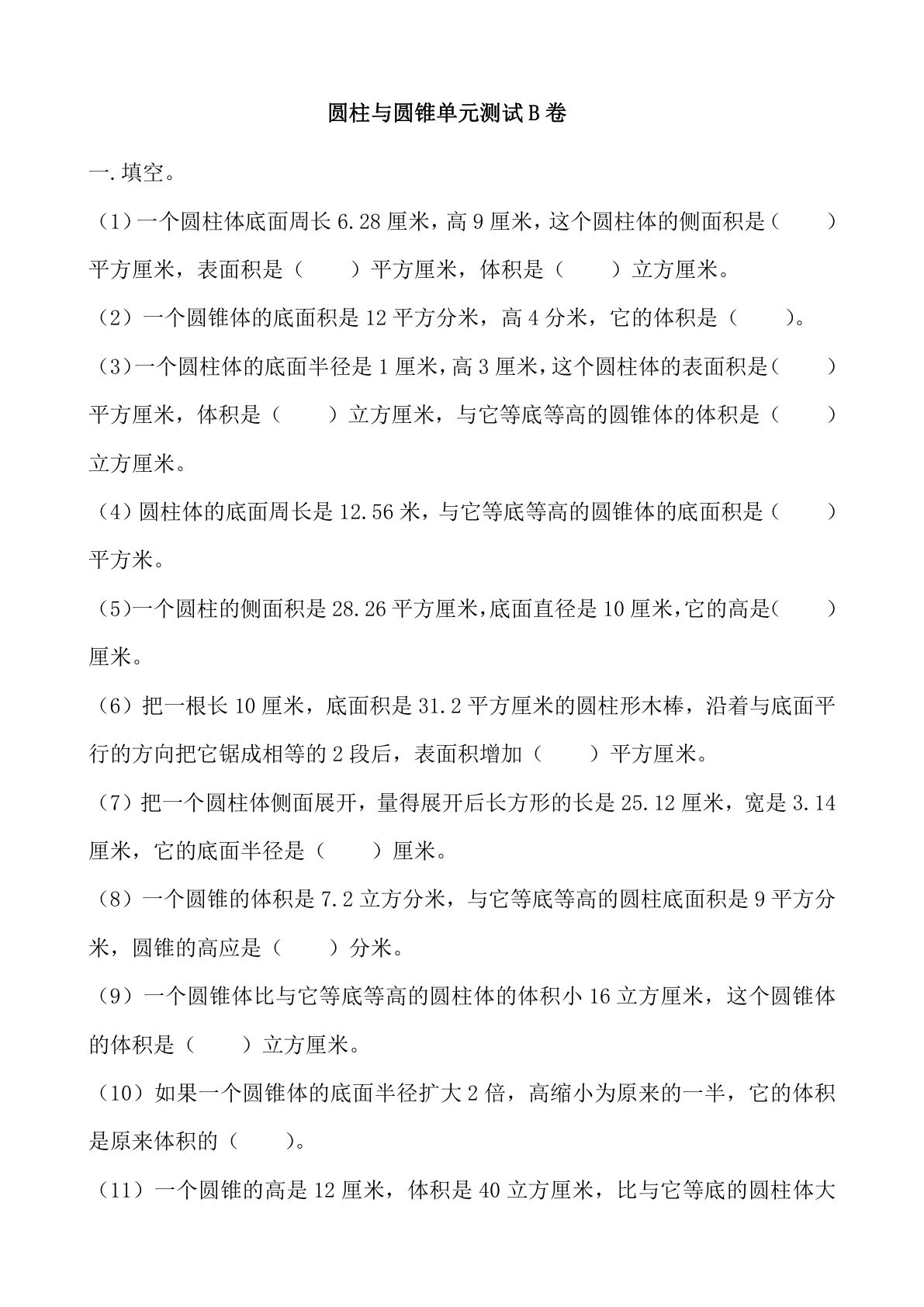
六年级数学下册第二单元圆柱与圆锥检测卷(基础卷)(含答案)苏教版
六年级 > 六下数学
2026-01-18
六年级数学下册:7. 扇形统计图的应用(青岛63版 含答案)
六年级 > 六下数学
2026-01-18
比和比例---六年级数学下册高频考点专项测试(人教版)
六年级 > 六下数学
2026-01-18
六年级下册西师版数学【课时《培优练》】
六年级 > 六下数学
2026-01-18
六年级下册数学【真题汇编:应用题】
六年级 > 六下数学
2026-01-18
卷】满分冲刺夺冠卷(巩固提升篇)六年级下册数学学霸全能同步双基双练测 人教版(含答案)
六年级 > 六下数学
2026-01-18
六年级下册青岛六三制数学【第一单元检测卷.2】
六年级 > 六下数学
2026-01-18
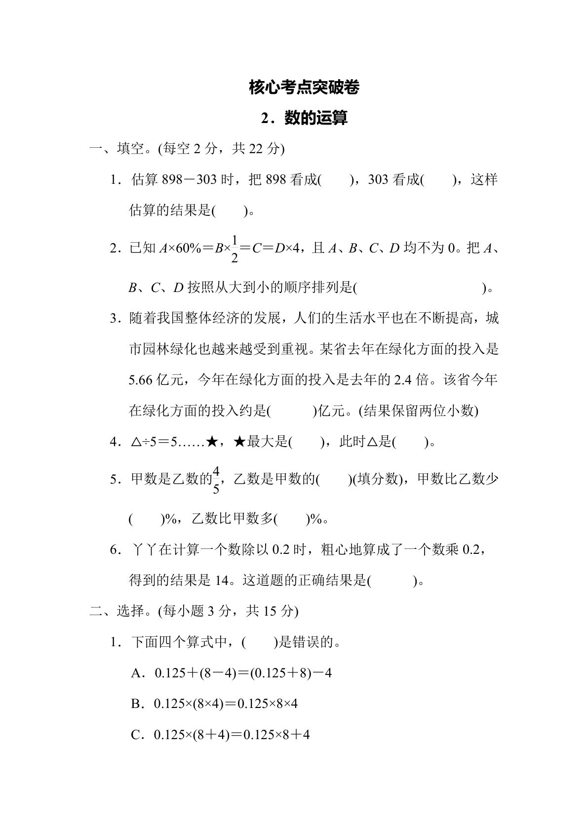
【核心考点】2.数的运算(冀教版)六年级数学下册(含答案)
六年级 > 六下数学
2026-01-18
专题09-统计与概率(专项突破)-小学数学六年级下册人教版
六年级 > 六下数学
2026-01-18
六年级下册北师版数学【25春-期中测试卷(5套)】
六年级 > 六下数学
2026-01-18
六年级下册冀教版数学【第四单元测试卷.2】
六年级 > 六下数学
2026-01-18
六年级下册数学高频常考易错真题汇编:专题11 环形跑道问题(一)
六年级 > 六下数学
2026-01-18
六年级下册青岛六三制数学【第三单元检测卷.2】
六年级 > 六下数学
2026-01-18
六年级下册苏教【六年级下册培优】模块02《正数、负数的认识及应用》
六年级 > 六下数学
2026-01-18
六年级下册真题汇编:立体图形的表面积和体积(专项训练)-小学数学六年级下册青岛版
六年级 > 六下数学
2026-01-18
《黄冈学霸A+》黄冈学霸A+人教版数学:六年级下册
六年级 > 六下数学
2026-02-20
首页
上一页
...
3
4
5
6
7
...
下一页
末页
共 29 页
跳转
×